未来三天湖南将继续降雨!
新湖南客户端
2026-02-18 09:50:38
湖南省气象服务中心
湖南省公安厅交管总队情报指挥中心
湖南省高速公路路网运行监测指挥中心
联合发布高速公路气象服务专报
预计
未来三天
(2月17至19日)
受高空波动东移影响
省内云系多变
大部地区有弱降水发生
另外,今天省内部分地区
有轻至中度霾
具体天气及影响路段
未来三天
今天白天到晚上


18日白天到晚上


19日白天到晚上


公路交通气象影响预报
关注降雨及霾天气造成低能见度对交通运行安全的影响。



2月17至2月19日湖南省高速公路综合风险等级图
影响路段




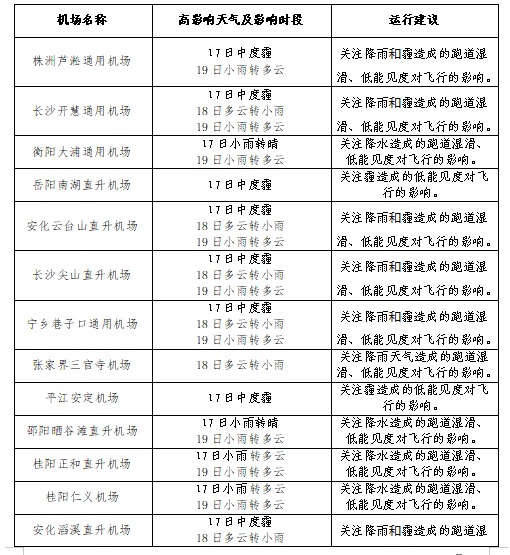
通用航空交通气象影响预报
关注17日降雨和霾、18日至19日降雨天气可能引起跑道湿滑、低能见度对飞行的影响。


水上交通气象影响预报

关注与建议
责编:梁可庭
一审:梁可庭
二审:罗徽
三审:陈淦璋

湖南日报新媒体



