湖南省住房和城乡建设厅 国家金融监督管理总局湖南监管局关于进一步加强建筑施工行业安全生产责任保险工作的通知
湘建质〔2025〕111号
HNPR—2025—14006
各市州住房和城乡建设局、金融监管分局,湘江新区开发建设局,各有关保险机构、有关企业:
为规范全省建筑施工行业安全生产责任保险(以下简称建筑施工安责险)工作,切实发挥保险机构参与建筑施工行业风险评估管控和事故预防功能,防范遏制生产安全事故发生,保障企业合法权益,根据《中华人民共和国安全生产法》《安全生产责任保险实施办法》等规定,结合我省实际,现就做好建筑施工安责险有关工作通知如下:
一、总体要求
坚持“安全第一、预防为主、综合治理”的方针,按照“政策引导、政府推动、市场运作”的机制,推动全省行政区域内依法需办理施工许可的新建、改建、扩建房屋建筑和市政基础设施工程依法投保建筑施工安责险,充分发挥建筑施工安责险参与风险评估管控和事故预防作用,为企业提供全面的事故预防服务,进一步提升建筑施工本质安全水平,助力全省建筑施工安全生产形势持续稳定向好。
二、基本原则
(一)坚持依法推行。严格执行《中华人民共和国安全生产法》等法律法规的有关规定,施工总承包单位或建设单位依法直接发包的承包单位(以下统称建筑施工企业)应在开工前依法投保建筑施工安责险,已投保的其他保险不能替代建筑施工安责险。
(二)坚持防补结合。充分发挥建筑施工安责险风险事前预防和事后保障作用,在保证依法依规快速理赔的基础上,突出建筑施工安责险参与风险评估管控和事故预防功能,助力建筑施工企业开展安全生产隐患排查整治工作,提升企业安全管理水平和风险防控能力。
(三)坚持市场运作。按照“建筑施工企业依法投保、保险机构自愿承保”的原则,合理确定保险费率、保障范围和赔付标准,健全完善建筑施工安责险运行制度体系,通过市场机制和价值杠杆引导企业提升安全管理水平。
三、投保与承保
(一)投保主体。建筑施工安责险应由相应的建筑施工企业以项目为单位进行投保。
(二)承保主体。保险机构可组建共保体或独立作为承保机构承保建筑施工安责险,承保机构应符合相关法律法规和标准规范要求,具有相应的专业资质和能力,并满足以下条件:
1.商业信誉良好,业务开展地的营业机构近三年安责险经营活动无重大违法违规记录。
2.有配套的营业机构网点,在承保项目所在市州设有营业机构网点。
3.有充足的偿付能力,具有履行赔付义务的能力。
4.配备组织开展事故预防服务的管理人员,在承保项目所在市州设有常驻的事故预防服务风控团队,管理人员数量和专业能力应与所承保建筑施工安责险业务相匹配。
5.具有经金融监管部门备案的建筑施工安责险产品(含保险条款、费率)。
(三)保障范围。建筑施工安责险的赔偿范围包括被保险人因生产安全事故造成的依法应负的从业人员人身伤亡赔偿,第三者人身伤亡和财产损失赔偿,以及相关事故抢险救援、医疗救护、事故鉴定、法律诉讼等费用。其中,从业人员及第三者的每人死亡伤残责任限额不得低于40万元,对涉及的各项具体赔偿限额,双方应按照保险条款进行约定并在保单中载明。
(四)保险期限。建筑施工安责险保险期限应覆盖工程施工全过程,为建筑施工企业投保工程项目安责险之日起至工程项目竣工验收备案之日止。依法应投保建筑施工安责险的建筑施工企业,除被依法关闭取缔、完全停止生产经营活动外,不得退保、延迟续保。
(五)费用列支。建筑施工企业应在项目开工前足额投保并在保单出具前一次性足额缴纳建筑施工安责险保费,据实从项目安全生产费用中列支,计入工程造价,不得以任何方式摊派给其他单位或从业人员个人。
(六)费率确定。湖南金融监管局会同省住房城乡建设厅指导省保险行业组织制定发布建筑施工行业安责险纯风险损失率,并根据建筑施工安责险业务的总体盈利亏损情况和市场实际风险情况及时调整,供保险机构参考使用;指导保险机构建立费率动态调整机制,费率调整应根据被保险人的事故记录和等级、安全生产标准化建设情况、安全生产违法失信行为、配合整改事故隐患情况等因素综合确定。
保险机构应根据建筑施工行业安责险纯风险损失率,运用差别费率和浮动费率,按规定厘定承保费率,不得恶意低价承保妨碍市场公平竞争,承保的建筑施工安责险佣金比例不得高于5%。
四、运行机制
(一)健全投保运营机制。开展建筑施工安责险业务的保险机构应严格执行行业标准条款,不得以签订补充协议等形式改变条款内容。拟开展建筑施工安责险业务的保险机构应将机构基本情况、承保费率、服务承诺、事故预防服务管理实施方案等信息报送省住房城乡建设厅,省住房城乡建设厅适时在厅官网上公布或更新承保机构相关信息。鼓励保险机构组建共保体,提高承保能力、分担赔付风险,提升事故预防服务能力。
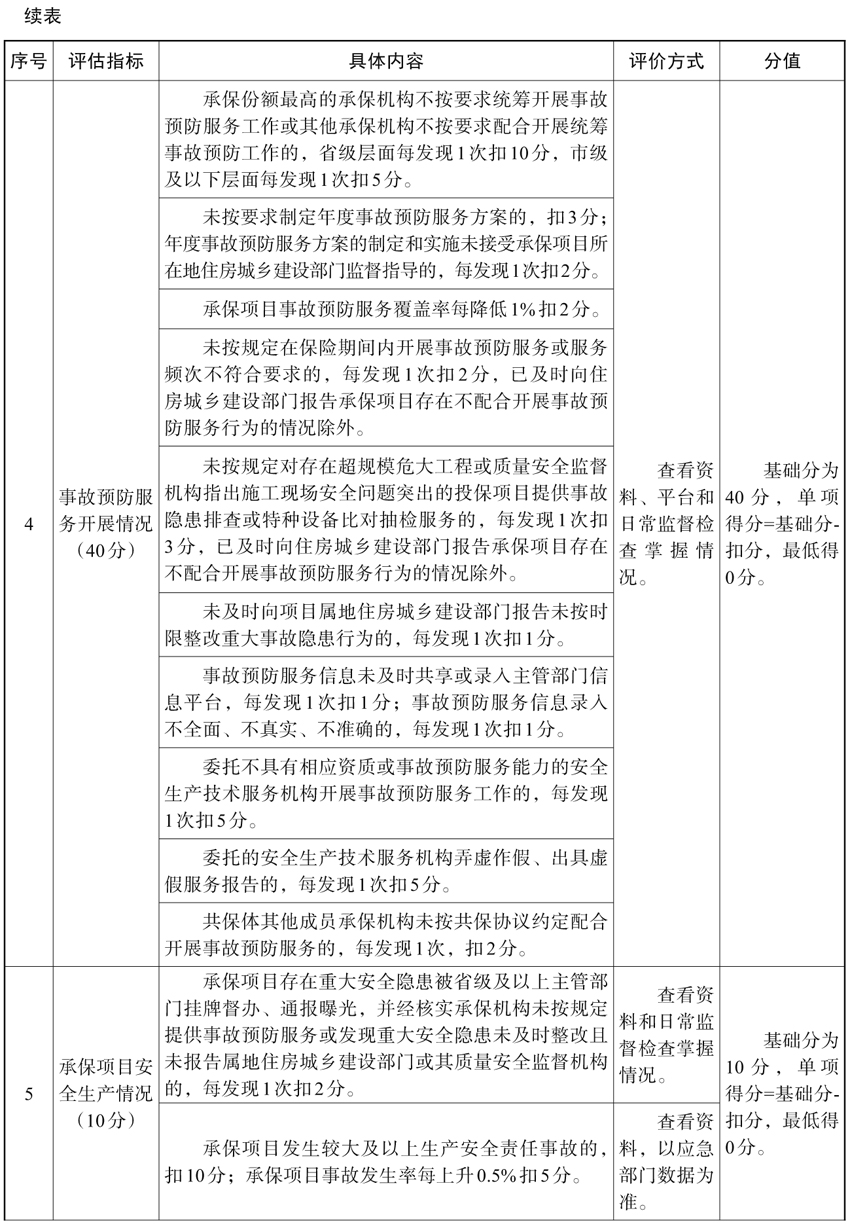
(二)健全预防服务机制。承保机构应按照安全生产责任保险事故预防技术规范要求,根据行业特点、生产规模、风险分布、人员状况、安全管理基础及历史事故情况等,科学制定事故预防服务方案,并主动接受住房城乡建设部门监督指导,开展包括但不仅限于以下事故预防服务工作:
1.安全生产宣传教育培训。对建设、施工、监理等单位项目负责人、安全管理人员、一线工人等从业人员开展培训和技能竞赛;制作宣传教育培训材料、举办安全生产宣传教育活动、开展安全生产相关法律法规、标准规范、政策文件、安全操作技能、职业病防治等宣传教育培训。
2.安全风险辨识、评估、评价。开展投保企业安全评价;组织专家、安全生产技术服务机构对项目重大危险源进行安全风险辨识、评估、评价。
3.安全生产标准化管理体系建设。在建筑施工活动中,协助投保企业贯彻执行建筑施工安全法律法规和标准规范,建立企业和项目安全生产责任制、“双重”预防体系,制定安全管理制度和操作规程等。
4.生产安全重大事故隐患排查。重点针对建筑起重机械、脚手架、支模架、深基坑、高边坡和临时消防、临时用电等危大工程和重大危险源开展排查。
5.安全生产应急预案编制和应急救援演练。协助投保企业编制建筑起重机械倒塌、模板坍塌、高处坠落、基坑坍塌、火灾等应急救援预案和开展演练。
6.安全生产科技创新、装备研发推广应用。研发推广智能建造、智慧工地、智能安全帽等有利于提高安全生产管理水平的信息化技术。
7.其他有关事故预防工作。
承保机构应委托具有相应资质或能力的安全生产技术服务机构开展事故预防服务工作,保险期间内为工程造价400万元以下的投保项目至少提供上述前6项服务中的1项服务;每年为工程造价400万元及以上的投保项目提供至少1次安全风险辨识、评估、评价或1次生产安全重大事故隐患排查;对存在超规模危大工程或质量安全监督机构指出施工现场安全问题突出的,每年额外多提供至少1次生产安全重大事故隐患排查或特种设备比对抽检服务。承保机构在服务中发现存在重大事故隐患的,应及时告知投保企业进行整改;对未按时限整改重大事故隐患的,应及时报告项目属地住房城乡建设部门或其质量安全监督机构,并可以按照法律规定和合同约定向投保企业要求增加保险费或者解除保险合同。
从事事故预防服务的安全生产技术服务机构应遵守有关法律法规规定和标准规范要求,按照合同约定开展服务,不得影响被保险人正常的生产经营活动,不得泄露被保险人的职工信息、技术秘密和商业秘密,不得弄虚作假、出具虚假服务报告。未按相关规定或委托合同约定开展事故预防服务或事故预防服务报告弄虚作假的,保险机构可以终止委托合同,并将相关情形报告住房城乡建设部门和金融监管部门。
(三)健全费用使用机制。承保机构应建立完善事故预防费用管理制度,保证事故预防服务费用投入满足规定的事故预防服务内容和频次,制定事故预防服务费用专项预算,建立费用使用专门台账,并主动接受住房城乡建设部门和金融监管部门的监督。事故预防服务费用可统筹用于宣传培训、技能竞赛、安全评估、信息技术等事故预防服务工作,统筹开展的事故预防服务工作由上年度全省承保份额最高的承保机构牵头制定事故预防服务方案和专项预算。事故预防服务费用应以降低生产安全事故风险或减少事故损失为主要目的,不得随意扩大使用范围,据实支出,不得挤占、挪用,费用使用情况应及时录入主管部门信息平台。
(四)完善理赔服务机制。承保机构应严格按照法律规定和合同约定及时赔偿保险金,并建立快速理赔机制和预付赔款机制,在事故发生后严格按照法律规定和合同约定快速支付或先行支付已确定的赔偿保险金;合理布局服务网点,公开理赔报案电话,并向投保企业公示,严格落实全天候受理报案制度,及时提供出险理赔服务;对建筑施工安责险发生的经济赔偿,不得影响依法请求其他种类保险赔偿的权利。各级住房城乡建设部门应为生产安全事故的认定、保险机构赔偿保险金或先行支付赔偿保险金等有关工作提供必要的条件支持。
(五)健全信息共享机制。鼓励承保机构建立完善信息化管理系统,实现承保、理赔及事故预防服务等全过程监管。承保机构在项目承保、理赔及事故预防服务后10个工作日内应将相关信息共享或录入主管部门信息平台。承保机构和投保企业应留存事故预防服务档案,妥善保管,留存期限不少于5年,期间不得篡改、隐匿和销毁。各级住房城乡建设部门和金融监管部门应通过主管部门信息平台加强对建筑施工安责险实施情况的监督管理,进一步提升建筑施工安全监管水平。
五、保障措施
(一)加强监督管理。各级住房城乡建设部门和金融监管部门应根据职责加强对承保机构依法承保、开展事故预防服务、事故预防服务费用投入等行为的监督管理,对存在未按规定承保、未按规定或合同约定足额投入事故预防服务费用、事故预防服务费用管理和使用不规范、未按规定运用差别费率和浮动费率、未按规定执行费率、未履行事故预防责任、事故预防服务不到位、未按规定向主管部门信息平台录入信息、超出佣金比例上限、返还手续费、恶意低价竞争、商业贿赂、虚假宣传等行为的承保机构,采取警示、约谈、限期整改、记录不良信息或向社会发布风险提示公告等措施,存在违法违规行为的,依法依规予以处罚。
各级住房城乡建设部门应加强对企业依法投保、配合开展事故预防服务等行为的监督管理,对存在应保未保、未足额投保、选取未按规定向住房城乡建设部门报送信息的保险机构投保、选取被发布风险提示公告的保险机构投保、事故预防服务不予配合等行为的企业,采取实施差别化监管、提高安全生产监督检查和安全许可证动态核查频次等措施,存在违法违规行为的,依法依规予以处罚。
各级住房城乡建设部门应加强对安全生产技术服务机构开展事故预防服务的监督管理,对存在未按合同约定开展事故预防服务、事故预防服务报告弄虚作假等行为的安全生产技术服务机构,采取约谈、限期整改等措施,违反相关法律法规的,依法追究其法律责任。
各级住房城乡建设部门和金融监管部门不得排斥、限制市场公平竞争或对市场份额进行分割、分配,不得违规干预建筑施工安责险市场经营活动,不得违规挪用、占用事故预防服务费用。对发现监管过程中存在收取贿赂、滥用职权、玩忽职守、徇私舞弊的,省住房城乡建设厅将会同湖南金融监管局依法依规对相关责任人员严肃追责;涉嫌犯罪的,移交司法机关依法处理。
(二)加强服务评估。省住房城乡建设厅按照《湖南省建筑施工安责险承保机构事故预防服务评估办法》(详见附件),每年组织开展建筑施工安责险承保机构事故预防服务评估工作,并公布评估结果。各级住房城乡建设部门应加强对评估结果的应用,对选择不同评估结果承保机构的投保企业和项目实行差异化监管。
(三)加强协调联动。各级住房城乡建设部门和金融监管部门应定期组织建筑施工企业、承保机构、行业协会、安全生产技术服务机构座谈交流,了解建筑施工安责险制度实施情况,科学研判建筑施工安责险费率,加强事故预防服务分析,完善管理制度和事故预防服务方案,持续提升建筑施工企业安全管理水平。
本通知自2025年12月1日起施行,有效期至2030年11月30日止。
附件:湖南省建筑施工安责险承保机构事故预防服务评估办法
湖南省住房和城乡建设厅
国家金融监督管理总局湖南监管局
2025年10月14日
附件
湖南省建筑施工安责险承保机构事故预防服务评估办法
为规范我省建筑施工安责险事故预防服务工作,切实发挥事故预防服务作用,提升保险机构事故预防服务能力,不断完善建筑施工安全生产风险防控机制,特制定本评估办法。
一、评估主体
湖南省住房和城乡建设厅,具体工作可委托湖南省建设工程质量安全监督管理总站实施。
二、评估对象
湖南省建筑施工安责险承保机构(含共保体主承保机构、共保体其他成员承保机构及独立承保机构)。
三、评估时限
每年第一季度对前一年度所有承保机构进行评估。
四、评估方式及计分方式
评估方式:评估主体组织专家根据承保机构上年度事故预防服务工作开展情况,按照《湖南省建筑施工安责险承保机构事故预防服务评估表》进行评估。
计分方式:百分制。
五、评估管理
(一)评估等级
省住房和城乡建设厅按年度组织对建筑施工安责险承保机构事故预防服务工作开展情况进行评估,根据评估得分情况,评估等级分为A级、B级、C级三个等级。
A级:评估得分85分(含)以上;
B级:评估得分60分(含)以上,85分以下;
C级:评估得分60分以下。
(二)评估结果应用
省住房和城乡建设厅将承保机构评估结果抄送湖南金融监管局,并向社会进行公布。
承保机构评价结果为A级的,为全省示范性承保机构;承保机构年度评价结果等级为C级的,责令限期整改,拒不整改或整改后仍然达不到B级及以上的,省住房和城乡建设厅向社会发布风险提示公告。
六、其他
未尽事宜按相关文件执行。
附表:湖南省建筑施工安责险承保机构事故预防服务评估表



责编:刘艺
一审:刘艺
二审:刘艺
三审:左丹
来源:湖南省政府门户网站

湖南日报新媒体




