新湖南湖南日报新媒体

打开
新研究!一种可以预防痴呆的饮食模式,这7类食物是核心
新湖南 • 健康科普
2025-08-25 20:06:41
在全球人口老龄化背景下,痴呆症已成为公共健康挑战之一。预计到 2050 年,全球受影响人数将超过 1.5 亿,是 2019 年的 2.7 倍,超半数患者集中在低收入和中等收入国家。
其中,阿尔茨海默病(AD)是最常见的痴呆类型,占比 60%-70%。目前治疗方法有限,确诊后的平均生存期为 8-10 年。阿尔茨海默病的最初迹象是细微的记忆丧失或行为变化,随后认知能力会逐渐下降,语言功能受到干扰,行为变化逐渐累积,致使个体的独立生活能力降低。这些变化的背后是大脑结构和微观层面的改变,如下图所示:
图片
正常大脑与阿尔茨海默病大脑的结构差异
2020 年,一项涵盖 4 万多名 60 岁以上老人的调查研究,首次报道了中国人群痴呆和轻度认知障碍(MCI)的患病情况和风险因素。结果显示,总体痴呆患病率约为 6%。据估算,中国 60 岁以上人群中大概有 1507 万人患病,其中阿尔茨海默病患者约 983 万,血管性痴呆约 392 万;轻度认知障碍的患病率更高,达 15.5%,约 3877 万人受影响。
那么,痴呆或轻度认知障碍风险的增加与哪些因素有关呢?研究表明,脑血管病、父母有痴呆史、年龄大这三个因素影响最明显;糖尿病、心脏病、高血脂、高血压等慢性病,以及吸烟、独居、受教育程度低等,也会增加患病风险。
值得注意的是,这些风险因素里大部分是可以通过干预改变的。大量研究表明,通过调整饮食结构、改善生活方式等手段,约 45% 的痴呆风险可改变,为预防提供了空间。尤其是针对轻度认知障碍人群采取干预措施,能帮助延缓病情发展。
在这篇文章中,我们一起来了解科学痴呆预防应该如何吃,怎么做。

人工智能算出的防痴呆饮食方案:

MODERN 饮食

近年来,随着一系列高质量科研成果的涌现,我们对痴呆预防干预的认识不断加深。其中,通过调整日常饮食来预防痴呆的方法,因其简单易行、便于在生活中实践,受到了广泛关注。
2025 年,《自然·人类行为》杂志刊登了浙江大学袁长征团队的一项重要研究。研究者从英国生物银行(UK Biobank)数据库中 18 万余人的饮食记录出发,利用机器学习这一人工智能技术,成功提炼出一套名为 MODERN(Machine learning-assisted Optimization of Dietary intERvention against demeNtia risk)的护脑饮食方案。在 10 年的随访期间,研究共记录到 1987 人患全因痴呆,其中 696 人确诊为阿尔茨海默病。 
研究中,团队先对 18 万余人的饮食记录进行深入分析,从 206 种常见食物中精准锁定了 25 类与痴呆风险明确相关的食物;接着,借助人工智能技术进一步筛选,找出这些食物中最能预测痴呆风险的组合。经过反复测试,最终确定了 7 类关键食物,并将它们归为三类。

必吃食物:橄榄油(每天>10g)

适量食物:绿叶菜(每天 1-1.5 份)、浆果+柑橘类(每天 1-2 份)、土豆(每天不超过 0.75 份)、鸡蛋(每天 0.5-1 个)、禽肉(每天不超过 0.5 份)

忌口食物:含糖饮料(完全不喝)

根据这套标准,研究者为每个人的饮食情况打分——分数越高,意味着饮食越贴合该护脑模式。在英国生物银行的研究人群中,对比不同评分人群的痴呆风险发现,评分最高者的痴呆风险比最低者降低了近一半。不仅如此,这一评分体系在三个美国人群队列(共计 3 万多人)中也得到了验证,说明它在不同人群和文化背景下都具有不错的普适性。
此外,研究还利用英国生物银行的神经影像、蛋白组、代谢组及炎症指标数据,深入探究了 MODERN 饮食背后的潜在生物机制。比如,遵循健康饮食习惯的人群,其大脑额叶和颞叶皮层厚度更易保留,白质结构完整性更佳,同时炎症标志物 GFAP、IL2 的水平也会下降。这些发现不仅让饮食与痴呆风险之间的关联更具说服力,也为未来的机制研究指明了方向。
MODERN 饮食的独特之处在于,它并非依赖经验判断来确定食物选择,而是通过数据驱动的方式,精准筛选出最具痴呆风险预测力的食物组合。

专为护脑而设计:MIND 饮食

要理解 MODERN 饮食的优势,不妨先了解另一种知名的护脑饮食——MIND 饮食。其全称为“地中海-DASH 饮食延缓神经退行性疾病干预”(Mediterranean-DASH Intervention for Neurodegenerative Delay),由美国拉什大学的研究团队于 2015 年开发。它融合了地中海饮食和降压饮食(DASH)的优点,是专门为维护衰老大脑健康设计的饮食方案。 
MIND 饮食的评分基于 15 类食物,其中包括 10 类健脑食物(如全谷物、绿叶蔬菜、浆果、坚果、豆类、家禽、鱼类、橄榄油等)和 5 类需要限制摄入的食物(如红肉、快餐、高糖甜品、奶酪及油炸食品、黄油等)。 
图片
MIND 饮食的 10 种护脑食物(图片来源:Creative Balance Health)
在观察性研究中,MIND 饮食显示出显著的认知保护作用:评分最高者的阿尔茨海默病发病率降低 53% ,中等得分者降低 35% ,且这一结果在调整多种与痴呆相关的影响因素后依然稳定。其他大型队列研究也证实,遵循 MIND 饮食且得分较高的人,认知功能更优、痴呆风险也更低,这一效果即便在阿尔茨海默病患者和有中风病史的人群中也同样存在。

两种饮食方案相比,

MODERN 饮食更“能打”

与 MIND 饮食相比,MODERN 饮食在痴呆预防方面的效果更为突出:相同比较下,其降低痴呆风险的幅度比 MIND 饮食高出 25% ;具体来看,每提高 20% 的 MODERN 评分,痴呆风险可降低 26% ,而 MIND 饮食在相同评分提升幅度下仅能降低 22% 的风险。
值得一提的是,MODERN 饮食的益处不仅限于保护大脑。研究发现,它还与 49 种疾病的风险降低相关,其中对精神行为障碍(如焦虑、抑郁等问题)的保护作用最为显著,同时也能有效降低全因死亡率,展现出对整体健康的积极影响。

五种饮食方案大比拼,

哪种防痴呆效果最好?

除了 MIND 饮食和 MODERN 饮食,其他常见饮食模式在预防痴呆风险方面效果如何呢? 
2025 年发表在《营养、健康与衰老杂志》的一项研究给出了参考。该研究同样基于英国生物银行的大型人群数据,纳入 13 万余人,在长达 13.5 年的随访中记录了 1453 例痴呆病例,专门分析了多种饮食模式与痴呆发病风险的关联。
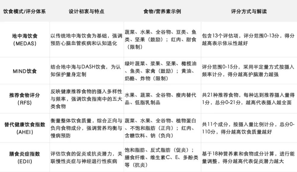
研究重点评估了五种饮食模式及对应的评分体系的护脑效果,包括地中海饮食(MEDAS)、MIND 饮食、推荐食物评分(RFS)、替代健康饮食指数(AHEI)以及膳食炎症指数(EDII),它们的具体特点和评估方式如下:
图片
点击放大查看↑ 
6 种饮食模式及评分体系的核心特点对比表(图片来源:作者整理)
研究发现,这些不同饮食模式与痴呆风险的关联存在明显差异。从对痴呆风险的影响程度来看:地中海饮食可使风险降低 21%,MIND 饮食降低 27%,推荐食物评分(RFS)降低 28%,替代健康饮食指数(AHEI)降低 23%;而具有促炎特性的膳食炎症指数(EDII)饮食则会使风险增加 30%。
不过,这种关联并非一成不变,而是会随时间推移发生变化:在随访的前 5 年,只有 MIND 饮食能体现出明显的保护作用;到了 5-10 年期间,MIND 饮食、RFS 和 AHEI 均展现出显著的保护效果;而随访超过 10 年后,地中海饮食仍能持续降低风险,EDII 则继续与风险升高相关。
图片
地中海饮食模式构成(图片来源:美国营养协会)
同时,不同人群从健康饮食中获益的情况也有所不同,这提示饮食干预的效果存在人群异质性。
具体来看:从年龄维度,60 岁以上人群从地中海饮食和 AHEI 中获益更明显,MIND 饮食和 RFS 则对各年龄段均有效,且老年人受益更多;从性别维度,女性从地中海饮食、MIND 饮食和 AHEI 中获得的保护作用比男性更显著,RFS 对男女均有效,且女性获益更大;从肥胖状态维度,高 EDII 促炎饮食仅会增加肥胖人群的痴呆风险,MIND 饮食、RFS 和 AHEI 在非肥胖人群中效果更突出,而地中海饮食则对肥胖和非肥胖人群均有效;从遗传维度,不携带 ApoEε4 基因者从地中海饮食、MIND 饮食和 AHEI 中获益更显著,RFS 对有无该基因者均有效,EDII 仅与不携带该基因者的痴呆风险相关。

为何吃对了能减少痴呆风险?

饮食究竟是如何预防痴呆或降低其风险的呢?研究表明,“抗炎、富营养、均衡”的饮食之所以能带来认知益处,主要通过以下几种潜在路径影响痴呆风险:
首先是抗氧化与抗炎作用——饮食中富含的多酚类物质能有效清除自由基、抑制炎症反应,从而保护神经细胞免受损伤。
其次是保护血管健康——健康的饮食模式可改善血压、血脂等指标,有助于维持脑部正常血流,为神经细胞提供稳定的营养供应。
再者是调节代谢功能——健康饮食能提高胰岛素敏感性,减少因脑部胰岛素抵抗导致的异常蛋白堆积,降低神经退行性病变的可能性。
此外,高纤维饮食能促进肠道菌群产生短链脂肪酸,通过肠-脑轴对神经炎症和神经可塑性产生积极影响。
值得一提的是,这些饮食模式不仅能降低痴呆风险,还与轻度认知障碍风险的降低相关,这意味着它们可能在疾病早期就开始发挥保护作用。
图片
饮食对阿尔茨海默病及痴呆症的直接和间接影响机制示意图 

光吃不够,还得搭配生活方式“组合拳”

虽然饮食干预在痴呆预防中占据核心地位,但其效果常受其他因素影响。2025 年发表于《分子神经退行性疾病》的论文,系统梳理了多种干预模式在痴呆预防中的研究——从体育运动、认知训练、心血管代谢管理、心理社会支持的单一干预,到综合几种模式的多模式干预,深入探索了这些措施对痴呆风险的影响证据。

1、单一干预:这几件事,单独做也有用

除饮食外,针对降低痴呆风险的体育运动、认知训练、血管代谢管理以及心理社会支持的单一干预研究,已对影响机制做出了初步探索:
体育锻炼
以中等强度有氧运动(如每天快走 30 分钟)和抗阻训练为主。研究表明,体育运动通过多途径(如增强脑结构、改善代谢、调节神经营养和炎症)延缓痴呆进展,但其效果受运动类型、强度、持续时间和个体病理阶段的影响。未来需进一步明确最佳干预方案及目标人群。
认知训练
包括工作记忆训练、策略性记忆训练及学习新技能等复杂认知活动。研究表明,认知训练通过增强神经可塑性(结构/功能重组)、上调血清脑源性神经营养因子BDNF,对神经可塑性和认知功能有重要作用,其水平升高有助于降低痴呆风险)优化脑网络效率延缓认知衰退,但其效果受个体病理阶段和训练方案影响。一般来说,干预越早效果越好,但目前缺乏明确的生物标志物监测其作用。
心血管代谢管理
针对高血压、2 型糖尿病、血脂异常等问题,通过降压、控糖、降脂减少脑血管病负担,进而降低痴呆发生率。研究显示,控制血压可减少脑白质病变、改善脑灌注;稳定血糖能减缓海马萎缩、降低神经炎症;调节血脂(如使用他汀类药物)可能改善血管功能。
心理社会因素干预
涵盖社会参与(减少孤独感、增强社交)、压力管理(如正念冥想)和睡眠改善。研究表明,心理干预可减少下丘脑-垂体-肾上腺轴过度激活,降低皮质醇对神经的损伤,同时增强大脑认知储备和适应力,在主观认知改善方面效果显著,但生物学证据仍较有限。

2、多模式干预“组合拳”:FINGER 试验方案

多模式干预通过整合多种生活方式发挥协同作用,其中最具代表性的是芬兰的 FINGER 试验——芬兰老年认知障碍与失能预防干预研究(Finnish Geriatric Intervention Study to Prevent Cognitive Impairment and Disability)。作为全球首个大型、长期、多中心随机对照试验,它纳入了 1260 名 60-77 岁老年人,为多模式干预的有效性提供了重要依据。
图片
FINGER 试验示意图,从饮食、运动、认知、社交、血管健康五方面进行干预并评估痴呆预防效果(图片来源:FINGER Brain Health Institute网站)
该试验将饮食、运动、认知训练、社交和血管管理相结合,在多样化的目标人群中开展,涵盖健康老年人、轻度认知障碍、糖尿病患者、ApoEε4 基因型携带者等。具体干预方案如下:
图片
点击放大查看↑ 
FINGER 试验干预方案(图片来源:作者整理)
经过两年的干预与观察,芬兰 FINGER 试验交出了令人瞩目的答卷。在认知功能方面,干预组的神经心理学测试组合(NTB)综合评分显著优于对照组,改善程度提升 25%;尤其在执行功能、处理速度和复杂记忆任务等关键领域,改善幅度分别高达 83%、150%和 40%,且干预组的认知衰退风险明显更低。
在机制研究方面,FINGER 试验的两年干预组在脑容量、皮质厚度等结构指标上无显著变化,但高遗传风险人群的异常蛋白沉积增加更少,白质微结构和脑功能连接(与认知提高相关)得到改善。分子层面,多模式干预可调节胆固醇代谢和神经营养因子水平,维持端粒长度(与衰老相关的标志物),上调 BDNF 水平,下调 27-羟胆固醇(记忆改善相关)

“组合拳”的优势何在?

相比单一干预模式,FINGER 试验证实了多模式干预不仅安全,还具有较高的接受度和依从性。除了保护认知,干预带来的益处还延伸到全身健康:体重指数(BMI)降低、身体功能与日常生活能力提升,多重疾病及新发慢性病的风险也显著下降。 
为何 FINGER 试验的多模式干预效果突出?研究者认为,多模式干预能应对痴呆发病的复杂性和多因素性,主要有以下两个原因:
图片
多模式干预的核心要素及其对认知健康的影响机制 
首先,多模式干预可协同发挥作用,相互促进,产生叠加效应,作用于痴呆相关的神经退行性病变、血管损伤等多种病理通路。比如体育锻炼调节炎症和神经营养因子,饮食改善代谢和血管健康,认知训练增强神经可塑性,社交活动增强干预依从性等,比单一干预更全面地应对疾病复杂性。
其次,多模式干预能适应个体在遗传背景、基线病理状态、生活习惯等方面的异质性,可通过个性化调整更精准匹配需求。比如,ApoEε4 基因型携带者需要更高强度的干预,而血管风险较高者可优先强化血压控制并结合地中海饮食。

中国农村老人的专属研究:

MIND-CHINA

为验证多模式干预在不同人群中的普适性,全球扩展项目 WW-FINGERS 于 2017 年启动,已在数十个国家开展研究。其中,在中国落地的项目是 2018 年启动的 MIND-CHINA 研究。
MIND-CHINA 研究聚焦中国农村老年人群的认知健康,以山东省聊城市阳谷县阎楼镇 60-79 岁农村老人为研究对象,探索多模式生活方式干预对维持其认知与身体功能的实际效果。
该研究的基线评估数据显示,5000 余名参与者中有 57.2%为女性,40.6%文盲;高血压(67.2%)、血脂异常(23.4%)、心脏病(23.5%)、痴呆(5.4%)等慢性病患病率高,且女性高于男性,87.1%的参与者至少合并两种慢性病——为研究健康与脑老化提供了重要人群基础
目前,MIND-CHINA 的已有研究在认知障碍的风险因素增加方面,明确了多重因素的叠加影响——比如脑小血管病变(CSVD)、胰岛素抵抗指数高 、多种代谢病(糖尿病、高血压、肥胖)共存、身体虚弱(走路慢、握力差)、久坐不动、缺乏社交、脑力活动少等,进一步为中国老人痴呆的早期发现和预防干预提供了科学证据。 
综上所述,在预防痴呆或降低其风险的诸多方式中,高质量膳食是最基础也最易融入日常生活的干预手段。而将饮食与运动、认知训练、心理调节、代谢管理等干预方式相结合,更是经过科学验证的、更为可靠的痴呆风险管理方案。
图片
多模式干预、全方位生活方式预防痴呆 
对中老年人而言,不妨从当下开始:选择富含蔬菜、水果、坚果与健康脂肪的饮食,远离高糖高盐的习惯;同时坚持运动、保持社交互动、积极控制慢性病。这些看似简单的行动,实则是在为自己储蓄未来的“认知资本”,让大脑在岁月流转中始终保持活力。

责编:张春祥

一审:张春祥

二审:刘文韬

三审:杨又华

来源:科普中国

评论
打开新湖南APP,查看全部评论