5月26日,巨子生物开盘跌超8%,截至收盘股价跌幅约4%,公司市值跌破800亿港元。作为重组胶原蛋白医美巨头,巨子生物旗下品牌“可复美”最近深陷舆论风波。
巨子生物股价下跌
美妆博主“大嘴博士”5月24日发文质疑其造假:“重组胶原竟然测不到胶原?”当天,可复美深夜回复并坚定否认,称已委托多家权威第三方检测机构对该相关产品进一步检测。然而,此次争议背后不仅是技术标准的博弈,更关系着消费者的信任,但截至目前尚无相关定论。
重组胶原产品被质疑造假
巨子生物驳斥否认
5月24日,自称“香港大学化学博士”的美妆博主“大嘴博士”发文《巨子生物疑似造假 重组胶原竟然测不到胶原》公开喊话巨子生物创始人范代娣。其在视频中提出,巨子生物旗下品牌可复美的重组胶原蛋白精华,竟然测不出重组胶原蛋白,认为涉嫌严重造假。
博主称巨子生物涉嫌造假。
“大嘴博士”称,可复美销量最大的产品“胶原棒”配方表中标注的“重组胶原蛋白”为“非微量添加”,理论上都应在0.1%以上。但是,通过国际通用的高精度HPLC高效液相色谱法检测,实际检测总含量却仅有0.0177%,“重组胶原蛋白”只有不到万分之二。
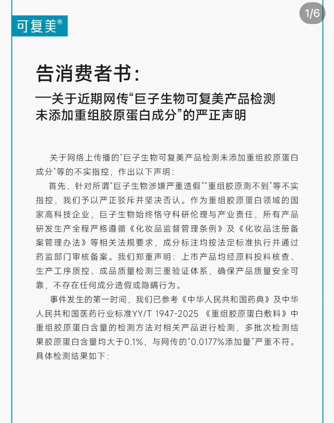
当日晚间,“可复美”在其各大账号中发布“告消费者书”,回应“大嘴博士”视频中的问题,并对网络上传播的“巨子生物可复美产品检测未添加重组胶原蛋白成分”等指控严正驳斥并坚决否认。
可复美回应“造假风波”
可复美声明称,上市产品均经原料投料核查、生产工序质控、成品质量检测三重验证体系,确保产品质量安全可靠,不存在任何成分造假或隐瞒行为。“已委托多家权威第三方检测机构对该相关产品采用多种检测方法进一步进行检测,检测需要时间,公司拿到最新检测报告后会第一时间公布。”
双方据理力争之下,“大嘴博士”并未罢休。5月25日晚其再次发文回应:“请用科学数据公开!”还表示,可复美已在官方渠道下架了涉事产品。
公司八成营收来自可复美
消费者吐槽胶原棒偷偷涨价
巨子生物“造假”疑云背后,实际上是其依靠重组胶原蛋白技术的医美“逆袭”之路,成立于2000年的巨子生物2022年成功在港股IPO,近年来业绩快速增长,创始人范代娣成新一任陕西首富。
财务数据显示,2019年,巨子生物实现营业收入9.57亿元、归母净利润5.52亿元。历经连续五年双增,2024年,公司营业收入达55.39亿元,同比增长57.17%;归母净利润达20.62亿元,同比增长42.06%,创下历史新高。
其中,可复美对巨子生物的营收贡献度从2019年的30.3%升至2024年的82%。作为巨子生物旗下第一大产品线“可复美”的明星产品胶原棒,该款精华在官方旗舰店液态精华销售榜单中位居榜首,截至5月25日,销量已突破100万件。今年4月,可复美胶原棒还更新到了2.0版本。
但正值618大促期间,化妆品“造假风波”更是关系到消费者的切身利益。不仅如此,记者发现,虽然官方声称胶原棒升级后不涨价,但社交平台上早有关于该次抛精华变相涨价的大量吐槽声,并劝退了许多老用户。
网友吐槽可复美涨价
一名消费者称,各种消费券叠加下来,去年“双11”469元可以拿下100支胶原棒,今年618大促花703元买了120支,分摊下来一支涨了1元多。另一名消费者表示:“作为可复美老用户,近期发现其全线产品价格悄然上调20%-30%,号称‘国货之光’但会不会越来越买不起了?”
责编:戴蓉
一审:欧阳伶亚
二审:朱晓华
三审:文凤雏
来源:封面新闻

湖南日报新媒体

