任前公示
新湖南 • 人事任免
2025-05-08 07:00:27

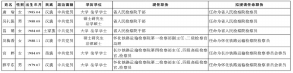
为进一步加强对省人民检察院提请省人大常委会任命人员的监督,增强其公信力和群众基础,现对拟提请省人大常委会任命法律职务人员进行任前公示:
欢迎广大干部群众反映和举报拟任人选思想作风、道德品质、工作能力、廉政勤政等方面的情况和问题,同时对是否符合检察官法规定的任职条件和有无检察官法规定的任职限制情形进行监督。举报人可以通过信函、电话或者到受理单位当面举报。
为便于了解情况,请举报人签署或告知本人真实姓名和工作单位。所举报的问题,必须真实、准确,内容尽量具体详细,并尽可能提供有关调查核实线索。严禁借机造谣中伤,串联诬告。举报人将受到严格的保护。
受理举报时间:2025年5月8日至2025年5月14日
受理举报单位:湖南省人民检察院政治部
湖南省纪委省监委驻省检察院纪检监察组
受理地点:湖南省长沙市芙蓉区紫薇路386号省检察院办公楼812室
受理电话:0731-84732308(政治部)
0731-84732466(纪检监察组)
邮政编码:410001
湖南省人民检察院
2025年5月7日
责编:颜青
一审:欧阳伶亚
二审:彭彭
三审:赵雨杉
来源:湖南日报·新湖南客户端

湖南日报新媒体

