从小到大,我们都知道要科学用眼来防治近视,但你有想过肠道菌群也能影响视力吗?
如今,高度近视(High Myopia, HM)已成为全球导致视力损害和失明的主要原因,但干预手段有限;而越来越多研究发现,肠道菌群与眼部疾病之间存在一定联系,肠-眼轴干预高度近视的具体机制正被逐步揭开。

近期,《Cell Discovery》期刊上一篇研究论文揭示了肠道菌群与高度近视之间存在潜在联系,并提出通过补充吲哚乙酸(3-IAA)来干预高度近视的新策略。

以往的研究表明,高度近视的临床特征主要为眼轴因巩膜变薄而过度延长;I型胶原蛋白(COL1A1)重塑会导致巩膜变薄进而引起近视。
本项研究通过以下实验步骤,探讨了肠道菌群失调及其代谢产物(如3-IAA)如何影响眼睛的结构重塑,进而影响高度近视的发展:
1.样本收集:
研究招募170名来自上海高校的志愿者,根据眼轴长度分为非近视对照组(HC)和高度近视组(HM),进行眼睛参数检查和一系列临床生化指标检测,并收集粪便和血浆样本;
2.肠道菌群分析:
对粪便样本进行16S rRNA基因测序,比较HC与HM组的肠道微生物组成,并通过孟德尔随机化(MR)分析确定肠道菌群与近视风险之间的因果关系;
3.粪便菌群移植(FMT)实验:
将非近视组的肠道菌群移植至小鼠模型中,观察菌群对高度近视进展的影响;
4.代谢组学分析:
对志愿者的血浆样本进行靶向代谢组学分析,识别出与高度近视高度相关的代谢物3-IAA;
5.3-IAA补充实验:
在小鼠模型中,通过口服补充3-IAA,观察其对高度近视进展的影响;
6.机制研究:
在体外细胞实验中,研究3-IAA对COL1A1表达的影响。


临床特征分析表明,高度近视组和非近视组志愿者在平均眼轴长度、屈光不正、前房深度(ACD)和晶状体厚度(LT)方面观察到显著差异,而空腹血糖、肝肾功能等生化指标无显著差异。

在肠道菌群方面,粪便16S rRNA等分析结果表明,两组的肠道菌群组成显著不同,其中Akkermansia菌在非近视组高度富集,而在高度近视组中显著降低,且该菌和14种细菌与近视有显著因果关系,Akkermansia菌与眼轴长度呈显著负相关。
以上结果表明,肠道菌群变化与高度近视的严重程度有关,Akkermansia菌可能在高度近视的发展中起到了一定作用。

研究人员通过对小鼠进行FMT实验,将人体的肠道菌群移植到经过抗生素处理(ABX)的小鼠中,然后诱导高度近视模型(LIM)。

实验结果显示,与接受高度近视组粪便菌群移植的小鼠(FMTHM组)和仅接受抗生素处理的小鼠(ABX组)相比,接受非近视组粪便菌群移植的小鼠(FMTHC组)眼镜的屈光度和眼轴长度变化显著减小,可有效延缓高度近视的发展。
此外,研究人员还发现FMTHC组小鼠巩膜中COL1A1的表达得到了更好的维持,这表明肠道菌群可能通过影响巩膜中胶原蛋白的合成来延缓高度近视的发展。

通过对高度近视组和非近视组的血浆进行靶向代谢组学分析,研究人员发现高度近视组的血浆中代谢物3-IAA的水平显著降低。

相关性分析得出,3-IAA水平下降与肠道中Akkermansia的减少、屈光不正呈正相关,与眼轴长度延长呈负相关。进一步FMT实验显示,FMTHC组相比于FMTHM组血浆中3-IAA的浓度更高。
这些发现揭示了肠道菌群失调可能导致3-IAA水平降低,3-IAA作为一种潜在的调节因子,可能通过影响眼部组织的代谢和结构,参与了高度近视的发展过程;Akkermansia菌在促进3-IAA合成中发挥潜在作用。

为了更深入分析3-IAA在高度近视发展中的作用,研究人员探讨了每日补充3-IAA对高度近视发展的影响及其作用机制。

实验结果表明,每天给予3-IAA的小鼠血液和巩膜中的3-IAA浓度均显著增加,与近视组相比近视屈光度和眼轴长度变化减少,巩膜中COL1A1表达水平提升,说明补充3-IAA可能通过促进巩膜中的COL1A1表达来抑制高度近视的发展。

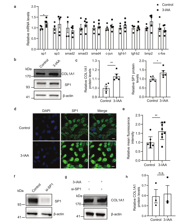
研究人员利用3-IAA处理人胎儿巩膜成纤维细胞(HFSF)探索其对COL1A1表达的影响,发现处理后细胞COL1A1的mRNA和蛋白质水平均显著升高。

3-IAA是AHR的内源性配体,使用si-RNA抑制AHR基因后(si-AHR),3-IAA仍然能够促进COL1A1蛋白表达,即3-IAA不依赖于AHR通路促进体外COL1A1表达。

为了研究3-IAA如何调控COL1A1的表达,研究人员检测了参与调控COL1A1的关键调控因子的表达水平。

研究发现,3-IAA显著提高了HFSF中SP1的mRNA和蛋白水平,而对其他转录因子(如SP3、SMADs、c-JUN等)的表达没有明显影响。使用siRNA抑制SP1的表达可以消除3-IAA对COL1A1表达的促进作用,这表明3-IAA对COL1A1表达的调控依赖于SP1。

研究人员对COL1A1基因启动子区域的SP1结合位点进行分析后得到两个SP1经典结合位点。CUT&Tag实验显示,3-IAA处理的HFSF中SP1在COL1A1启动子区域的结合显著增加。此外,通过构建含有COL1A1启动子的荧光素酶报告基因,研究人员证实了3-IAA能够显著提高COL1A1启动子的活性,且这种激活作用依赖于SP1结合位点的存在。
可以得出,3-IAA通过促进SP1在COL1A1基因启动子区域的富集,从而在转录水平上激活COL1A1的表达。

研究人员通过比较非近视及高度近视人群的肠道菌群,发现肠菌失调与高度近视存在较大关联。
进一步研究发现,补充3-IAA可促进巩膜中COL1A1的表达,延缓高度近视的发展。这些发现不仅为理解高度近视的发病机制提供了新的视角,也为开发新的预防和治疗策略提供了可能的途径。
除了医学干预,日常生活中我们也可以通过科学用眼和饮食来保护视力,预防近视或改善视疲劳:
1.补充护眼所需营养:
摄入足够的维生素A、C和E等对眼睛有益的营养素,并关注一些天然护眼成分,如叶黄素、越橘、枸杞、DHA藻油等。

2.科学用眼:
避免长时间近距离用眼,尽量不在太亮、太暗等的环境中用眼,定期进行眼保健操和增加户外活动也能有效缓解视疲劳。

通过结合最新的科研成果和日常护眼措施,我们可以更全面地保护视力健康,预防和减缓近视的发展,让“心灵的窗户”更清晰明亮。
责编:樊汝琴
一审:樊汝琴
二审:喻志科
三审:熊佳斌
来源:新湖南客户端

湖南日报新媒体



