近来,一批以“某高校机构研究发现:某种食物可以清除多少比例的疾病,是真的吗?”为题的文章在互联网平台涌现。这批文章结构高度雷同,几乎都是从患者的视角切入,讲述他们求医问药的故事。
对于标题里提到所谓“食疗”的疗效,文章似乎都保持着一定的“理性”。当患者提出疑问时,医生无一例外都会搬出所谓的权威机构研究和论文,称食物中的一些成分确实有一定功效,但不能夸大其作用,要治病必须得通过科学治疗。最终,在医生和患者的努力下,疾病终于治愈,文末甚至会贴心提醒患者和读者,要均衡饮食、规律作息、坚持锻炼等。
这样夹杂着高度个人情感的“病愈”小故事,乍看上去似乎没什么问题,然而记者梳理发现,文章在讲述故事的过程中,掺杂了大量与事实相悖的内容,本质上仍旧是“伪科普”,且更具有隐蔽性和欺骗性。
近期,网上出现大量结构相似的“伪科普”文章。
“伪科普”文章漏洞百出
在一篇介绍“喝醋能否清除血栓”的文章中提到,某某大学附属医院血管外科团队在《自然·通讯》杂志上发表了关于醋酸通过抑制血小板活化和纤维蛋白聚合来预防血栓形成的论文,然而,记者在《自然·通讯》杂志和该大学医学院官网上搜索,均未找到这篇论文。
至于文章里提到的“醋酸可以抑制血小板的活化和聚集,还能减少纤维蛋白的形成”和劝患者可以适量喝醋的“醋中含有的醋酸确实有助于改善血液循环,降低血压和血脂”等说法,早已被证伪。几年前,首都医科大学附属北京安贞医院教授洪昭光在接受媒体采访时介绍,醋酸在小肠中就会被碱性消化液中和,能够吸收进血液的醋酸非常有限,而且很快就会被血液的稳定系统清理掉,故而醋酸不会改变血液的酸碱度,也不能软化血管。
捏造、篡改权威机构研究,正是这些文章的共同套路。而且,其在引用所谓的“权威研究”时,研究主体几乎都选用“经验丰富的刘医生”“资深免疫学专家李教授”“专攻中医的赵大夫”等含糊不清的头衔和个人来代替,这些人到底是谁?是不是真的存在?读者根本无法求证。值得注意的是,在正规的新闻报道或科普写作中,医院、医生、团队、研究内容等都会清楚列出,不会隐匿这些关键信息。
此外,为了增加文章的可信度,有些“伪科普”文章还会配上一些近似论文图表的图片。然而,记者求证发现,这些图片系张冠李戴。比如,在介绍“吃大蒜能否消炎”的文章中,作者引用了一张英文图片,欲展示患者服用大蒜提取物的实验过程,但实际上这张图片介绍的是CAR-T疗法,与该文风马牛不相及。作者正是利用了一些读者不懂英文,于是盗用与文章不相干的英文图片,妄图欺骗读者。
左图:“伪科普”文中展示患者服用大蒜提取物的实验过程图片;右图:经翻译,该图片介绍的是CAR-T疗法。
“伪科普”文章利用AI生成,又成为AI的学习资料
记者留意到,这些“伪科普”文章在文末并没有提出伪科学观点,都称“实验室里的研究结果并不能直接应用,还需要临床试验和长期追踪来验证其安全性和有效性”,这样高度雷同的表述让记者起了疑,这些自媒体背后,是否套用了相同的模板呢?
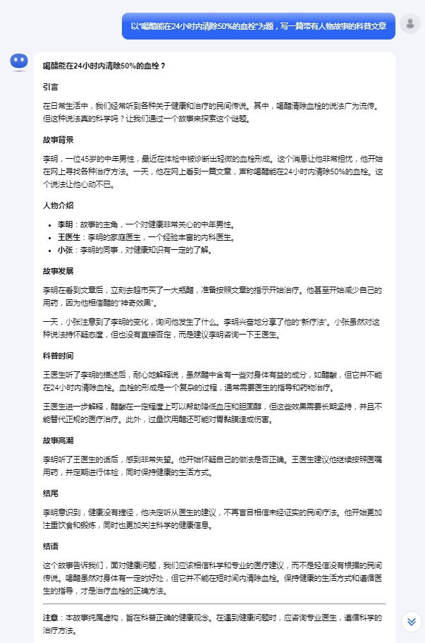
带着试试看的心态,记者打开了一款AI聊天软件。当输入“以‘喝醋能在24小时内清除50%的血栓’为题,写一篇带有人物故事的科普文章”的指令时,AI聊天软件迅速生成了与上述“伪科普”文章非常相似的内容,包括引言、故事背景、人物介绍、故事发展、高潮、结尾、科普时间等,一应俱全,连结语中的提醒都非常相似。可见,这些结构相似的“伪科普”文章很有可能就是自媒体作者通过整合、编造AI生成内容产生的。

记者在一款AI聊天软件中输入:“以‘喝醋能在24小时内清除50%的血栓’为题,写一篇带有人物故事的科普文章”,AI迅速生成了一篇文章。
盗用AI生成内容,再加上自己编造的煽情故事,自媒体作者炮制了一大批“伪科普”文章在互联网上大肆分发,一本正经地胡说八道,这样的文章,很有可能会对读者产生误导。而且,记者在体验时发现,这些“伪科普”内容反过头来又成了AI的学习素材,干扰AI生成内容的准确性。
记者进一步在该AI聊天软件中输入“醋酸能否预防血栓形成?”时,相关界面显示,其生成内容共阅读了19个网页,其中就包括了上述“伪科普”文章——“研究发现:喝醋能在24小时内清除50%的血栓,是真的吗?”,再看最后的回答,也明显被“伪科普”文章误导了。

记者在某AI聊天软件中提问:“醋酸能否预防血栓形成?”,AI学习的19个网页中就包括一篇“伪科普”文章。
近年来,伴随着AI技术的发展,人工智能的应用场景深入各行各业,这几天,有人发现,就连互联网水军和水稿,也已经成了人工智能的产业链,而这些“伪科普”文章,或许就是其中的一环。针对这一现象,国家网信办近期发布《人工智能生成合成内容标识办法(征求意见稿)》,对不同情况下需要做出的显性或隐性标识做了较为清晰明确的界定,还要求平台方承担起相应的责任。
不过,距离措施落地还要一段时间。在此,上海辟谣平台提醒,用户在使用AI聊天软件时需提高警惕,注意在AI学习的素材中是否掺杂伪科学、谣言、不良或有害信息。在AI时代,公众更需要对AI生成内容小心分辨,提高对不良信息的提防。
作者:白璐 栗思
责编:戴蓉
一审:彭彭
二审:唐能
三审:赵雨杉
来源:上观新闻

湖南日报新媒体



