惊人的68米/秒!“摩羯”将以17级或17级以上强度登陆
新湖南 • 民生
2024-09-06 09:21:55
首页头条收录
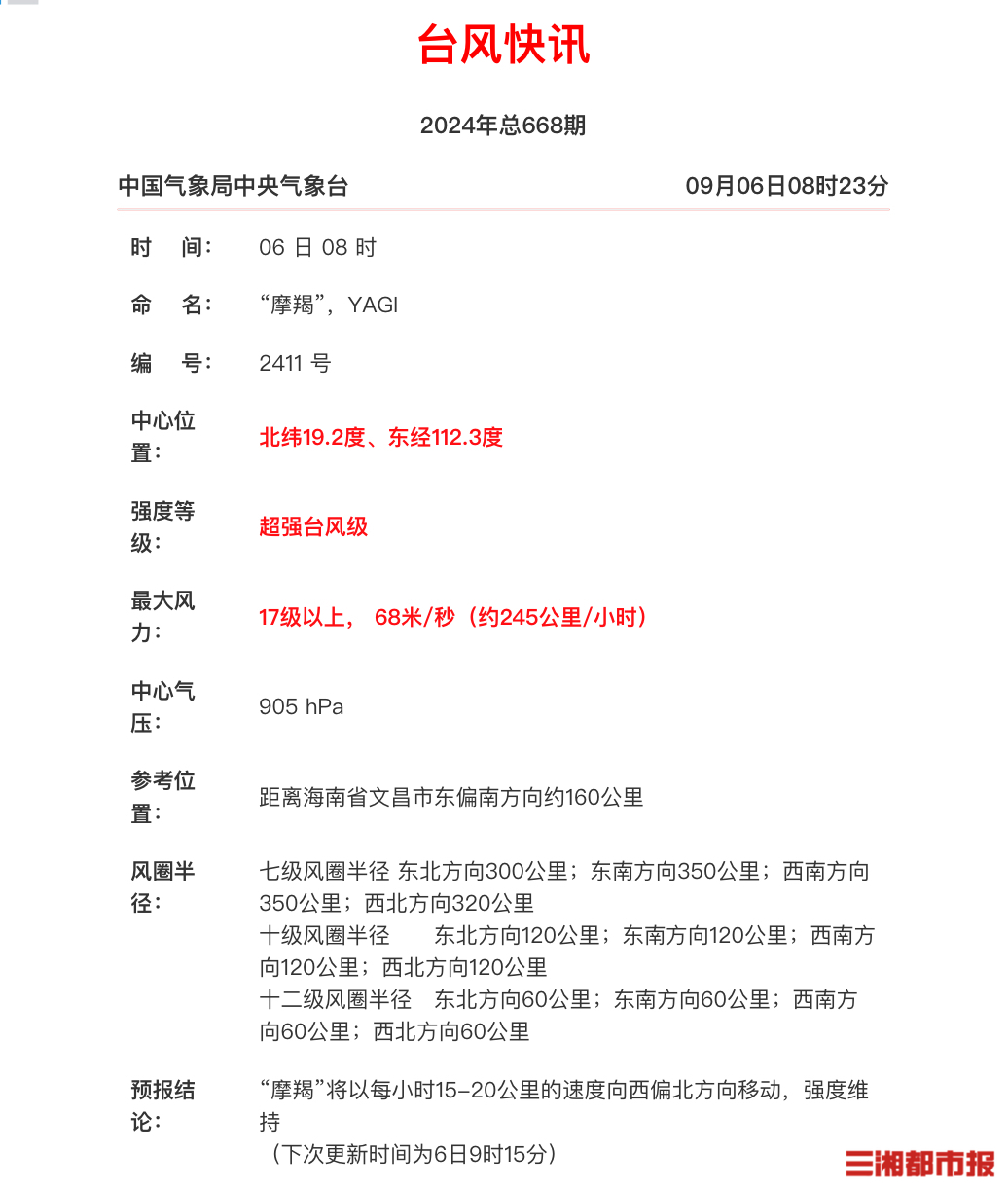
三湘都市报·新湖南客户端9月6日讯(全媒体记者 李致远)9月6日,据中央气象台消息,目前超强台风“摩羯”中心附近最大风力已经达到惊人的68米/秒(约245公里/小时)。已经非常接近当年10年前的威马逊了(巅峰强度72m/s,登陆海南70m/s)。
中央气象台预计“摩羯”将于今天下午至傍晚在海南琼海到广东湛江一带沿海登陆,最大可能在海南文昌到广东雷州沿海登陆。而且登陆时的强度已经上调到17级或17级以上,60-65米/秒,海南北部、广东西南部等地要做好高级别的防御准备。

作者:李致远
责编:李致远
一审:李致远
二审:朱蓉
三审:周文博
来源:三湘都市报

湖南日报新媒体


