长远锂科更名为五矿新能
新湖南 • 经济
2024-08-09 11:05:38
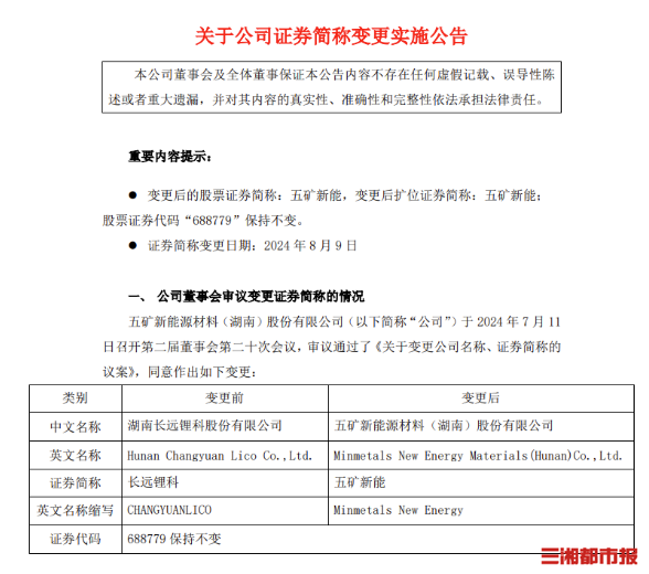
三湘都市报·新湖南客户端8月9日讯(全媒体记者 潘显璇 通讯员 宋莹)A股上市湘企长远锂科今天起正式变更证券简称,更名为五矿新能,股票证券代码“688779”保持不变。同时,公司名称由湖南长远锂科股份有限公司更名为五矿新能源材料(湖南)股份有限公司,相关工商变更登记手续已经完成,并取得了湖南省市场监督管理局换发的营业执照。

资料显示,五矿新能成立于2002年,注册地位于长沙市高新区,于2021年8月在科创板上市,控股股东为中国五矿股份有限公司。五矿新能主要从事三元正极材料相关研发、生产和销售,三元正极材料主要用于锂电池的制造,在新能源汽车动力电池、储能设备及电子产品等领域有广泛应用。
对于此次变更公司名称、证券简称的理由,公司解释称,是为了强化“五矿新能”作为央企中国五矿集团有限公司新能源品牌的影响力、竞争力,基于公司战略发展需要,加速公司在新能源材料领域多路线发展布局,使公司名称更全面、准确地反映公司主营业务及未来发展规划。
实际上,出于战略需要、并购、转型等原因,A股上市公司更名的情况并不少见。在湘股板块,有过更名的公司也不少,比如“雪天盐业”是由“湖南盐业”更名而来,“亚光科技”由“太阳鸟”更名而来,“华民股份”此前的证券简称是“红宇新材”,“开元教育”的曾用名是“开元股份”。
责编:许利文
一审:潘显璇
二审:朱蓉
三审:周文博
来源:三湘都市报

湖南日报新媒体



