湖南日报6月22日讯(全媒体记者 杨斯涵)现下,职业教育正以其独特的魅力和优势,为国家培养出一大批技术技能人才,他们不仅成为各行各业的中坚力量,更在各自的领域里展现出卓越的能力和风采。近年来,长沙市加强职业教育改革,走出了一条具有长沙特色的职业教育高质量发展之路,成为首批全国现代学徒制试点城市,首批国家产教融合试点城市,首批全国职业教育先进单位。
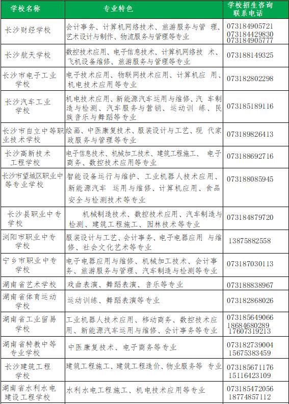
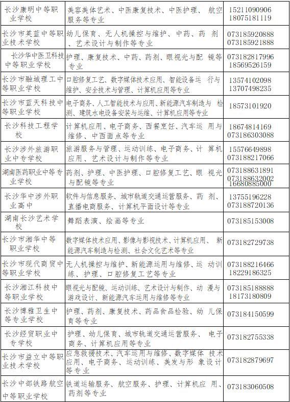
据悉,长沙市现有中职学校52所,校生10.7万余人,其中国家级重点中职学校8所,国家级改革发展示范学校3所,省级卓越中职学校6所,省级示范性中等职业学校14所,入围省“楚怡”优质中职学校11所,入围省“楚怡”优质专业(群)34个……通畅的升学赛道,丰富的成长赛道,多元的成才赛道,让长沙职教赛道,成就了万千学子的精彩人生。
“一技在手,一生无忧”。记者发现,随着“中国制造”向“中国智造”的转型升级,各行各业对技能型人才的需求日益旺盛。无论是机械制造、电子信息还是现代服务业,都需要大量具备专业技能的人才来支撑。中职教育使学生具备了一技之长,在就业市场上具有一定的竞争优势,就业前景广阔。
其实,职业教育与普通教育具有同等重要地位。长沙职教纵向贯通,构建“中职—高职(专科)—本科”的人才培养模式,支持中职申报省级“3+2”中高职合作办学、“3+4”中职与应用型本科等贯通培养模式。近年来,长沙市中职学校每年升入高职高专学生近2万人,升入本科院校学生近千人。
相关负责人表示,中职教育还可以通过职业技能鉴定、职业资格证书等方式提升自己的职业技能水平,这些通道的拓宽为中职学生的未来发展提供了更多的可能性。越来越多的中职学生选择走上创新创业的道路。他们凭借专业知识和技能,结合市场需求和自身兴趣,通过创新创业,实现了自我价值,为社会创造了更多的就业机会和经济效益。
如果你对中职教育感兴趣,可以在“湖南省中等职业教育阳光招生信息平台”(http://zsxxtp.hnedu.cn/front)查询,去了解相关学校招生信息详情。





招生政策详解
1.报名条件:已完成初中阶段学习的学生均可报名。
2.报名及录取流程:
市内学生:在志愿系统中填报志愿(学校+专业),录取后根据学校要求在相应时间内到校确认。
市外学生:到校填写报名表,提交相关证件及中考成绩,参加面试,根据学校要求在相应时间内到校确认。
奖学金与资助政策
中职国家奖学金:奖励对象为二年级及以上,成绩优异、社会实践、创新能力、综合素质等方面特别突出的中职学生。标准为6000元/生/年。
中职学生免学费:所有中职学籍的全日制在读学生(艺术类相关表演专业学生除外)可享受免学费补贴,入学时直接免除,学费补贴标准为2400元/生/年。
中职国家助学金:所有涉农专业学生、原连片特困地区中等职业学校农村学生(不含县城)、以及非涉农专业家庭经济困难学生全部纳入资助范围。资助标准2000元/生/年。
责编:杨斯涵
一审:余蓉
二审:黄京
三审:杨又华

湖南日报新媒体
