3月28日,江西省上饶市玉山县一租客退租时,房东拿探照灯逐寸检查,最后列出清单要求赔偿一万余元,事件引发全网热议。“提灯定损”相关事件频频登上热搜。4月3日,玉山县联合调查组发布通报称,房东郭某林已退还“赔偿金”,且郭某林的五层半房屋被认定存在违建情形。4月15日,纵览新闻记者从玉山县了解到,涉事违建房屋已确定进行拆除,目前正在研究拆除方式,拆除的具体时间也尚未确定。

“提灯定损”事件中的违建房屋。(来源/网络)
3月28日,一名女子发布视频称,她在江西上饶市玉山县一处自建房退租时,房东拿着探照灯检查墙壁、床、橱柜、门框、板凳等,并逐一贴上黄色的标记,随后列出清单,要求她支付各类损伤补偿费10884.95元。视频一经发布,引起网友广泛关注,“提灯定损”一词也迅速登上热搜。
3月29日,江西上饶玉山县冰溪街道办事处就此事发布情况通报。通报显示,村委会组织双方多次协商,于2023年10月8日达成协议,由(租客)陈某、吴某某各支付(房东)郭某某2000元赔偿款,并当场签订协议书,陈某、吴某某当即退租。此事并未得到平复,却愈演愈烈。随后,当事租户说自己已怀孕,前几天被房东用砖头砸才愤而曝光视频;有网友称该自建房是违法建筑;也有网友称遭到房东拖欠装修材料款。
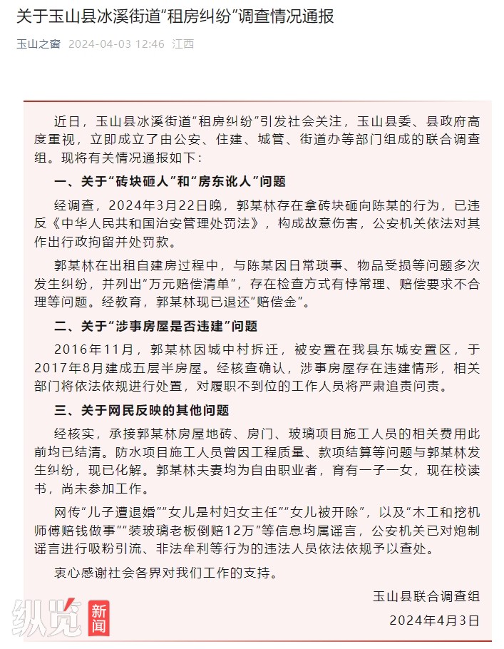
4月3日,玉山县联合调查组针对此事发布情况通报,通报称,2024年3月22日晚,郭某林存在拿砖块砸向陈某的行为,构成故意伤害,公安机关依法对其作出行政拘留并处罚款;经核查确认,涉事房屋存在违建情形,相关部门将依法依规进行处置。

玉山县联合调查组发布的情况通报。(来源/玉山之窗)
通报发出12天后,违建房屋近况如何,是否将被拆除?纵览新闻记者注意到,近日,网上有消息称,此事江西省、上饶市相关部门要求玉山县立即对涉事房屋进行拆除。4月15日,纵览新闻记者联系了上饶市政府办、城管局、住建局等多个部门进行求证,工作人员均称没有下发过上述要求。上饶市住建局一名工作人员表示,此事应由属地管理,市级层面并未派专班去检查,也没有网传消息中的要求,记者应联系玉山县政府进行了解。
4月15日下午,玉山县住建局工作人员告诉纵览新闻记者,是否拆除需由县政府决定,住建局只是配合,目前,该局还未接到要进行拆除的通知。随后,纵览新闻记者联系到玉山县政府办公室,工作人员称,该建筑已被认定为违建,已确定会进行拆除,目前有关部门还在研究拆除方式,所以拆除时间还没有确切的消息。
责编:戴蓉
一审:谭思敏
二审:李茁
三审:文凤雏
来源:纵览新闻

湖南日报新媒体

