“两个多月了,但一直没收到退款报销。”
“提交了三次材料,到现在还没回复。”
“要求提供的都提供了,然后就没下文了。”
近日,封面新闻追踪到底收到多位C罗球迷的求助,称C罗中国行延期后,官方发布的机酒报销方案至今没有兑现。“说好的30个工作日内处理,一直拖,刚刚又说还要等待。”球迷小杨有些无奈。
两次补充提供材料
至今仍被告知“请耐心等待”
按原定计划,足坛巨星C罗与其效力的利雅得胜利队应于1月24日和28日在深圳分别对阵上海申花和浙江队。然而,就在1月23日,主办方召开新闻发布会宣称C罗因身体原因无法出场,本次利雅得胜利队中国行比赛延期。
此时,已购买了24日场门票的球迷小杨已抵达了深圳。虽然遗憾,但主办方随即发布的退票和赔偿方案让小杨感觉“能挽回一点是一点。”小杨在北京念研究生,这次专门请假坐火车到深圳去看比赛,在看到退票和赔偿方案后,1月26日,便提交了申请。

小杨的购票记录

小杨的出行记录
“门票当天就退了,但火车票的报销迟迟没有动静。”小杨告诉封面新闻记者,他按照报销政策的要求,将个人信息、火车票相关截图、收款信息等发送到主办方指定的邮箱,随后便是漫长的等待。
“2月26日、3月8日,两次让我补充材料,我都第一时间补充了过去,然后就没有回音了。”小杨称,主办方在报销政策中承诺30个工作日内回复并将相关消费之处支付到指定的个人账户。4月2日晚,事情已经过去两个多月,他第二次催促购票平台美团,对方给出的回复依旧是“请耐心等待”。

美团客服回复“耐心等待”
“找不到渠道反馈”
多位球迷表示只能干等
小杨并非唯一没有报销相关费用的球迷,而退款平台除了美团,还涉及猫眼、大麦等。
“加上两次补交材料,总共提交了三次,现在距离上次补交材料已经一个多月了,还是没有回复。”来自长春的一位球迷告诉封面新闻,购买球赛门票和火车票都是本人实名购买,然而,提供相关凭证后,却被告知“车票和门票不是同一人”。“打猫眼的客服电话都是机器人回复,根本没用,找不到其他渠道反馈,只能发邮件,但邮件也是很久才回复,感觉就是在拖延。”
北京的球迷陈先生(化名)说,他在1月28日凌晨通过邮件申请退款,“两个人,机票加酒店,总共4622元。”然而,除了3月15日收到一封回复“补充机票发票”的邮件后,就再也没有回音。对此,陈先生表示,也只能被动地等着,“退款设置了一堆要求就算了,按照要求提供了材料还迟迟不解决,看到有球迷收到了退款,希望我也能早日收到。”

陈先生(化名)称补充材料后,再未收到任何回复
票务方人工客服难打通
主办方相关电话已关机
4月3日上午,记者拨打了多个票务方热线。美团客服中心一直提示“当前电话客服繁忙,预计接入人工服务时间较长,建议优先通过在线智能客服自助工具进行问题解决”。猫眼客服中心则一直为智能语音,选择咨询演出相关问题,一长段语音介绍后,并无相关选择按钮,只能选择“重听”或“返回上一级菜单”。
随后记者又拨打了大麦官方热线,在等待约4分钟后终于接通。客服工作人员表示,他们只是代售票,退款由主办方直接处理,“需要联系他们咨询具体事宜和退款时间。”随后,该工作人员提供了主办方一李姓负责人的手机号,但记者拨打该号码,显示已关机。
据了解,此次比赛中国行的主办方为长信传媒集团与垚柒(上海)体育文化发展有限公司,记者尝试拨打其2023年企业年报公示的电话,一个处于关机状态,一个自动挂断。
—— 律师说法 ——
主办方既然作出承诺就应兑现
球迷可向消委组织投诉
四川省消委会法律顾问谢文强律师认为,比赛延期带来的机票、酒店相关损失属于间接损失,这部分赔偿,法律并没有相关的强制规定,但主办方既然作出了赔偿的承诺,就应该及时兑现承诺。

主办方曾开发布会承诺将赔偿机票酒店等相关费用
谢文强建议,没有拿到相关赔偿的球迷可向主办方所在地消委组织投诉,此外,球迷要保存购票凭证、支付记录等有效证据,在必要时前往法院提起民事诉讼。

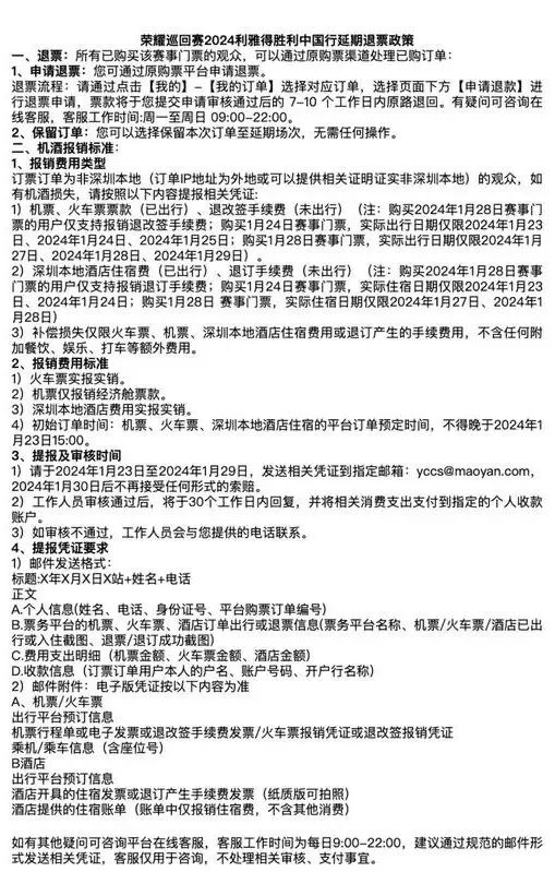
官方所发布的退票政策
责编:戴蓉
一审:张笑
二审:陈永刚
三审:赵雨杉
来源:封面新闻

湖南日报新媒体

