三湘都市报·新湖南客户端11月22日讯(全媒体记者 潘显璇 通讯员 覃昕昱)少还了信用卡欠款,只要金额不过百,不用担心被视为逾期扣违约金了。近期,多家银行宣布上调信用卡容差金额,普遍将容差金额上限提高至100元。

少还100元视为全额还款
所谓信用卡“容差服务”,是指持卡人当期发生不足额还款,且在到期还款日后账户中未清偿部分小于或等于一定金额时,应当视同持卡人全额还款。此前,多数银行都将“容差服务”的规定限额控制在10元及以内,即持卡人当期未全额归还的部分小于10元时,视同正常全额还款。
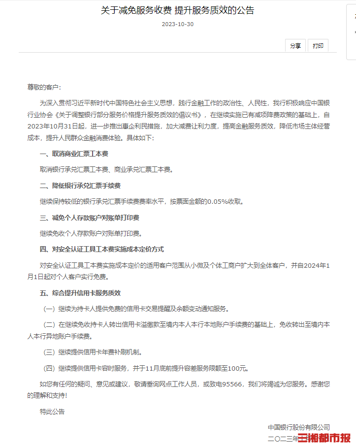
工商银行在官网发布的通告显示,自2023年10月31日起,如持卡人当期未全额还款,且未归还部分小于100元(或等值外币)时,视同持卡人正常全额还款。
中国银行发布的公告则表示,将在2023年11月底前提升容差服务限额至100元。
同为国有大行的交通银行和邮储银行也表态,将推出信用卡优惠措施。
此外,平安银行、广发银行、江苏银行等多家银行也在11月份宣布将优化原有信用卡容时、容差服务机制。
未偿还金额转入下期账单
实际上,各家银行纷纷上调信用卡还款容差,是积极响应中国银行业协会倡议,践行减费让利、提升服务质效的重要之举。
今年10月12日,中国银行业协会发布《关于调整银行部分服务价格 提升服务质效的倡议书》,以进一步引导银行业支持实体经济发展,提升人民群众金融消费体验。《倡议书》鼓励各信用卡发卡行为持卡人提供“容时服务”,如提供3天的还款宽限期服务;为持卡人提供“容差服务”,如持卡人当期未全额还款,且未归还部分小于限定金额,限定金额一般不低于100元(或等值外币)时,应当视同持卡人正常全额还款。
据了解,信用卡容差服务始于2013年。当年,中国银行业协会下发《中国银行卡行业自律公约》,要求银行为持卡人提供容时容差服务,容差金额至少为等值人民币10元。自此,各家银行机构按照这一标准开始执行。
在业内人士看来,本次信用卡容差提额,可以解决信用卡持卡人当月全额还款时可能出现的零头遗漏而未能全额还款被计利息的情况,主要惠及的是非恶意欠款客户,让他们避免出现征信问题。需要注意的是,相应少还的金额,会自动转入下期账单,并非减免,持卡人一定要正确理解,不要以为可以少还100元,否则有可能造成经济损失。
责编:陈舒仪
一审:潘显璇
二审:朱蓉
三审:周文博
来源:三湘都市报

湖南日报新媒体



