文 | 念缓
最近,一位网友在某地教育厅网站上咨询韵母“o”的读音,得到的答复却是,根据《汉语拼音方案》,单韵母应该读“欧”。这让不少朋友“犯了难”,按照原来的课本和课堂知识,这不应该读“窝”吗?

事实上,“o”之外,很多曾经人们费好大劲儿才记住的特殊读音,都在悄然发生改变。
真要问一句为啥,我们还得把目光,朝回看。
异读之音
许多朋友或许还有这样的印象,汉语里一些词的读音非常特别。比如“将进酒”之qiāng,还有是谁(shéi)还是(shuí)。
这些难题的源头,都可以追溯到一个概念身上——异音字。
简单理解,就是一个字有两个或两个以上的读音。异音字其中的一类,便是大家熟悉得不能再熟悉的多音字。通常来说,虽是多个读音,但这些读音表示的意思是不同的,也算各司其职,犯不上让人们为难。
真正让大家伤脑筋的,倒是另外一类,音不同,代表的含义却大差不差,为了区分,它有了一个专门的名称——异读字。
别说咱们头疼,老祖宗们也没轻松到哪去。没错,异读字其实年龄还不小。古代的字书和韵书里就记载着大量的异读字。比如中古时期非常重要的汉语汉字资料《广韵·阳韵》里就有记载,镶,既能“息羊切”,又能“女羊切”。


不过,两种读音也不是凭空蹦出来的。相反,不少学者都曾经琢磨过这事儿。有的研究就找到了“异音字”诞生出来的三种原因:形体借用、声符类推、声符讹读。其实简单理解,都和汉字本身的发展过程有关系。比如,形体借用,也就是某字借用了另外一个字之“形”,连带着也就继承了人家的读音,导致自己“多吃多占”。这种借用可能发生在人们书写过程中,结果就是一个字拥有了另一个字的读音,成了异读字。比如,《广韵》中的槌,就因为对“椎”字的借用而多了读音。一般来说,要是这两个字本身就是亲戚,存在词源关系,那这种借用的发生就更加自然而普遍了,这无疑为异读字的诞生提供了丰富的源泉。
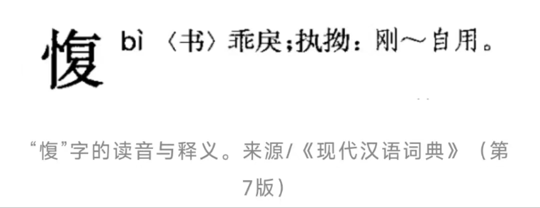
再比如声符类推,至今四川地区有句自嘲的玩笑话——“四川人生得尖,认字只晓得认半边”,就有点这个意味。更直白地说,是咱们自己把字的读音“想当然”。也不怪大家伙儿,因为汉语里本身就存在大量的形声字,字体由声旁和形旁构成,其中的声旁,也就提示了这个字儿的读音。比如,要是认识票字,那么“漂”字的读音多半也能琢磨出来。这条窍门,也自然成了人们认字和识读的“金法则”。可坏就坏在很多字的读音在历史中并非一成不变的,所以“想当然地”推理,很可能就闹了笑话。例如“刚愎(bì)自用”,或许还能被误解为“刚复自用。”不过,古人们也没逃过这个“陷阱”,制造出了不少异读字,比如中古时期“衕”字的两个读音,其中有一个就受到了声符“同”的影响。

这么一看,对着字的读音犯难,也不光是现代人的“麻烦事”。不过,异读字的产生也不光是“美丽的失误”,有时它的产生,就像滚滚向前的历史车轮一样,是个必然。
残留之音
明代古音学家陈第的一句话,很好地解释了“异读之音”的必然性:
“时有古今,地有南北,字有变革,音有转移,亦势所必致。”
换句话说,汉语的语音,本来就是随着历史发展而演变的。别看有的字咱们熟悉得很,往几百上千年一放,可就不一样了。有些地区的方言就“记载”着这个变化过程。比如,至今西南地区的眼里,逛街(jiē)偏偏会被读成逛街(gāi)。别着急笑话,至少在明代以前,人们不见得听得懂街(jiē)是什么?根据学者研究,我们当下熟悉的舌面音声母是在明代才出现的,曾经的“z、g、c、k、s、h ”受到影响发生变化这才让“jqx”冒出了头,为我们现代熟悉的街(jiē)埋下了伏笔。西南地区的方言中的“皮鞋(hái)”读音也有这个原因。
除了声母在变化,汉语的声调也经历了演变。“入派三声”就是其中的一个典型。
史书记载,汉语的声调其实是南齐的沈约、周颙等人发现的,这批雅士非常注重子音高低的错综安排,希望汉语的读音能有音乐性,所以发现和总结了当时汉语读音中存在的四种声调:平、上、去、入。唐代处忠曾在《元和韵》里认真描述了这四种声调的不同特征:“平声哀而安,上声厉而举,去声清而远,入声直而促”。于现代人而言,最陌生的要数其中的“入”声,按照处忠的描述,这是一种促调,有人还为此区分出“入声韵”,也就是以塞辅音收尾的韵母(可以联系广东话里鸭的韵母),这种韵母发音是不能延长的,需要“戛然而止”。

至于为什么咱们不熟悉入声了呢?答案很简单,大约在元代,入声就已经渐渐开始了消退。元人周德清编纂《中原音韵》时就描述了一种现象,说从宋代后期开始,一些作词作曲者就将入声“派入三声”以“广押其韵”。虽说这是对前人做法的归纳,但根据研究来看,周德清所处的时代,入声基本就拉开了退场的序幕。当然,这也和元代的特殊情况有关系,出身蒙古的元人习惯用蒙古八思巴字母对译汉字,结果把入声译成了和其他三声相同的音,带来的直接后果就是“入声韵尾”的变味甚至消失,原本特别的“促调”,基本走下了历史舞台。
不过周德清也如实记述说:“呼吸言语之间,还有入声之别。”简单来说,那时候的入声并没有彻底消失,或者更通俗地说,入声给人们发音带来的影响,并没有伴随它的退场而沉默。
其中一些“钉子户”,还真就坚持了下来,占着位置不放。一些字也就拥有了两个读音,加入了异读家族。语言学家张清常先生就发现,原本《广韵》里记载的42个入声字,到了《中原音韵》里,跟着“派三声”,结果有些字就产生了读音的分化,成了异读字。

令人吃惊的是,这种影响并非短时间的。有人统计发现,光是在北方方言区里,“入”声的余威就蔓延了六百多年,甚至于20世纪40年代北京话里都还能寻到“入”声的影子。
由此产生的异读字自然也有了坚毅顽强的性子,它们守着时代的“残留之音”,坚守在人们日常的家常闲言中。
便利之音
话又说回来,异读字产生得这么容易,流转到现在,可不得让咱们“喝一壶”?
这倒不必担心,因为咱们日常生活中能碰到的异读字,远没有古时那么多。不止如此,随着时代的进步,异读字正在慢慢退出我们的生活,成为课本和词典里的“稀客”。原因不难理解,虽说异读字的产生合情也合理,但人们用着用着就发现,顶着两个读音的字儿,对咱们的生活来说并不方便。更严重一点,若是像多音字那般异音不同义也就罢了,可异读字的多音,带来的却是读音的混乱。
比较早意识到这一点的是晚清政府。1911年,清朝政府中央教育会议就曾讨论《统一国语办法案》,其中就明确要求“审定音声话之标准”,也就是什么字读什么音,得确定下来,不能任由一些字音“野蛮生长”。
清政府退出历史舞台后,民国教育部接过了字音审定的任务,1913年民国教育部就正式召开了读音统一会,正式审定了6500多个字的读音,六年后教育部读音统一会又在此基础上编纂出版了《国音字典》,将不同字的读音正式确定下来,这些读音标准又在后来被修改,成了1932年出台的新读音标准《国音常用字汇》,不过这些只能算作前期努力,新中国成立之后,异读字问题才真正得到正视和解决。

在形成和推广普通话的过程中,人们发现,普通话基本以北京语音为标准音,可北京语音里恰恰存在不少异读字,比如当时的“波浪”一词儿,有人就读作“polang”。可推行普通话,不就是为了明确读音标准,让汉语的发音能够越来越规范。所以,解决异读字,成了必须攻克的难题。
1955年,现代汉语规范问题学术会议召开。大会的一大成果,就是在一年后建立了普通话审音委员会,“明刀明枪”地朝着异读字问题去。考虑到异读字形成的复杂性,审音委员会制定了一条标准,异读字的发音不一定非得按照北京话的发音,决定读音去还是留,看的是这个读音受不受欢迎,也就是在北方方言里是否应用得足够广泛。要是本身就不符合规律,自个儿的粉丝呼声也不高,那也就到了“退休”的时候。比如诊(zhēn)的读音就成了“过气选手”,被筛选了出去。针对顽强的钉子户“入声”词儿,审音会也想了招,尤其是因为入声而产生异读的词儿,要么原则上采用阴平调,比如息(xī),要么就“一对一”审核,只留下最通用的读法。
对异读字的审定并不是一蹴而就的,1985年,中国普通话审音委员会又发布了新修订的《普通话异读词审音表》,让847个异读字的读音被确定下来。许多“模棱两可”的读音有了清晰的身份,例如“波bō”“吃ch档dàng”“导dǎo”“惩chéng”都统读为只有一个读音,也有个别字保留了文(书面)白(口语)两读,比如“剥”,书面里念bō,口语中读作bāo,“澄”被明确为书面读“chéng”,口语读“dèng”。这也是80后朋友们课堂上学到的汉字读音来源。

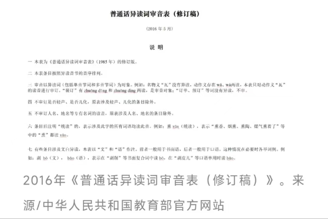
2016年,国家语委对1985版的《普通话异读字审音表》再次审定,并形成《普通话异读词审音表(修订)》向社会公开征求意见。这一次的修订充分考虑了北京语音的发展趋势和大众对普通话的使用与接受情况,许多大家熟悉的异读字读音被再次审核。比如原本的多音颤(chàn/zhàn)(拟)被统一为chàn,曾经的芥(gài)菜也(拟)被要求统读为芥(jiè),粳(jīng)则(拟)修订统一为gēng。
一次次推进筛选下来,能让我们碰到的“异读字”也就自然越来越少。这些汉字的读音,的确承载和见证了某段历史,但在滚滚向前的时代中,在专业机构的修订下,逐渐退出流通,归入历史。
参考文献:
黄伟嘉,敖群编著,汉字知识与汉字问题,商务印书馆,2009.
苏培成著,现代汉字学纲要 第3版,商务印书馆,2014
张大勇.《广韵》异读字产生的原因再探索[J].甘肃社会科学,2017(02):92-96.
闭克朝. 入声[M]. 武汉:湖北教育出版社, 1985.08.
北京大学中文系《语言学论丛》编委会编,语言学论丛 第17辑,商务印书馆,1992.
李新魁编著,实用诗词曲格律辞典,花城出版社,1999.
崔希亮著. 崔希亮语言学论文集[M]. 北京:北京语言大学出版社, 2012
责编:万枝典
一审:詹娉俏
二审:朱晓华
三审:文凤雏
来源:人民日报客户端

湖南日报新媒体



