看看有你家门口的吗?湖南省首批示范性托育机构名单来了!
新湖南 • 动态
2023-10-19 20:34:31
首页头条收录
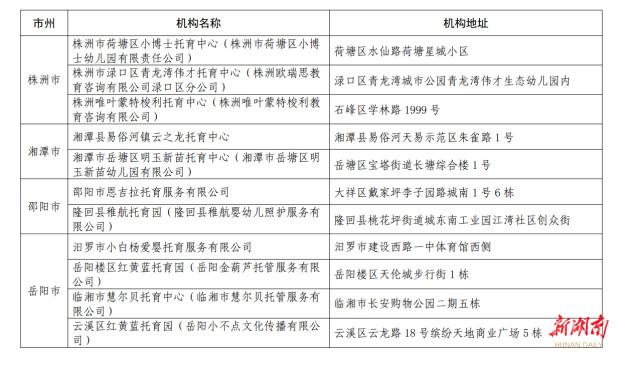
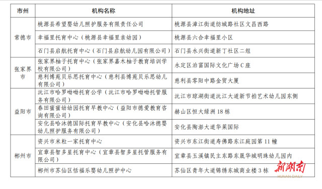
湖南日报10月19日讯(全媒体记者 周阳乐 通讯员 周南 伍一帆)记者今天从省卫健委获悉,该委与省计生协联合发布了《关于命名湖南省首批示范性托育机构的通知》(以下简称《通知》),39家托育机构上榜。
据悉,首批示范性托育机构经托育机构申报,市、县级卫生健康部门审核推荐,最终由省卫健委、省计生协组织专家评审、公示并命名,示范期为2023年10月—2026年10月。对示范性托育机构将实行动态管理,命名的托育机构要巩固创建成果,发挥示范带动作用,持续提升托育服务能力和水平。省卫健委将定期组织复查,符合条件的继续保留命名;对发生重大安全责任事故、严重负面舆情等情形的“一票否决”,撤销命名并不得参加后续创建活动。
《通知》要求,各级卫生健康部门要认真总结推广首批示范性托育机构经验,充分发挥示范引领、带动辐射和服务社区等作用,不断打造服务优质、管理规范、群众放心的托育机构,大力发展多种形式普惠托育服务,更好满足人民群众日益增长的托育服务需求,推进全省婴幼儿照护服务高质量发展。




作者:周阳乐
责编:李传新
一审:周阳乐
二审:胡宇芬
三审:杨又华
来源:湖南日报

湖南日报新媒体




