近日,
成都天府国际机场
一位患癌老人办理值机时被拒绝登机,
引发关注。

01
是“冷血”还是该“按规定”?
9月12日,一名癌症旅客在成都天府国际机场办理值机时,被拒绝登机。根据旁观者拍摄的现场视频,被拒绝登机的乘客疑似罹患癌症四个月。
现场视频显示,当日9时45分左右,在EU2205次航班的登机口处,一名老年男子坐在轮椅上,疑似为家属的男子和老年女子坐在地上。男子向工作人员喊道:“承诺书签了,医院证明也写了,我还带了护理工,你不让我走。”

随后,该男子疑似与航司另一工作人员通话,“有癌症,四个月,之前你说没有心脏病,没有呼吸道疾病,没有外伤伤口,都可以。”
此后,记者向成都航空有限公司致电,客服回应称若乘客为早期、中期癌症,是可以承运的,但若对方为晚期癌症,出于飞机的空运环境、医疗设施等条件限制,便不予承运。
对于这一规定,有部分网友认为“冷血”,认为旅客已经患病,航空公司此举未免有些不近人情;还有网友说,既然按照当事男子所说自己签署了免责协议,“比如癌症患者必须要乘坐飞机,承诺导致的后果由本人承担全部责任,那么拒乘的规定不太能理解。”也有网友认为,航空服务是一种市场行为,顾客有权选择商家,商家也有权选择顾客,既然有规定,就应该遵守。
02
癌症病人到底能不能坐飞机?
经记者采访、梳理发现,国内大部分航司对癌症病人是否能乘机并未作出明确规定。

多家航司称,癌症病人开具适宜乘机的诊断证明后可乘机。
9月13日,南方航空客服热线一名工作人员表示,对于癌症旅客航司没有相应规定,不用申请特殊流程,但需要旅客自身遵医嘱,开一个适宜乘机的证明。“旅客自身的身体情况,航司没办法作担保。”该工作人员称。
中国东方航空客服热线一名工作人员表示,对于这类病人,具体需要看医院的判断,如果医院开具可以乘机的证明,旅客就能正常乘机。“我们这边没有明确规定癌症晚期病人不能乘机,需要询问医院是否适宜乘机。”
中国国际航空客服热线一名工作人员同样表示没有明确规定,需要咨询医生,建议让医生开具适宜乘机的证明。
此外,深圳航空、四川航空均规定,对于伤病旅客,需要向医生咨询是否适合出行,并携带医疗证明。
其中,深圳航空规定,诊断说明书须在离乘机时间10日以内开具、有检查医院的盖章和医生签字、有“XX日前适宜乘机”字样方为有效。如果现场工作人员出于合理的判断认为有必要,可能会要求旅客接受机场急救中心的检查,确认旅客是否适宜乘机。
厦门航空官网则显示,病患旅客属于“限制运输”的范畴,只有在符合厦航及相关承运人规定的条件下,经厦航及相关承运人预先同意并在必要时做出安排后,方予载运。出于安全的考虑,厦航对每一航班限制运输(服务)旅客的数量进行相应的控制。
有资深航空业内人士称,飞机在高空环境下,可能会对部分伤病旅客造成一定影响或不适,根据民航局相关规定,航空对不宜乘机的伤病旅客有权拒绝运输。
03
什么人会被“不予承运”?
各家航空公司对于不予承运的标准并不相同。
根据2021年交通运输部发布《公共航空运输旅客服务管理规定》相关条款,航空公司可以制定承运标准,但具体标准为何,并无具体规定。
在此次事件中,成都航空在《成都航空有限公司旅客、行李国内运输总条件》的第EU05版中,确有“癌症晚期患者”“经成都航同意进行特别安排外不予承运”等内容。

成都航空有限公司还称,若乘机老人年龄高于65岁,则建议在乘机前72小时以内,在县级以上的医院开具健康证明,否则在登机时,若地面地服人员认为老人“精神萎靡”,则有可能被拒载,而拒载后,“责任需要乘客自己承担。”
但对于“精神萎靡”的判断标准,成都天府国际机场的客服则无法给出具体描述。在《成都航空有限公司旅客、行李国内运输总条件》中,并未看到相关规定。
中国南方航空便明确规定:水痘病人在损害部位未痊愈,不能乘飞机;患有脑血管疾病者,如脑栓塞、脑出血、脑肿瘤这类病人,由于飞机起降的轰鸣、震动及缺氧等,可使病情加重,禁止乘飞机。
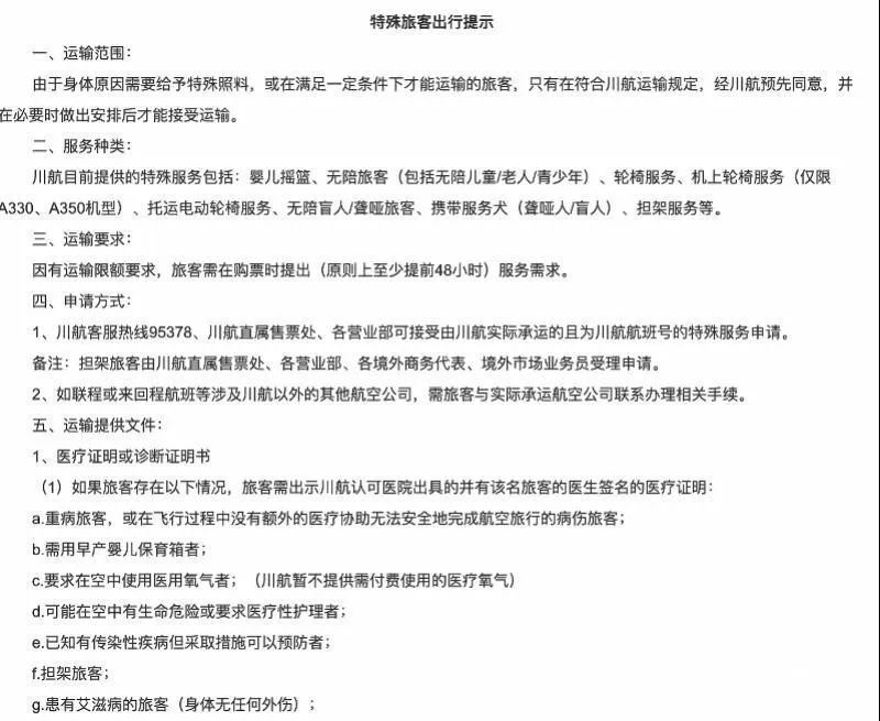
四川航空有限公司则规定,由于身体原因需要给予特殊照料,或在满足一定条件下才能运输的旅客,只有在符合川航运输规定,经川航预先同意,并在必要时做出安排后才能接受运输。其中包括重病旅客、担架旅客、需用早产婴儿保育箱者、患有艾滋病且身体无任何外伤的旅客等需要向其出示川航认可医院出具的,并有该名旅客的医生签名的医疗证明。

厦门航空对拒载乘客的条件则列得更为详细,包括各项医疗指标参数、术后时间等等。在记者致电厦航公司客服询问何种情况不能登机时,对方则称“除了喝酒的情况一般都可以登机,没有什么明确的规定。”
04
律师:要让普通乘客明明白白地出门
根据交通运输部发布的《公共航空运输旅客服务管理规定》第八条规定,运输总条件至少应当包括:旅客乘机相关规定,包括婴儿、孕妇、无成人陪伴儿童、重病患者等特殊旅客的承运标准。
该规定第三十一条明确,有下列情况之一的,承运人应当拒绝运输:(一)依据国家有关规定禁止运输的旅客或者物品;(二)拒绝接受安全检查的旅客;(三)未经安全检查的行李;(四)办理乘机登记手续时出具的身份证件与购票时身份证件不一致的旅客;(五)国家规定的其他情况。除前款规定外,旅客的行为有可能危及飞行安全或者公共秩序的,承运人有权拒绝运输。
上述条款并没有将旅客的身体状况与“拒绝运输”作关联的相关表述。并且,该规定第三十三条还要求,承运人、机场管理机构应当针对旅客突发疾病、意外伤害等对旅客健康情况产生重大影响的情形,制定应急处置预案。

有律师认为,成都航空的相关规定,无疑将癌症晚期患者拒之门外,是对癌症患者的一种歧视。他认为,对癌症晚期患者能否乘机,不能一刀切式拒绝,要视情况而定,航空公司需参考医疗机构的意见,而非自行做主,对癌症晚期患者一律不准乘机。
律师认为,此类条款可被定性为免除或者减轻了经营方航空公司的责任,加重了乘客的责任,违背了《民法典》第497条规定,以及《消费者权益保护法》第26条规定。因此,诸如此类条款属于霸王条款,归属无效。

另有律师介绍,此次航空公司依据相关规定对癌症晚期乘客作出拒载决定,从法律层面来看,是依据航空公司与乘客签订的航空运输合同中,作为限缩旅客权益的格式条款。航空公司是否就此对旅客进行了充分提示,是航空公司是否承担旅客损失赔偿责任的考量。
他呼吁,民航监管机构应对航空公司以医疗原因拒载乘客,作出进一步的程序规范,建立健全航空公司拒载乘客的标准制度,让普通乘客知晓哪些人、什么情况下不能坐飞机,“不仅让乘客可以明明白白地出门,也让一线工作人员工作时有据可查、有理可依。”
来源综合自南方都市报、澎湃新闻、封面新闻
责编:曾璇
一审:周杨
二审:唐能
三审:赵雨杉
来源:央视网微信公号

湖南日报新媒体



