转发+收藏!铁路12306最强出行攻略来了!
新湖南 • 世相
2023-07-31 09:50:53
首页头条收录
暑运正当时
铁路客流保持高位运行
前段时间小编精心整理了一系列
铁路12306购票攻略
及时发布最新重磅消息
收获广大铁粉们的一致好评
下面,小编为你准备好了
12306购票指南直通车
直达解惑专区
1
12306可以选择铺位了!
6月10日
铁路12306网站
铁路12306APP
试行在线选铺服务


2
铁路12306用户密码忘了怎么办?
在12306官网
打开12306官网登录页面
点击“立即登录”下方的“忘记密码”
选择“手机找回”或选择“邮箱找回”

在铁路12306APP
打开铁路12306APP
进入登录页面
点击下方的“忘记密码”
选择“人脸识别”或“手机号码”
或“电子邮件”方式找回
3
你会用候补购票吗?
候补购票不断优化升级
旅客每天可提交发到站相同
或同城不同车站的
两个相邻日期候补车票

4
儿童票到底怎么买?
儿童优惠票怎么买?
免费乘车儿童有座位吗?
哪些有效证件可以购买儿童优惠票?
关于儿童优惠票的内容
请往下看最详图解






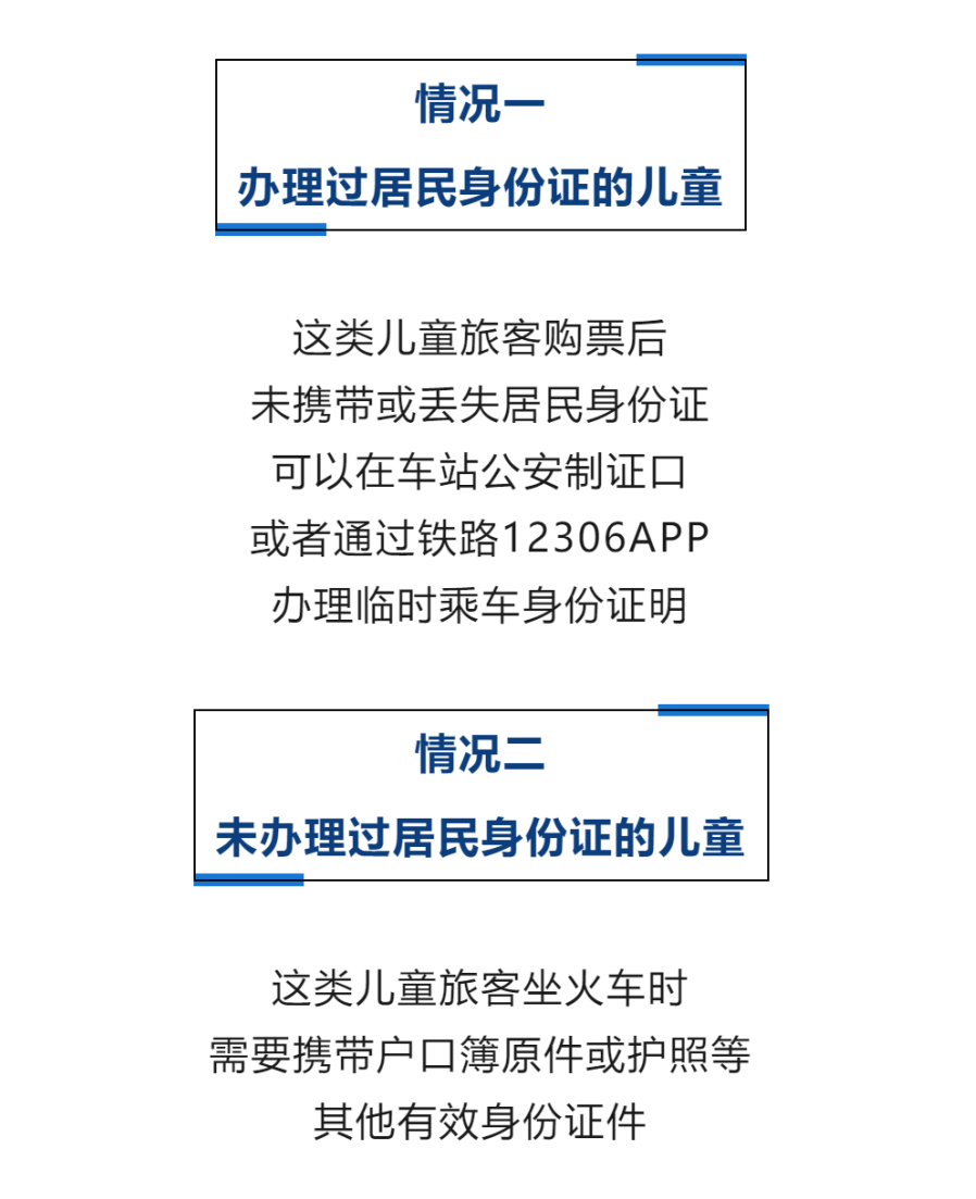
没有身份证的儿童旅客怎么坐火车?
有以下两种情况

5
学生优惠资质可以在线核验啦!
6月5日起
铁路12306手机客户端
提供学生优惠资质在线核验服务啦
如何进行核验?
给其他同学购票如何操作?
这里有份手把手教程

你都学会了吗?
铁路12306系统历经多次升级
服务功能越来越丰富
系统处理能力越来越强大
如果你使用第三方软件购买火车票
第三方软件会保留用户信息
不仅有附加费
还可能存在个人信息泄露风险
请广大旅客
一定通过铁路官方渠道购票
责编:姚懿轩
一审:张笑
二审:朱晓华
三审:文凤雏
来源:中国铁路

湖南日报新媒体



