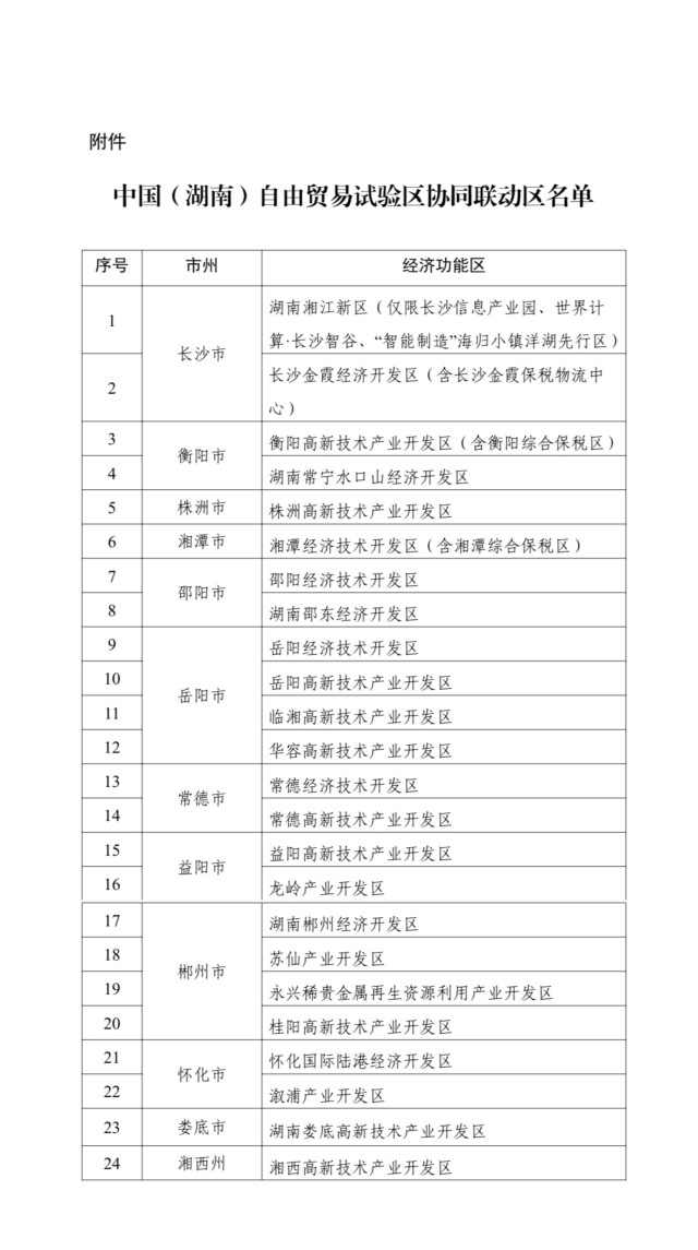
湖南自贸区设立首批协同联动区 涵盖12个市州24个经济功能区
新湖南 • 经济要闻
2023-07-26 22:13:03
首页头条收录
湖南日报7月26日讯(全媒体记者 郑旋 通讯员 朱洪麟)今天,湖南自由贸易试验区协同联动区工作推进会暨授牌仪式在湖南自贸区招商服务中心(临空区块)举行。会上,来自长沙、衡阳、株洲、湘潭、湘西州等12个市州的24个经济功能区被授牌,成为湖南自贸区首批设立的协同联动区。

到今年6月底,湖南自贸试验区累计新设企业3.3万家,引进重大项目321个,总投资5039亿元。湖南自贸试验区设立3个片区,所覆盖产业范围和各类开放平台有限。设立自贸协同联动区,旨在实现自贸试验区的政策延伸、区域联动、功能互补和产业协同,进而更好发挥自贸试验区的示范引领和辐射带动作用。
经湖南自贸试验区领导小组办公室组织评审,湖南湘江新区、衡阳高新区、株洲高新区、湘潭高新区、湘西高新区等24个经济功能区获批成为首批自贸协同联动区。
协同联动区的建设将从四个方面发力。一是复制推广好全国和湖南自贸试验区改革经验。二是围绕企业开办、建筑工程许可、通关、融资等重点事项,与自贸试验区同时打造“审批事项最少、办事效率最高、投资环境最优”的营商环境,出台对标政策支持园区和企业发展。三是联合自贸试验区开展协同创新,在湖南自贸试验区所承担的121项改革试点任务上鼓励先行先试并同步跟进。四是与自贸试验区开展产业和招商联动,探索建立自贸总部+基地、龙头+配套等产业发展新模式。

作者:郑旋
责编:胡盼盼
一审:曹娴
二审:李志林
三审:李伟锋
来源:湖南日报·新湖南客户端

湖南日报新媒体


