三湘都市报·新湖南客户端6月15日讯(全媒体记者 杨斯涵 黄京)6月18日,长沙各区教育局将指导各小学完成微机派位学生志愿填报,并组织外地回长生、跨区生进行微机派位志愿填报;6月30日,长沙将举行城区小学毕业生联合微机派位;7月1日,将公布初中学校微机派位结果。那么,志愿怎么填?派位具体怎么派?今日,记者对2023年城区小升初微机派位政策进行了梳理,值得注意的是,已被提前录取的配套入学学生、九年制小学部直升学生,特色学校录取学生、项目基地后备人才等均不再参加微机派位以及有富余学位民办学校、子弟学校的征集志愿招生。

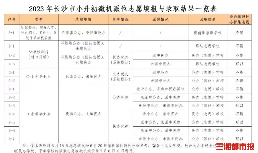
(微机派位志愿填报与派位结果一览表)
公办学校
据悉,公办学校派位对象为除被初中学校(含公办学校、民办学校和子弟学校)录取的项目基地后备人才、配套生、特色招生、九年一贯制直升、系统子弟等提前批录取学生外,以多校划片方式升学的小学毕业生。他们将依据当年派位计划数和学生志愿填报人数进行,当志愿填报人数小于或等于志愿学校派位计划数时,计算机派位系统依据学生志愿自动分配到该志愿初中学校;否则按照计划人数随机分配到该小学对应的初中学校。
区教育局将根据各小学参加微机派位的毕业生人数,结合对应初中学校招生计划数,制定微机派位指标分配方案。学生(家长)根据毕业小学(或跨区组)对应分配的初中学校以及派位计划数,选择其中一所公办学校填报志愿。公办学校志愿必须填报,学生未填报公办学校志愿,计算机派位系统自动视为服从分配。
此外,微机派位志愿填报前,家长可以自愿申请双(多)胞胎子女以捆绑方式派位。一旦申请捆绑派位,申请到同一所初中学校既包括公办学校,也包括民办学校和子弟学校。微机派位志愿填报前未申请以捆绑方式派位的双(多)胞胎子女,视为自动放弃,过期不再受理,不能以捆绑方式安排入学。
民办学校、子弟学校
民办学校、子弟学校的派位对象为志愿填报了民办学校、子弟学校,公办志愿未派中或虽派中公办志愿但选择民办优先的小学毕业生;志愿填报了民办学校、子弟学校,单校划片(对口升学)的小学毕业生。值得注意的是,子弟学校义务教育阶段实行一费制全免,民办学校招收的学生均按照民办学校的收费标准收费。将依据当年民办学校、子弟学校派位计划数和学生志愿填报人数进行,当志愿填报人数小于或等于志愿学校派位计划数时,计算机派位系统依据学生志愿自动分配到该志愿初中学校;否则按照计划人数随机分配到该志愿初中学校。
市教育局根据民办学校、子弟学校申报计划,核定其总计划和派位计划。民办学校、子弟学校的派位计划面向城区所有自愿选择的小学毕业生。学生(家长)在充分了解民办学校、子弟学校办学理念、师资水平、基础设施、招生计划、收费标准、教育质量和办学特色的基础上,可自愿选择一所民办学校或子弟学校填报志愿。

(民办学校、子弟学校派位计划)
值得注意的是,实行多校划片的小学毕业生可同时填报一所公办学校志愿和一所民办学校志愿,其中公办学校志愿为必填项,民办学校志愿为选填项;如未派中志愿学校需通过征集志愿方式入读民办学校、子弟学校的,必须填报民办学校或子弟学校志愿。学生在填报民办学校志愿时,必须选择公办学校志愿优先还是民办学校志愿优先。
单校划片(对口升学)的学生,若自愿选择民办学校或子弟学校就读,必须填报一所民办学校或子弟学校志愿。
填报了民办学校、子弟学校志愿,未派中志愿学校,仍需选择民办学校、子弟学校就读的学生,以及城区外需跨区域选择民办学校、子弟学校就读的学生,7月6日-8日,可网上报名填报征集志愿,参加有富余学位的民办学校、子弟学校招生。
责编:许利文
一审:杨斯涵
二审:黄京
三审:张军
来源:三湘都市报

湖南日报新媒体


