新增或重启46处电子警察!长沙这些路口查违章
新湖南 • 风向标
2023-06-10 19:08:50
首页头条收录
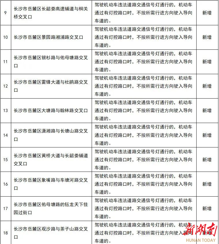
记者今日从长沙市公安局交通警察支队了解到,该支队在长沙市雨花区振华路与万家丽路交叉路口等多个路口路段,新增或重启固定式交通技术监控设备。
这些监控设备将重点抓拍驾驶机动车违反道路交通信号灯通行;机动车通过有灯控路口时,不按所需行进方向驶入导向车道;机动车行驶超过规定时速等交通违法行为。
新增或重启固定式交通技术监控设备设置地点 (46处)如下:





作者:王茜
责编:施泉江
一审:施泉江
二审:苏莉
三审:蒙志军
来源:湖南日报·新湖南客户端

湖南日报新媒体



