湖南日报6月4日讯(通讯员 湘无恙 全媒体记者 周倜)今后,在定点零售药店买药,参保职工凭处方买药可以报销,这件事儿大家都知道了吧?(延伸阅读:湖南鼓励定点药店开通门诊统筹服务,凭处方买药可医保报销)今天,记者获悉,《长沙市第一批纳入职工门诊统筹药店名单》目前已经出炉,共有589家药店在列。
记者梳理发现,589家药店具体分布为:芙蓉区48家,天心区58家,岳麓区84家,开福区76家,雨花区90家,望城区24家,长沙县67家,浏阳市46家,宁乡市96家。(文末有图片,放大看详情)
今后,参保职工既可持定点医院的处方去这些药店购药直接报销,也可直接去这些药店,由与这些药店协作的互联网医院开具电子处方后直接配药,同样可以医保报销。报销政策均一样,不设起付标准,政策范围内费用报销70%。
根据此前公布的《湖南省城镇职工基本医疗保险定点零售药店门诊统筹购药业务经办规程(试行)》(以下简称《经办规程》),“省本级医保经办机构不受理定点零售药店的定点准入”——也就是说,这589家药店服务的主体是长沙市和省本级两个统筹区的参保职工。
此外,我省《关于定点零售药店纳入门诊统筹管理的通知》中明确,“申请开通门诊统筹业务时原则上同步开通省内异地就医门诊统筹费用联网直接结算业务”。《经办规程》也重申,“定点零售药店开通门诊统筹购药业务时,原则上同步开通省内异地就医门诊统筹购药联网直接结算业务”“参保人员可在全省范围内门诊统筹定点零售药店享受购药和医保直接结算服务”。
这意味着,全省的参保职工在这589家定点药店均可享受购药报销服务。如果这些药店拒绝为非长沙的职工提供门诊统筹报销服务,可拨打12345投诉。
另外,定点药店纳入门诊统筹是个新生事物,有的药店工作人员对流程还不是很熟悉,耗时稍长。这种情况下,请参保职工多一点耐心,多一点理解哦!
芙蓉区(48家)


天心区(58家)



岳麓区(84家)




开福区(76家)



雨花区(90家)




望城区(24家)


长沙县(67家)



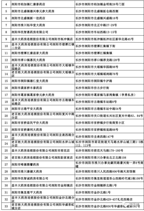
浏阳市(46家)



宁乡市(96家)




作者:周倜
责编:余蓉
一审:周倜
二审:刘文韬
三审:杨又华
来源:湖南日报·新湖南客户端

湖南日报新媒体


