针对小学入读、初中配套入学、跨区升学、外地回长等情况,网上报名后将陆续进行现场核验。届时,需要家长提供不动产查询证明。
问
这个证明怎么开具呢?
答
有三种办法,都具有同等法律效力。
1.线上方式办理;
2.长沙市不动产登记中心窗口办理;
3.自助查询机办理。
长沙市不动产登记中心在“长沙不动产登记”微信公众号和“长沙资规不动产”APP中均设置有信息查询版块,不动产权利人可按照提示人脸识别后自助申请查询本人名下的不动产登记情况,包括有房无房证明以及不动产登记情况表。已发不动产权证书的,可查询下载《不动产登记情况表》;已发不动产登记证明的,可查询下载《预购商品房户室信息表》,其中“长沙资规不动产”APP与自助查档机均可查询未成年人的不动产登记情况。
“长沙不动产登记”微信公众号和“长沙资规不动产”APP具体操作如下:
一、微信公众号
(一)用户注册
点击“办事大厅”进入“我的”模块完成注册与实名认证操作。微信公众号与APP中的注册账户通用,无需重复操作。
(二)信息查询
1.可查询本人名下不动产情况,查询前需实名认证并进行人脸验证。点击“办事大厅”进入“信息查询”模块,点击列表“在线查档”功能。


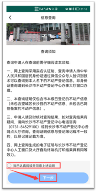
2.仔细阅读查询须知并选择“我已阅读并同意”后点击“下一步”。

3.选择“已知悉并同意《个人信息处理规则》”并点击下一步进行人脸识别。

4. 识别成功后,界面加载您的房产列表,滑到界面最下方,点击【查看有房/无房证明】。

5.点击界面的本人不动产登记情况。

6.点击保存下载查询证明,点击返回将退回房产列表。

7. 房产列表的每套房产后可点击“查看详情”查看并下载《不动产登记情况表》(已发不动产权证书)或《预购商品房户室信息表》(已发不动产登记证明)。

8.查看提示信息并点击确认。

9.查看不动产登记情况表,点击【保存】到手机。

(三)查询历史
1.可查看通过“信息查询”功能查询的结果。
点击“办事大厅”进入“信息查询”模块,点击列表“查询历史”功能。


2.选择查询类型后即可查看查询结果。

(四)产权核验
点击“办事大厅”进入“产权核验”模块,输入权利人姓名与权证号码,点击查询即可获得核验结果。

二、长沙资规不动产APP
(一)用户注册
1.打开“长沙资规不动产”APP,点击个人中心上方的登录/注册。

2.点击登陆界面的【去注册】。

3.根据步骤完成注册。

(二)实名认证
1.登陆后,点击【个人中心】界面上方手机号码右侧的【去认证】。

2.根据步骤上传身份证、进行人脸识别,即可完成实名认证。


(三)在线查档-个人信息查询
1.用手机号登录后,点击APP【首页】的【在线查档】功能。

2.点击在线查档界面的【本人查询】功能。

3.阅读须知,勾选同意并点击下一步。

4.进行人脸识别认证。

5.识别成功后,界面加载您的房产列表,滑到界面最下方,点击【查看有房/无房证明】。

6.点击保存可下载查询证明,在界面边缘左滑或者点击返回将退回房产列表。

7. 房产列表的每套房产后可点击“查看详情”查看并下载《不动产登记情况表》(已发不动产权证书)或《预购商品房户室信息表》(已发不动产登记证明)

8.查看提示信息并点击确认。

9.查看并下载不动产登记情况表。

(四)在线查档-未成年子女信息查询
1.点击APP【首页】的【在线查档】功能。

2.点击在线查档界面的【未成年子女信息查询】功能。

3.阅读须知,勾选同意并点击下一步。

4.输入未成年人姓名、身份证号码,然后点击验证。

5.人脸识别验证。

6.验证通过后,界面加载未成年人产权列表,滑到界面最下方,点击【查看有房/无房证明】。

7.点击保存可下载查询证明,在界面边缘左滑或者点击返回将退回房产列表。

8. 房产列表的每套房产后可点击“查看详情”查看并下载《不动产登记情况表》(已发不动产权证书)或《预购商品房户室信息表》(已发不动产登记证明)。

9.查看提示信息并点击确认。

10.查看并下载不动产登记情况表。

(五)在线查档-证明核验
1.点击APP【首页】的【证明核验】功能。

2.点击在线查档界面的【证明核验】功能。

3.输入要核验的不动产情况证明编号,证明编号为本人信息查询或者未成年信息查询的不动产情况证明上的编号。

4.然后点击核验即可获得核验结果。

(六)在线查档-查询历史
1.点击APP【首页】的【在线查档】功能。

2.点击在线查档界面的【查询历史】功能。

3.可查看本人不动产情况的查询历史和未成年人不动产情况的查询历史。

4.本人不动产情况查询历史展示最新的一笔。

5.未成年人不动产查询情况历史展示所有查询记录。

6.分别点击即可查看和下载之前的查询记录。

责编:张春祥
来源:长沙教育

湖南日报新媒体



