三湘都市报·新湖南客户端4月19日讯(全媒体记者卜岚)今日,记者从长沙市自然资源和规划局获悉,《长沙市推广二手房“带押过户” “带押变更”模式工作方案(征求意见稿)》(以下简称《方案》)已经发布,正面向社会公众公开征求意见。《方案》指出,将通过推行多种组合登记业务模式,无需提前还清原贷款,即可安全、高效地办理二手房转移登记、变更登记。

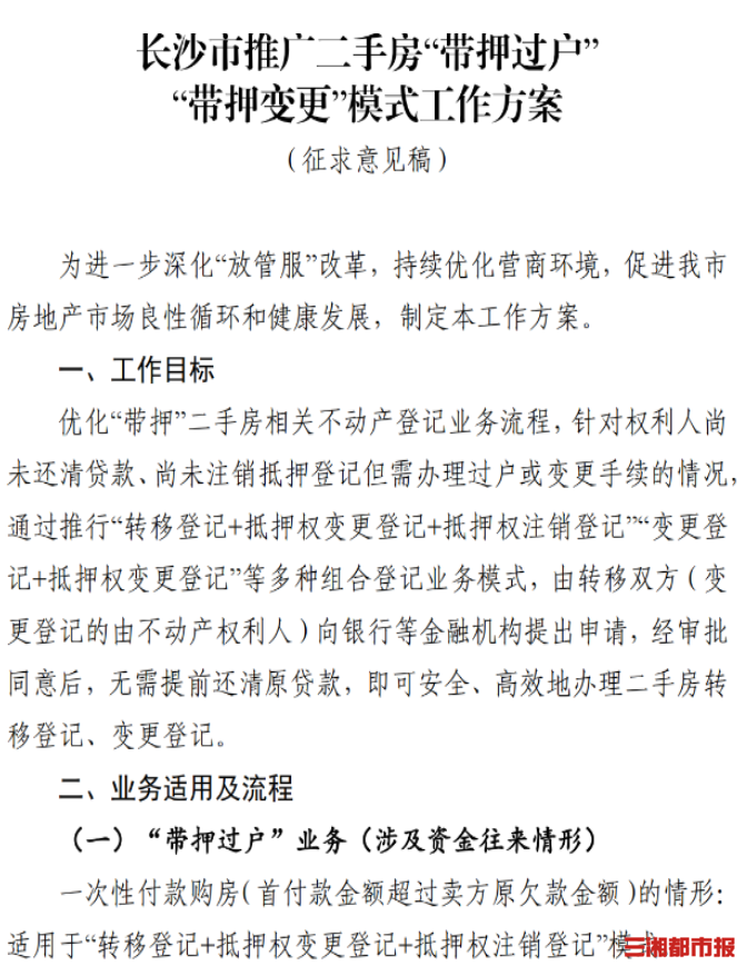
《方案》指出,将优化“带押”二手房相关不动产登记业务流程,针对权利人尚未还清贷款、尚未注销抵押登记但需办理过户或变更手续的情况,通过推行“转移登记+抵押权变更登记+抵押权注销登记”“变更登记+抵押权变更登记”等多种组合登记业务模式,由转移双方(变更登记的由不动产权利人)向银行等金融机构提出申请,经审批同意后,无需提前还清原贷款,即可安全、高效地办理二手房转移登记、变更登记。
“带押过户”业务(涉及资金往来的),一次性付款购房(首付款金额超过卖方原欠款金额)的情形:适用于“转移登记+抵押权变更登记+抵押权注销登记”模式。
买方贷款购房的情形适用于“转移登记+抵押权变更登记+抵押权设立登记+抵押权注销登记”模式(即“顺位抵押”模式)或“二手房‘双预告’登记+抵押权注销登记+双预告'转本登记”模式(即“双预告”模式)。
不涉及资金往来情形时,因夫妻约定、离异分割、赠与、继承、受遗赠等不涉及资金往来的“带押过户”情形,适用于办理“转移登记+抵押权变更登记”模式的组合业务。
此外,若已经办理抵押权登记的房产,因权利人姓名或者名称、身份证明类型或者身份证明号码发生变化;因不动产坐落、界址、用途、面积等状况发生变化;因国有建设用地使用权的权利期限发生变化的,适用于办理“变更登记+抵押权变更登记”模式的组合业务。
责编:孙燕飞
一审:卜岚
二审:朱蓉
三审:周文博
来源:三湘都市报

湖南日报新媒体

