国家新版新冠疫苗接种方案出炉:15款疫苗覆盖4类目标人群
新湖南 • 世相
2023-04-04 18:58:41
首页头条收录
4月1日,钟南山院士在2023年海峡两岸医药卫生交流协会呼吸病学专委会学术年会上强调了预防新冠再感染疫苗是关键,面对可能到来的第二波新冠感染高峰,疫苗接种是“保持人群对新冠感染的高免疫性”。
据潮新闻记者了解,4月3日国家疾控局、国家卫健委举行了关于新冠疫苗接种培训的视频会,推出了最新的疫苗接种方案。
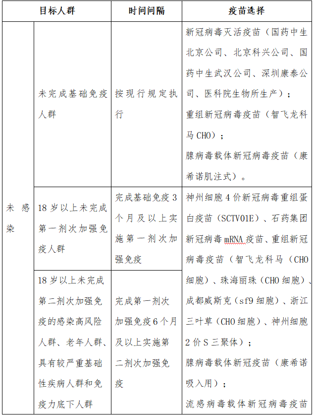
根据方案显示:我国现有上市疫苗15款,覆盖了灭活疫苗、腺病毒载体疫苗、重组蛋白疫苗、减毒流感病毒载体疫苗、核酸疫苗5种类型。根据人群未感染和已感染的两大类,又分为4个类型分别提出了相应的接种时间间隔和疫苗选择建议。
我国现有15款获批上市新冠疫苗

目标人群接种方案


备注:3~17岁仅可使用国药中生北京公司、北京科兴公司、国药中生武汉公司新冠灭活疫苗和智飞龙科马重组新冠病毒疫苗(CHO细胞)。
根据国家疾控中心4月1日发布的“全国新型冠状病毒感染疫情情况”通报显示:2022年12月9日以来,各省份报告人群新冠病毒核酸检测阳性数及阳性率呈现先增加后降低趋势,阳性人数12月22日达到高峰(694万)后波动下降,2023年3月30日降至2967;检测阳性率2022年12月25日达高峰(29.2%)后波动下降,2023年3月30日为0.7%。

全国报告人群新型冠状病毒核酸检测阳性数及阳性率变化趋势 图源:国家疾控中心
根据中国疾控中心免疫规划首席专家王华庆今年1月接受媒体采访时表示:目前来看,单纯感染产生的免疫保护力,不如感染加上接种疫苗产生的混合免疫力保护作用强,所以后期如果需要接种疫苗的话,建议还是要接种疫苗。
责编:欧阳伶亚
来源:潮新闻

湖南日报新媒体



