湖南日报1月3日讯(全媒体记者 周阳乐 通讯员 赵丽萍)近日,网传奥密克戎XBB变异株会引发呕吐和腹泻症状,一时间蒙脱石散迅速脱销。蒙脱石散是什么?有必要囤吗?记者今天采访了中南大学湘雅二医院主任药师鲁琼。

鲁琼介绍,蒙脱石散的主要成分是蒙脱石,蒙脱石是从天然膨润土中,通过药剂学工艺提取的天然药物,再通过添加矫味剂后得到的蒙脱石散就成为一种吸附性止泻剂。天然蒙脱石微粒粉剂散附着在肠壁上,并通过物理作用对消化道内的病毒、细菌及其产生的毒素、气体等有极强的固定、抑制作用,使其失去致病作用,最后经粪便排出;同时对消化道黏膜还具有很强的覆盖保护能力,修复、提高黏膜屏障对攻击因子的防御功能,具有平衡正常菌群和局部止痛作用。
“一些新冠病毒感染者确实有呕吐和腹泻的症状,通常1-3天可以自行缓解,治疗消化道感染的药物可以适当准备,但没必要大量囤积。”鲁琼说,“蒙脱石散不进入血液循环系统,并连同所固定的攻击因子随消化道自身蠕动排出体外,所以不良反应主要表现为便秘,大便干结。如出现便秘,可减少剂量继续服用;腹泻好转即可及时停药。由于蒙脱石提取自膨润土中,因此可能含有致癌物质方英石,一旦长期使用会使致癌物质体内蓄积。”她还提醒,由于蒙脱石散的吸附作用,不建议与其他药物联合使用,至少应间隔1-2小时以上,从而达到预期的药效。
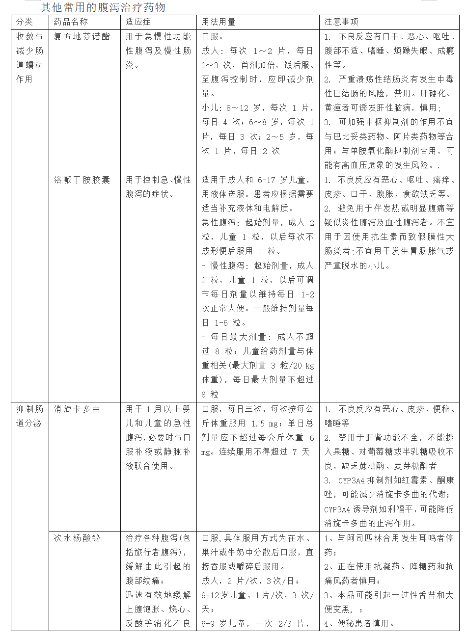
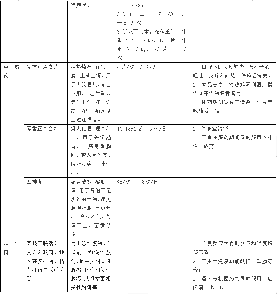
鲁琼指出,家中没有蒙脱石散或者未购到该药品的市民朋友不必恐慌,复方黄连素片、藿香正气、双歧杆菌等药物都可以达到蒙脱石散类似的功能。


(一审:周阳乐;二审:段涵敏;三审:杨又华)
作者:周阳乐
责编:张春祥
一审:周阳乐
二审:段涵敏
三审:杨又华
来源:湖南日报

湖南日报新媒体

