防治新冠病毒12大“偏方”靠谱吗?上海辟谣平台都求证了
新湖南 • 世相
2022-12-22 14:43:39

最近,上海辟谣平台收到大量求证信息,都与各种民间流传的防疫偏方有关,包括“甘草、生姜煮水”“干黄豆煮水”“喝葱白水”“蘸醋涂鼻孔”等,归纳梳理共有12种。这些偏方究竟有用吗?
国家中医疫病防治基地、上海中医药大学附属曙光医院传统医学科主任医师、上海市抗疫先进个人吴欢对这些偏方一一进行了解释,并给出居家中医药防疫干预建议,供公众参考。
自2019年起,吴欢先后7次进入市公卫中心或前往外省市救治新冠患者,积累了丰富的经验,“民间偏方带有公众的美好期待,有些有一定的效果,但有些操作性不强,希望公众理性看待,正确使用。”
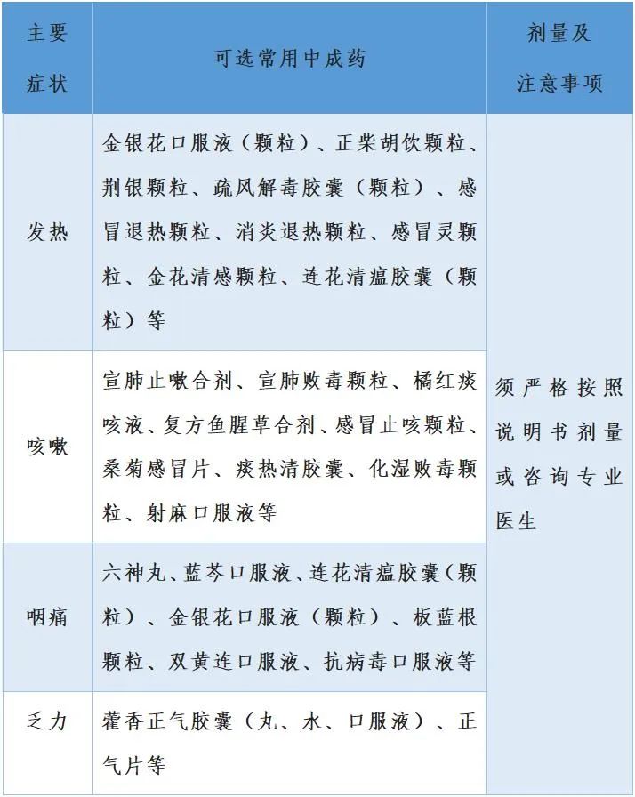
延伸信息:国家中医疫病防治基地(上海中医药大学附属曙光医院)《居家中医药防疫干预指引》临床症状选用中成药推荐
【成人】
【儿童】
特别提醒:
1、上述药物如涉及处方药,须在专业医生指导下用药。
2、上述对症干预中成药选择其中一个品种,按照说明书剂量服用或在医生指导下使用,一般3-5天或症状消失即停止用药。
责编:姚懿轩
来源:上海辟谣平台

湖南日报新媒体






