近日,成都生物所生物多样性与生态系统服务领域与重庆师范大学、四川省林业科学研究院科研人员在国际植物分类学期刊phytokeys上刊发论文,发表了一种自1908年采集标本后百年未现的卫矛科植物尖齿卫矛Euonymus aquifolium。这是该物种发表近110年以来首次观察到花和活体居群,研究人员根据花和果实形态证据和分子遗传证据重新确认了其分类地位,并根据新发现植株的数量和生境现状评估了受威胁情况,此外研究人员还委托绘画老师为该物种绘制了科学手绘图,并根据相关命名法规讨论和确定了尖齿卫矛的种加词。
尖齿卫矛的手绘图(李聪颖 绘)
念念不忘,必有回响
卫矛属Euonymus是由瑞典生物学家林奈(Linnaeus)1753年发表建立置于卫矛科下的一个类群,flora of china 记录有约130种。卫矛属的主要识别特征有:叶对生,3出多次分枝的聚伞花序通常排成圆锥状或总状;花常4-5数,花萼花冠明显呈异形的2轮;花盘肥厚扁平或浅杯状;果实为蒴果或具翅蒴果,子房具2至数个胚珠,但多为1-2个成熟,成熟时胞间开裂,蒴果开裂后果皮不卷曲,中央无明显宿存中轴。
沟瓣属(Glyptopetalum)是由英国植物学家威替斯(Thwaites)1856年根据斯里兰卡的锡兰沟瓣Glyptopetalum zeylanicum在卫矛科下建立的另一个类群。沟瓣属在形态上非常接近卫矛属,根据沟瓣属的定义,仅在4瓣花,子房每室1胚珠,花盘常上卷抱合子房等特征上与卫矛属不同。
自沟瓣属发表以来,一部分植物研究人员不承认沟瓣属,在其研究中要么从不提及沟瓣属,要么将其视为卫矛属的一个分支,另一部分研究人员则将沟瓣作为一个独立的属,并将部分以前置于卫矛属中的种类转移到沟瓣属中或描述一部分新种。flora of china记载沟瓣属大约20种。
尖齿卫矛模式标本,存于哈佛大学
1908年11月,著名的西方植物猎人欧内斯特·亨利·威尔逊(E.H.Wilson)在四川西部收集植物资源时,曾采集到3份处于果期的卫矛科植物标本,并记录了采集地为四川瓦山。
1913年,植物学家卢森诺(Loesener)和阿尔弗雷德·雷德尔(Alfred Rehder)根据威尔逊1908年在四川西部采集的3份果期标本将其置于卫矛科卫矛属下并命名为Euonymus Aquifolius发表。
尖齿卫矛副模式标本,存于邱园
《四川植物志》第4卷(1988年)卫矛科编写专家依照发表的原文进行了翻译,并根据当时的命名习惯将拉丁词改为Euonymus aquifolius,同时为其拟中文名为尖齿卫矛,将其分布地点记录为四川省洪雅县瓦山。
基于对尖齿卫矛Euonymus aquifolius形态特征特别是果实形态的观察,在编写《中国植物志》第45卷第3分册卫矛科植物时,卫矛科编写专家将尖齿卫矛从卫矛属转移到沟瓣属,拟名为Glyptopetalum aquifolium冬青沟瓣。同时,编写专家在此曾记录了另一次也是国内唯一一次该物种的采集(少年义勇队标本秦沛南等104号,峨边龙门沟),该标本也是只有果,没有花,而且根据记录的信息,连叶也没有,也未提及标本存放的标本馆。
中国科学院成都生物研究所森林生态过程与调控项目组研究人员胡君博士偶然一次向同行请教卫矛科植物鉴定的时候,涉及到了沟瓣属的刺叶沟瓣和冬青沟瓣,在查阅文献和标本的过程中,胡君博士便已留意到植物志中记录的冬青沟瓣已近百年未见,而国内唯一一次的记录也未见到标本,尚存疑问。
2021年5月,四川省林业科学研究院的研究人员在野外考察时拍摄了一些植物照片,在日常交流中偶然进入到胡君博士的视野之内,其中有2张仅有对生叶片的照片让他颇为惊喜:几乎无叶柄的卫矛科植物,与之前查标本时候记忆的冬青沟瓣极为相似。
2021年5月,与同行交流的植物图
时隔110多年,再次发现了尖齿卫矛的野生种群
2021年8月,胡君博士带队进行第二次青藏高原科学考察研究专题“森林和灌丛生态系统与资源管理”川西片区考察任务时,在四川省林业科学研究院的同行指引下进入到贡嘎山东南坡四川省九龙县的一条峡谷中,在悬崖上发现约15株冬青沟瓣的种群。部分植株正在开花,这让他和同事感觉非常兴奋,因为之前在所有关于这个物种的资料都是描写的花未见,这是110年以来首次观察到它的花。
首次观察到尖齿卫矛的花
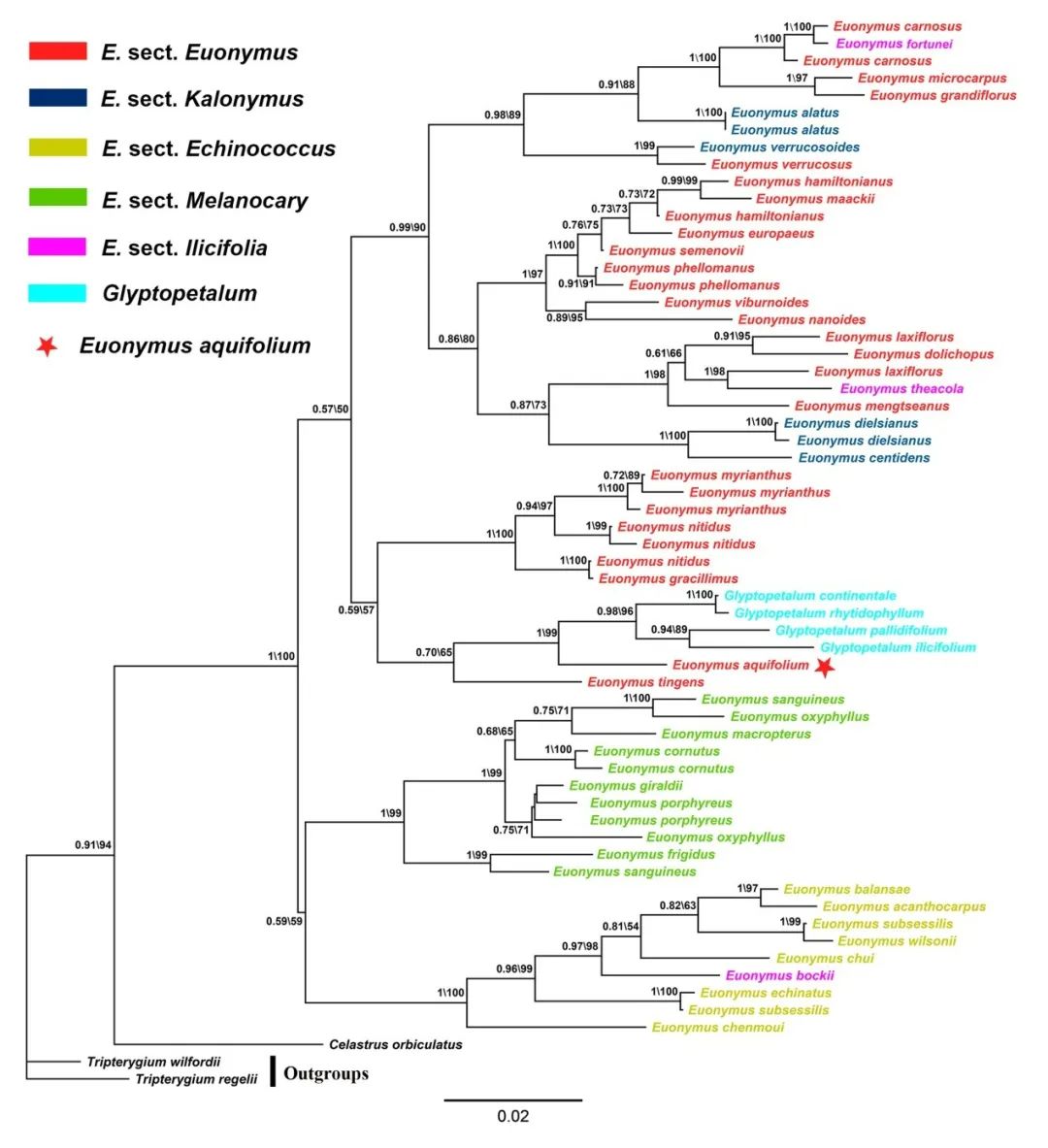
研究人员继续观察到冬青沟瓣的花明显为5基数,有5个萼片,5个花瓣,5个雄蕊,在发育良好的子房中分为5室。以上这些形态特征都与之前资料记载的沟瓣属4基数的特征不符,而更符合卫矛属的特征。为了测试利用花特征推断出的分类地位是否与分子数据相符,重庆师范大学和中国科学院成都生物研究所联培研究生张君议通过对冬青沟瓣以及形态上与其相近的刺叶沟瓣的样本进行了分子实验,结合已发表研究的数据进行了植物系统发育分析。分子系统树显示,冬青沟瓣和置于沟瓣属的4个种可以得到一个支持率较高的分支,但嵌套在卫矛属中,这进一步肯定了冬青沟瓣的系统位置应放置于卫矛属,而且进一步证明沟瓣属种类可能应合并到卫矛属中。
卫矛属和沟瓣属植物的系统发育树
尖齿卫矛果实
数量稀少,分布区狭窄,仍被评估为极度濒危(CR)。
关于威尔逊在1908年采集尖齿卫矛更具体的地理位置,无法通过相关文献查询和追踪。中国科学院成都生物研究所印开蒲研究员将欧内斯特·亨利·威尔逊(E.H.Wilson)出版专著中所提及名为“瓦山”的地点追溯到现四川省乐山市金口河区的瓦山(而不是《四川植物志》记录的洪雅县瓦山),不少植物学家和爱好者曾试图在这一地区找到该物种的活体居群,但没有结果。
由于尖齿卫矛是四川特有种,在本次发现之前无任何野生种群信息,在最近的中国生物多样性红色名录中被评估为极度濒危物种(CR)。研究人员根据新考察到的尖齿卫矛植株数量和生境条件,考虑到即使在大渡河流域部分人迹罕至的支流峡谷可能有种群尚待发现,但数量也不会太多,该区域还常受到自然灾害的威胁,根据国际自然保护联盟(2022年)红色名录的分类和标准,仍将尖齿卫矛被评估为极度濒危物种(CR)。
尖齿卫矛分布于悬崖下的阴湿处,数量稀少
此外,研究人员还委托绘画老师为该物种绘制了科学手绘图,并根据相关命名法规讨论和确定了尖齿卫矛的种加词。近日,本研究以Euonymus aquifolium (Celastraceae):Rediscovered in flowering with respect to its taxonomy, nomenclature, and rarity为题发表在国际植物学期刊phytokeys 上。研究得到了第二次青藏高原科学考察研究(2019QZKK0301)、四川省科技计划项目(2020JDKP0003&2018SZ0323)的资助。
来源:中国科学院成都生物研究所 中国科学院成都分院
责编:张春祥
来源:中科院之声

湖南日报新媒体



