什么是国家版本馆?
为了更好地传承中华文明,国家自去年开始启动版本馆建设项目,它是文明交流互鉴的重要窗口,也是文脉赓续的传世工程。
建设国家版本馆,是国家从文化安全和文化复兴的战略考量出发,作出的重大部署,是列入“十四五”规划的精品传世工程。这一工程将古今中外载有中华文明印记的各类版本资源纳入收藏范围,是集展览馆、图书馆、档案馆、博物馆等多种功能形态于一体的综合性场馆。

国家版本馆将构建“一总三分”的版本保藏传承体系,即一个中央总馆、三个地方分馆,国家版本馆中央总馆设于北京,三个分馆分别建在杭州、广州和西安。共同承担中华文化基因种子库和版本资源异地灾备中心的重任。
2021年十三届全国人大四次会议及全国政协十三届四次会议,把国家版本馆等重大文化设施建设作为社会主义文化繁荣发展工程的重要内容,正式列入《中华人民共和国国民经济和社会发展第十四个五年规划和2035年远景目标纲要》。

国家版本馆杭州分馆,又名文润阁,选址杭州良渚,将于2022年6月正式开馆运行。建成后,将打造成为传承中华文明、彰显浙江精神的文化新地标,是中华江南文化基因种子库和版本资源灾备中心,主要承担着延续江南一脉文化的重任。
什么是中华版本资源?
中华版本包括古今中外载有中华文明印记的各类版本资源。时间维度上,包括中华文明有文字记载以来产生的古籍和近现代版本资源;地域维度上,包括港澳台、亚洲乃至全球中华版本资源;语言文字维度上,包括载有中华文明印记的汉文、少数民族文字、盲文和各种外文版本资源;类型维度上,从正式出版物版本拓展到印刷本、特殊本和数字本。
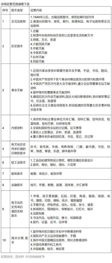
中华版本资源征集主要包括什么?
古籍、民国文献;
有文化历史传承价值的其他印刷型版本,如碑帖、家谱等;
有文化历史传承价值的手稿、雕版、印版、印章、陶瓷、戏剧脸谱等;
有文化历史传承价值的工业品、建筑物等的设计图纸、照片等;
邮票、明信片、邮资封等;
具有重要金融符号性质的钱币、布票、粮票等。

责编:邓玉娇
来源:看看新闻

湖南日报新媒体
