《谭谈交通》版权争议风波持续不断。7月13日,厦门某公司接到了成都天府新区成都片区人民法院的判决书,其在公众号上传了一期名为“《谭谈交通》超全名场面合集”的视频,被法院认定侵犯了成都游术公司享有的信息网络传播权,判处该公司赔偿合理开支1500元并停止侵权。
海报新闻记者注意到,这是《谭谈交通》版权争议风波持续后的第一例经法院审理判决的案件。海报新闻此前多篇报道显示,7月10日深夜,知名交通普法类节目《谭谈交通》主持人谭乔发布微博称,其主持的《谭谈交通》栏目视频被全网下线,其本人可能将面临巨额赔偿,引发关注。
海报新闻记者多方采访获悉,维权系成都广播电视台主张了《谭谈交通》节目的版权权益,并将对维权活动及著作权进行了授权,由第三方公司开展《谭谈交通》节目信息网络传播权的维权活动。此前,针对于《谭谈交通》的版权归属,众说纷纭,版权争议首案一审判决后,也在法律层面上回应了社会对于《谭谈交通》节目版权归属的争议。前述被判侵权的厦门某公司负责人告诉海报新闻记者,目前有上诉打算。
《谭谈交通》版权争议首案宣判,被告被判侵权判赔1500元
海报新闻记者获取的判决书显示,游术公司提出,2022年3月29日,游术公司发现厦门某公司未经授权,擅自在其运营的公众号上传《谭谈交通》视频。成都游术认为,该公司违法转载涉案作品的行为,已经严重侵犯游术公司的作品信息网络传播权。因此,游术公司提起诉请,判令被告停止侵权删除视频,并索赔为制止侵权行为所产生的合理开支费用共计10000元。
2022年5月25日,成都天府新区成都片区法院开庭审理该案。被告公司在答辩中表示,该公司微信公众号上《谭谈交通》相关视频系从其他公众号转发,且该视频为混剪二次创作,没有侵犯游术公司的著作权;公司也第一时间删除侵权视频,文章阅读量较低影响范围小,没有任何的商用和获利。

成都电视台版权声明。
法院认为,《谭谈交通》板块视频系具有独创性的智力成果,属于视听作品的范畴。成都市广播电视台系案涉视听作品的作者,游术公司经成都市广播电视台授权,在授权区域及授权期间内,享有《谭谈交通》的信息网络传播权在内的财产著作权和维权权利,有权提起诉讼。
法院还认为,涉案侵权视频系将长视频剪辑成短视频使用或传播,其截取的片段与权利作品相同。被告公司通过微信公众号转载的方式,利用了网络向不特定公众提供案涉作品,使公众在其个人选定的时间和地点获得作品,侵害了游术公司对案涉作品享有的信息网络传播权。
2022年6月28日,法院判令被告公司立即停止侵权行为,删除侵权视频,并向成都游术公司赔偿经济损失及维权合理开支合计1500元。
法院判决被告赔偿1500元的理由是:鉴于游术公司未提交证据证明其受到的实际损失和侵权公司的违法所得,综合涉案作品的独创性、播放周期等,同时考虑成都游术公司委托律师批量提起诉讼等情况,法院酌情确定被告赔偿金额。
法院认定《谭谈交通》版权归属为成都市广播电视台
值得注意的是,法院在此案件中,也认定了此前众说纷纭的《谭谈交通》节目版权归属问题。
判决书上显示,法院认定,2022年1月30日,成都市广播电视台出具《版权声明》,载明成都市广播电视台所属的都市生活频道(CDTV-3)为《平安成都》和《红绿灯》栏目的制作单位。《谭谈交通》板块自2005年3月28日起先后在《平安成都》和《红绿灯》栏目中播出。成都市广播电视台还出具《声明》,载明成都市人民广播电台和成都电视台与2005年11月合并为成都广播电视台,2009年12月更名为成都市广播电视台,更名后在作品署名上仍保留沿用成都电视台的呼号,故《红绿灯》栏目片尾署名的“成都电视台”即成都市广播电视台。故,成都市广播电视台原创制作《谭谈交通》节目,拥有该节目版权。

成都市广播电视台《红绿灯》《谭谈交通》授权书。受访者供图
判决书上还显示,成都市广播电视台向游术公司出具《授权书》,载明授予游术公司《红绿灯》节目及全部《谭谈交通》板块的视听作品的所有著作财产权以及将上述权利转授权。许可第三方进行分销的权利,其中包含维权权利,被授权方有权单独以自己的名义进行发函、投诉、提起诉讼、采取刑事措施以及获得赔偿等的权利。授权期限为2021年9月17日至2026年9月16日,授权地域为中国大陆地区。后游术公司委托成都妹子文化传媒有限公司就互联网存在《红绿灯》节目及全部《谭谈交通》板块的视听作品著作权的行为进行取证,并具有转授权的权力,成都妹子公司则委托给北京析言公司进行取证。
法院认为,根据著作权法相关规定,《谭谈交通》板块视频系具有独创性的智力成果,属于视听作品的范畴,根据相关司法解释,在作品或者制品上署名的自然人、法人或者其他组织视为著作权、与著作权有关的权益人。成都市广播电视台系案涉视听作品的作者,法院认定,游术公司经成都市广播电视台授权,在授权区域和授权期间内享有涉案作品的网络信息传播权在的财产著作权及维权权利,有权提起诉讼。
版权争议风波后仍有诸多疑问待解
7月11日晚,成都市广播电视台通过当地媒体以律师声明的形式发布了对于《谭谈交通》版权纠纷的最新回应。回应称:维权行为仅针对未经许可而进行不当获利的公司经营主体,并未针对任何个人;所有维权行为,均依照相关法律法规开展,其相关维权工作授权给成都游术,由游术公司开展维权活动。
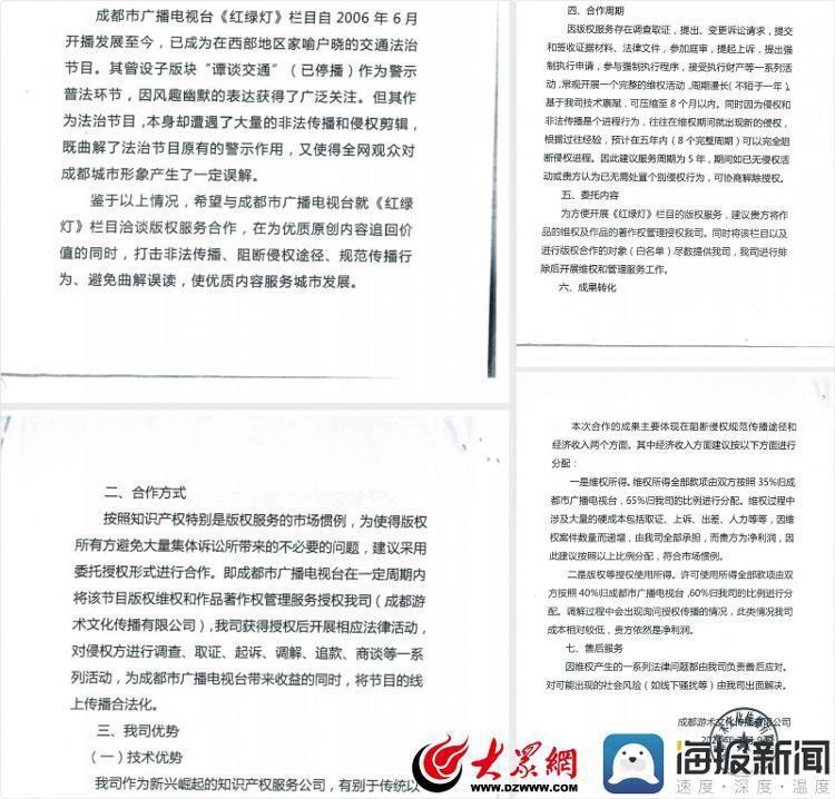
值得注意的是,在7月11日下午,一份以成都游术文化公司口径提出的与成都市广播电视台的合作文件曝光,该文件中约定双方共同分享维权所得款项和授权使用的款项,其中维权所得成都广电占35%,游术文化占65%,版权使用所得双方则四六分成。

该则文件也将成都市广播电视台再次推上舆论焦点。多名网友爆料称,成都游术的注册地是一家服装店,而企查查显示,成都游术公司成立2018年,其参保人数为0,注册地同地址企业有62家,疑似空壳皮包公司。网友纷纷质疑,作为一家市级的电视台,为何会选择一家成立时间并不长、疑似“空壳”公司的游术文化授权维权,整个过程是否完成招投标程序,双方的“版权分成”协议是否涉及国有资产流失?

成都游术公司注册地为一家服装店。受访者供图
据上游新闻报道,多个信源证实,对于《谭谈交通》节目的版权维权行动,均由其原播出平台成都三套都市生活频道提起,而去年9月担任该频道负责人的蒋茂文,已经升任成都市广播电视台副台长,主管经营业务,对于此次舆情事件的处置,也由蒋茂文直接牵头负责。
对于成都市广播电视台与游术文化的版权合作协议,一位内部知情人士李朋(化名)称,双方的合作协议是在去年9月完成了成都广电内部审批流程,“网络流传的分成协议细节上和最后签约的版本有出入,这份合作协议是原来的播出平台成都三套以经营项目的形式提交成都市广播电视台进行审批的,完整的(协议)经过了相关经营决策会议的讨论,合同上也使用了电视台公章。电视台主要领导对此也是知情的,毕竟使用电视台公章需要审批。”
国内多家电视台相关版权工作负责人均表示,电视台等版权方委托第三方进行版权维权,是目前国内版权市场的惯例。对于成都市广播电视台为何会选择成都游术参与维权,李朋称,该项合作是经过了审批流程,但是为何会选择这样一家疑似空壳公司的企业来合作,“恐怕只有当事人和三套那边出来回答了。”
责编:徐凯琦
来源:海报新闻

湖南日报新媒体



