快看!长沙望城2022年公办小学、初中学区划分发布
新湖南 • 民生
2022-04-12 08:53:55
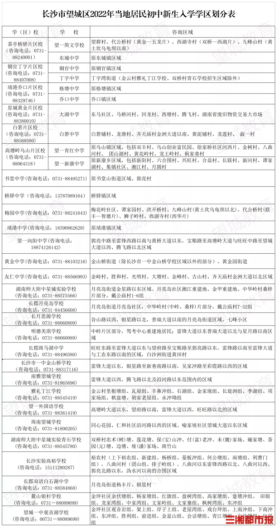
三湘都市报·新湖南客户端4月12日讯(全媒体记者 杨斯涵 黄京)自“长沙市望城区中小学入学报名系统”网上报名于4月11日正式开通报名后,家长们纷纷关注自家孩子去哪里上学?今天,长沙市望城区教育局公布了公办义务教育阶段学区范围及覆盖具体楼盘信息。一起来看!
记者了解到,该区公办义务教育阶段学区划分由望城区教育局负责,望城区教育局根据区域内教育规划布局、历史沿革、办学规模、周边生源和交通状况等因素,相对就近、合理划分每所义务教育阶段学校的学区范围。值得注意的是,学区划分中所指的楼盘均指住宅性质的房产,非住宅性质房产不作入学依据。
如果学区内由于生源增长导致容量不够,不能完全接纳本学区适龄儿童(少年)入学的,由望城区教育局按照生源排序和相对就近的原则统筹安排。
据悉,望城区2022年秋季义务教育招生入学政策将于近日发布,需要进行政策咨询的家长可拨打电话 0731-88089699进行政策咨询。
因疫情防控工作需要,望城区教育局机关原则上不接受现场咨询,现场咨询和疑难解答服务设置在望城区中小学教师发展中心,有需要的家长请于4月13日起(工作日)的9:00—12:00及14:00—17:00进行现场咨询,到现场咨询的家长需要配合现场工作人员要求,扫场所码,出示行程卡和48小时内的核酸检测阴性证明,并全程佩戴口罩,保持1米以上安全社交距离。
作者:记者 杨斯涵 黄京
责编:苏亮
来源:三湘都市报

湖南日报新媒体

