卡士酸奶抽检不合格,一指标超标高达60倍
新湖南 • 经济
2022-04-12 15:15:37
三湘都市报·新湖南客户端4月12日讯(全媒体记者 黄亚苹 实习生 谭惠洁)近日,上海市市场监管局微信公众号通报一批次卡士酸奶不合格,酵母检验值超标60倍。
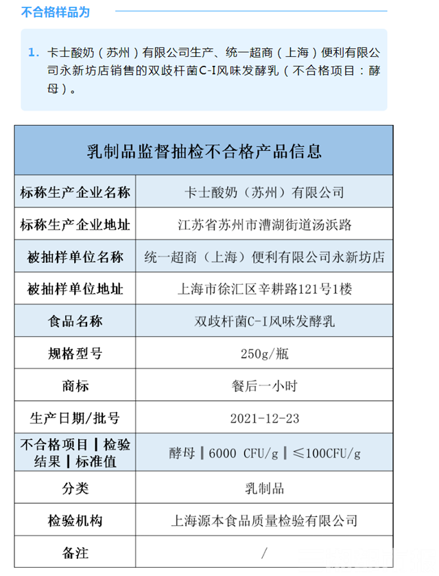
通报称,该批次不合格样品由卡士酸奶(苏州)有限公司生产、统一超商(上海)便利有限公司永新坊店销售,名称为双歧杆菌C-I风味发酵乳(餐后一小时);不合格项目为酵母,检出值达到6000CFU/g,是标准规定最低值(≤100 CFU/g)的60倍。
(图片来源:上海市市场监管局微信公众号)
上海市场监管局在通告中指出,酵母超标的主要原因,可能是加工用原料受污染或者是产品存储、运输条件控制不当等,即问题可能出在供应链或者冷链运输途中。记者查询发现,抽检不合格的“餐后一小时”双歧杆菌C-I风味发酵乳,零售价约13元/瓶(250ml),是卡士于2017年推出的高端酸奶产品之一。
三湘都市报记者了解到,酵母是自然界中常见的真菌,也是一种天然发酵剂。酵母数是评价食品卫生质量的指示性指标之一,过度发酵会导致食物腐败变质,食用酵母数超标的食物可能会引起腹泻,严重的还会引起皮肤、粘膜、呼吸道、肠道等多种疾病。
卡士乳业(深圳)有限公司有关负责人在接受媒体采访时表示,低温发酵乳产品出厂后,如果遇到储运及销售终端温度不达标或其他不确定因素,会造成酵母等微生物快速繁殖,涉事批次酸奶可能系出厂后储运或终端温度不达标所致;该批次产品留样经苏州工厂质检、第三方检测,符合国家标准。值得玩味的是,该负责人并未公开披露“符合国家标准”的检测报告。
作者:记者 黄亚苹
责编:苏亮
来源:三湘都市报

湖南日报新媒体



