原标题:小米空气净化器“无芯空转”一年多?消费者上网吐槽被举报......
在社交媒体发布
家里的小米空气净化器无芯空转
也没提品牌名
消费者被举报
“恶意造谣诋毁”
......
消费者随后向河南省消费者协会投诉
在验证自己描述情况属实后
他以小米通讯技术有限公司侵犯其
消费者人格尊严权为由
要求小米公司撤回“黑稿”举报
并公开赔礼道歉
01
小米空气净化器无芯空转一年多
发到社交媒体上被举报
3月31日,家住河南省郑州市的李先生向河南省消费者协会及河南省记者站投诉,讲述了自己的遭遇。
3月25日
李先生的爱人在清理
小米空气净化器时发现
这台净化器里根本没有空气滤芯
竟然就是个壳子
没多想
李先生把这事儿
在社交媒体上发了个微头条
内容没提品牌名字
只是配了两张照片
▲李先生发布的微头条原文。资料图片
3月29日
李先生收到一条系统通知短信
被告知自己发布的内容
被小米公司举报了
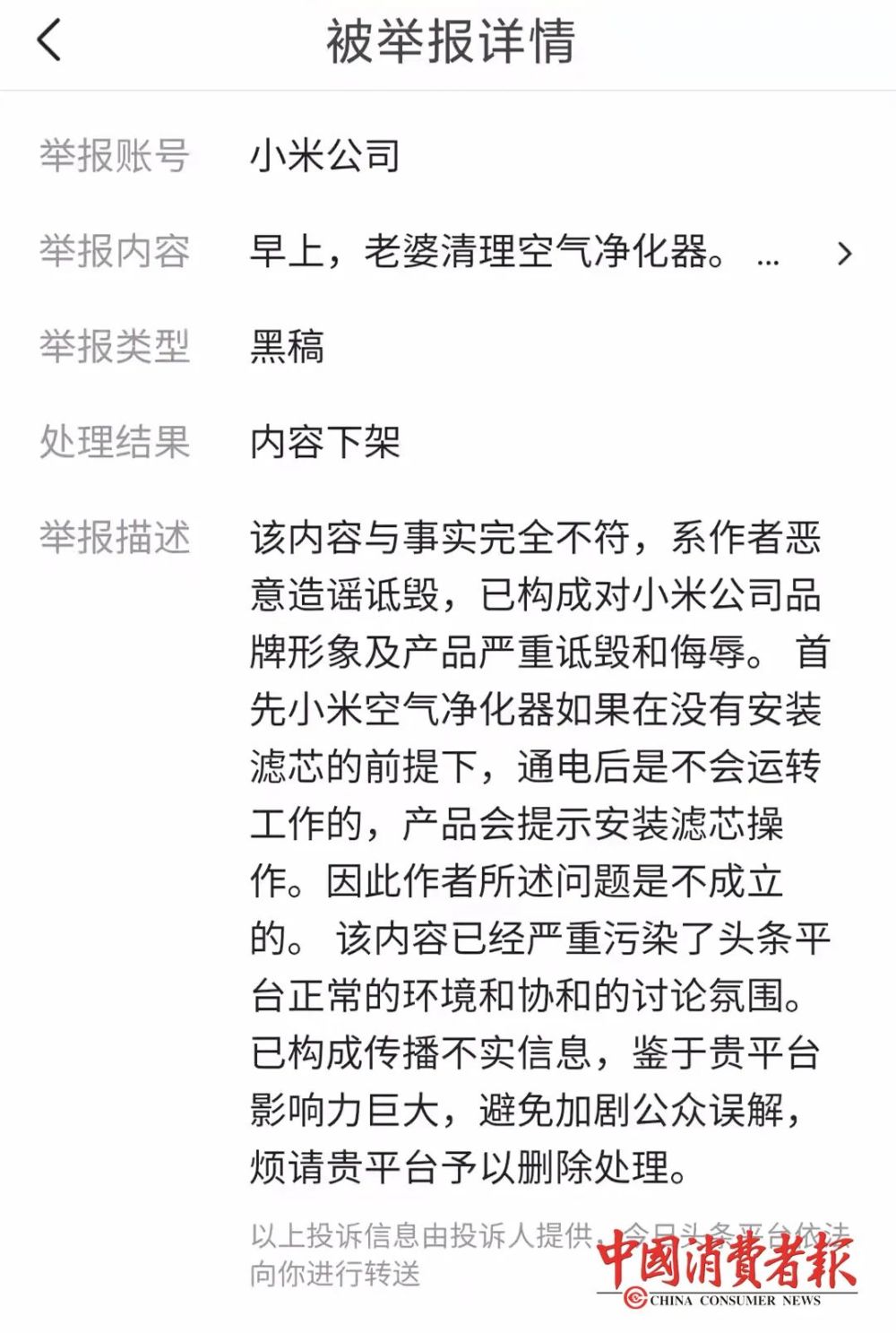
系统通知称,权利方诉称《早上,老婆清理空气净化器》内容侵犯名誉/商誉/肖像/隐私权。
记者在李先生提供的
网络查询截屏中看到
小米公司在举报中如此描述
“该内容与事实完全不符,系作者恶意造谣诋毁,已构成对小米公司品牌形象及产品严重诋毁和侮辱。”
小米公司还表示:
如果在没有安装滤芯的情况下,小米空气净化器在通电后是不会运转工作的,产品会提示安装滤芯操作,因此李先生所述问题是不成立的,构成传播不实信息。
▲小米公司的举报内容截屏。资料图片
02
消费者称小米公司罔顾事实
多方见证空气净化器无芯运转
4月2日,李先生接受记者采访时表示,自己发布的内容都是事实,况且没有提及小米公司品牌名字,更没有进一步确认小米空气净化器的滤芯是出厂或销售时就没有的。
“然而,小米公司在没有任何人和自己沟通核实的情况下,就向举报微头条是黑稿,且坚称小米空气净化器是不会‘无芯’运转的,这种做法既不严谨,也不尊重基本事实。”
是不是小米公司冤枉了李先生?
4月2日,河南省消费者协会工作人员、小米公司河南分公司服务部工作人员和记者,共同见证了李先生家里空气净化器现场测验的全过程。
李先生把小米空气净化器插上电源,按下启动开关,净化器上面的出风口就立即出风了,整个机器运转正常,外观上看不出任何异样。拔掉电源后,大家确认小米空气净化器里面根本没有滤芯,的确无芯空转。
▲现场测验李先生购买的小米空气净化器。资料图片
经仔细检查核对,小米公司的两位工作人员现场确认,李先生的空气净化器确实是小米公司正规产品,属于二代机,是2016年12月出库销售的。
03
法律专家表示
消费者人格尊严应得到尊重
在投诉调解现场,小米公司工作人员武先生认为,李先生的小米空气净化器已购买多年,购买时内部有没有滤芯现在无法认定。他表示:“净化器在出厂时都会称重,没有滤芯的净化器重量不够,肯定下不了生产线。”
至于李先生投诉小米公司撤稿时的“内容和言辞不当”,武先生称会向总公司如实反映情况。
李先生表示,小米空气净化器的滤芯是何时丢失的,自己的确无法举证,本来也没有要求小米公司赔偿空气净化器或者滤芯。主要是小米公司给自己扣了一顶“恶意造谣诋毁”的帽子,还举报称是“黑稿”,这对自己的人格尊严造成了极大侮辱和伤害。“小米公司必须撤回不实举报,在微头条平台上公开向我赔礼道歉。”
4月7日,河南省消费者协会投诉部李汉生主任在接受记者采访时表示,就目前河南省消协调查掌握的事实,小米公司部分表述的确不当,已涉嫌侵害了李先生的“人格尊严权利”,河南省消费者协会将依法维护李先生的合法权益。
河南省浩盈律师事务所葛瑞律师认为,无论是《中华人民共和国民法典》还是《消费者权益保护法》,都明确规定“公民享有人格尊严得到尊重的权利”。小米公司的举报内容已经涉嫌对李先生侵权,李先生有权利主张小米公司公开道歉、赔偿损失;如果遭到拒绝,可以提起诉讼,依法保护自己的合法权益。
4月7日,记者从河南省消费者协会和李先生处了解到,针对李先生的投诉,小米公司还没有任何回复。
记者手记
作为经营者特别是具有一定影响力的企业,应该具有应对质疑的胸襟和准备,反驳质疑也要做到有理有力更要有节,避免应对不当产生“次生”灾害。只有正确、理性地对待消费者的声音和市场舆情,才能让企业在竞争激烈的市场中赢得更多消费者的信赖。(耿记安)
责编:万枝典
来源:中国消费者报微信公号

湖南日报新媒体



