周知!新冠病毒抗原自测流程来了
新湖南 • 世相
2022-03-11 18:58:49
首页头条收录
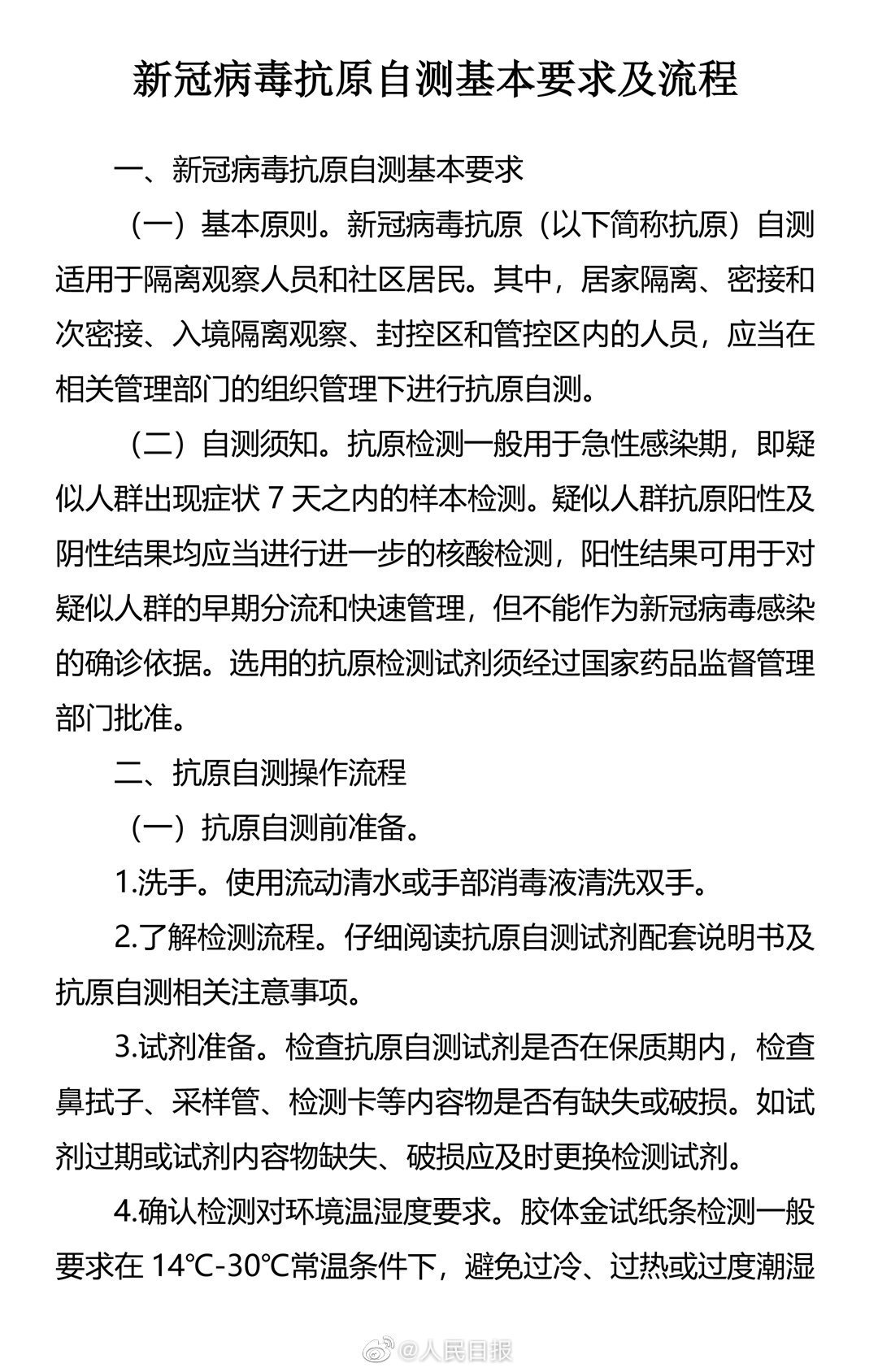
国务院联防联控机制综合组研究决定,在核酸检测基础上增加抗原检测作为补充。居民可购买试剂自测新冠病毒抗原。
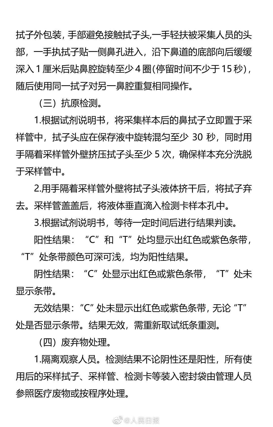
抗原检测一般用于急性感染期,即疑似人群出现症状7天之内的样本检测。疑似人群抗原阳性及阴性结果均应当进行进一步的核酸检测,阳性结果可用于对疑似人群的早期分流和快速管理,但不能作为新冠病毒感染的确诊依据。选用的抗原检测试剂须经过国家药品监督管理部门批准。
责编:张嘉诗
来源:国家卫健委网站

湖南日报新媒体



