12月23日0时起,受本轮疫情影响,西安全市小区(村)、单位实行封闭式管理。
航拍西安23日早高峰街头 素材来源:华商报
23日6时47分,“西安发布”发布了《西安市疫情防控指挥部办公室关于开展新一轮核酸筛查的通告》。通告显示,检测时间为2021年12月23日8时至12月24日8时。
23日一早,西安多个小区物业工作人员便在本小区业主群里发布了核酸检测通知和具体实施办法。
西安某小区发布的分时分批核酸检测通知。
西安南郊某小区物业人员通知显示,该小区设置了三个核酸采样点,为降低风险,须分时段分楼栋错峰采样,采样时间从当天8点30分至20点30分。采样完成后,居民可在物业管家处领取小区出入证。
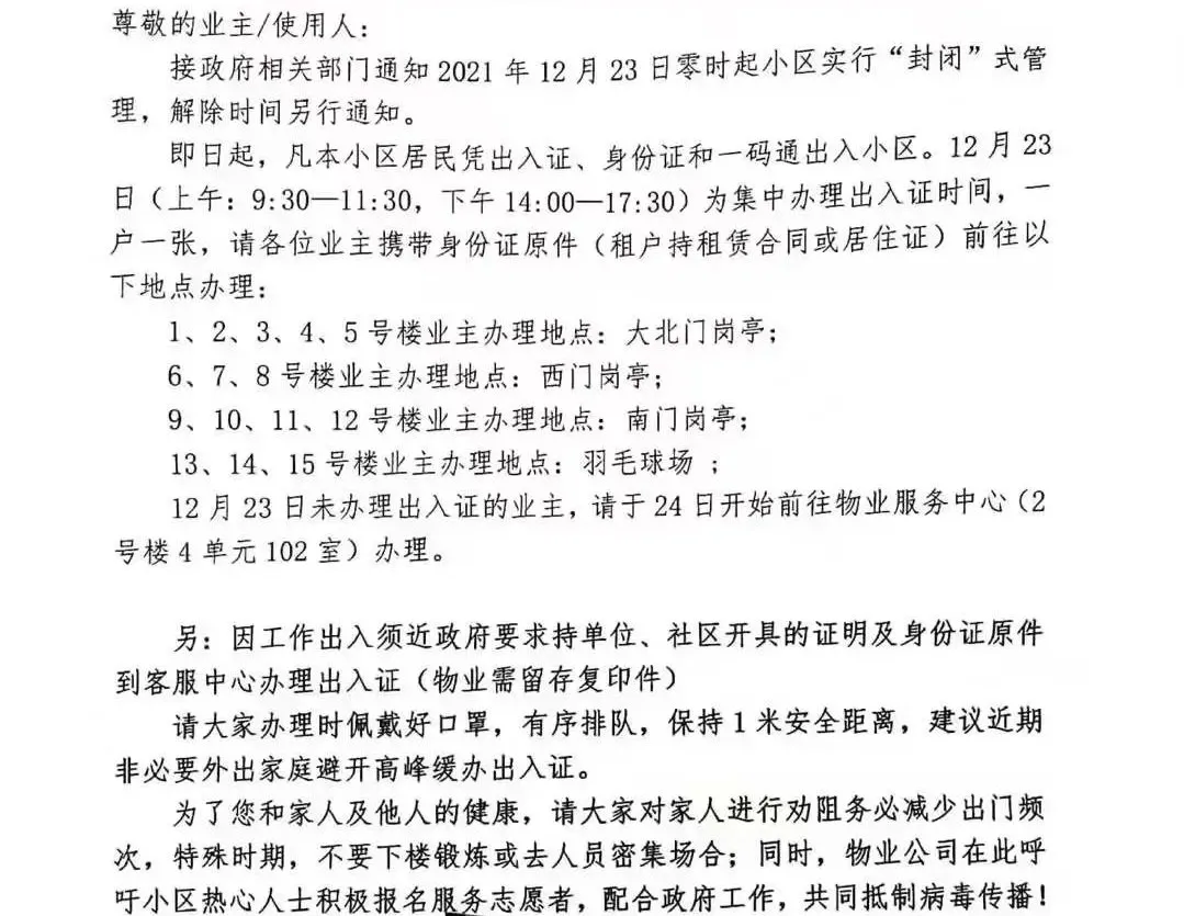
西安某小区物业发布的办理出入证通知。
23日下午,陕西省西安市召开新闻发布会,介绍新冠肺炎疫情防控相关情况。
新增本土确诊91例
会上通报,12月22日0时—23日13时,陕西省西安市新增本土确诊病例91例,均已转运到定点医院隔离治疗。12月9日0时—23日13时,全市累计报告本土确诊病例234例,其中,雁塔区97例、碑林区27例、长安区20例、未央区18例、高新区18例、西咸新区16例、灞桥区13例、鄠邑区11例、莲湖区11例、国际港务区2例、新城区1例。
新增91例确诊病例中,轻型64例、普通型27例;3岁以下3例、3—18岁3例、18—60岁75例、60岁以上10例;男性49例、女性42例。
通过对病例流行病学调查,已排查出的密接和次密接均已按照有关要求进行隔离管控。
新增中风险地区31个
按照相关规定,自2021年12月23日起,陕西西安市新增中风险地区31个:
1.雁塔区长延堡街道中环国际城西区2号楼
2.雁塔区丈八街道北沈新世纪北区三号楼
3.雁塔区长延堡街道华城万象小区10号楼
4.雁塔区丈八街道科技六路4号香榭兰岛小区
5.雁塔区丈八街道科技二路古晋食府商住楼1号楼
6.雁塔区漳浒寨街道中航华府小区6号楼
7.雁塔区韩森寨街道康宁路9号康宁小区5号楼
8.雁塔区长延堡街道明德八英里小区1号楼
9.雁塔区长延堡街道铭城16号1号楼
10.雁塔区小寨路街道罗家寨村
11.雁塔区长延堡街道杨家村南区1幢
12.高新区丈八街道名城天下6号楼
13.高新区丈八街道罗马景福城3号楼
14.高新区丈八街道晶城秀府3号楼
15.高新区电子城街道糜家桥小区18号楼
16.高新区丈八沟街道高新6路绿港花园
17.高新区丈八街道双水磨小区6号楼
18.莲湖区土门街道惠南社区西石围小区
19.莲湖区红庙坡街道大兴九臻小区6号楼
20.未央区未央宫街道海璟台北湾南区6号楼
21.长安区郭杜街道文苑中路18号2号楼
22.长安区韦曲街道西韦北堡德佳公寓77号
23.长安区韦曲街道瓜洲村
24.灞桥区纺织城街道电建四公司家属院宿舍楼
25.灞桥区洪庆街道庆华长安家园11号楼
26.灞桥区红旗街道恒大绿洲小区24号楼
27.浐灞生态区玄武东路华远海蓝城27号楼
28.浐灞生态区长鸣路恒大御龙湾小区2号楼
29.国际港务区新筑街道潘罗村
30.国际港务区新筑街道西航花园A区80号楼
31.西咸新区上林街道世纪大道国润城16号楼
截至目前,西安市共有高风险地区1个、中风险地区71个,除已公布的高、中风险地区外,全市其他区域仍为低风险地区。
新闻延伸
西安机场国内航班已全部取消
据飞常准APP显示,截至12月23日10:00,西安咸阳机场国内航班已全部取消,仅剩3班国际航班,分别是LJ171(济州岛-西安咸阳)已起飞、HY501(塔什干-西安咸阳)和LJ172(西安咸阳-济州岛)处于计划状态。
多个航司涉西安的航班,可免费改退票
23日上午,记者从去哪儿平台了解到,截至12月23日上午9时,已收到国航、东航、南航、海航、深圳等航司涉及西安的免费改退票政策。
去哪儿平台提醒消费者,目前航司政策可免费退改起始时间不相同,旅客退票前需注意自己的机票是否符合政策后再提交。去哪儿将严格按照航司规定,协助相关旅客办理改退票业务。
西安周边各高速公路,部分收费站部封闭
根据陕西交通服务热线消息,截至2021年12月23日13:00,按照西安市疫情防控工作要求,西安周边各高速公路部分收费站部封闭。
1.入口封闭的有长安、雁塔、纺织城等19个收费站;出口封闭的有经开、未央北、秦汉等12个收费站。
2.入口可以通行的有机场、河池寨、丈八、北环路、汉城、西咸新区、杏园、三桥等8个收费站。其中河池寨、丈八、北环路、汉城对持有防疫部门及48小时内核酸证明的车辆放行;西咸新区、杏园、三桥收费站对党政机关、企事业单位及特批车辆持有效证明及48小时内核酸证明的车辆放行。
3.出口可以通行的有长安路、雁塔、河池寨、丈八、纺织城、田王、香王、西咸新区、未央南、新筑、北环路、汉城、机场、高陵、港务区、咸阳南等16个收费站。以上收费站出口皆须提供48小时核酸证明,大部分收费站出口对外省牌照车辆进行劝返(从外地返回西安的西安本地车辆按外省车辆对待);咸阳南收费站,陕牌正常通行,外省车辆须提供48小时核酸证明。
全市公安出入境接待窗口暂停服务
另据@西安公安 消息,根据西安市疫情防控工作需要,为阻断疫情传播,确保群众健康安全,即日起,西安市所有公安出入境接待窗口暂停对外服务,现就有关事项通知如下:
考研学生须知
考生可凭身份证、准考证,在考试期间正常在西安市正常流动。
小区如果有考研学生,当天出入持48小时核酸检测报告正常放行。西安市所有的小区都已接到通知。
(综合自澎湃新闻记者 庄岸、华商报、央视新闻)
责编:邓玉娇
来源:澎湃新闻微信号

湖南日报新媒体



