10月8日,上交所发布公告称,此前于9月30日提交招股书的联想集团和保荐人中金公司申请撤回科创板上市申请文件,上交所决定终止对公司公开发行存托凭证并在科创板上市的审核。
为何联想选在国庆长假前一天公布融资计划,又在节后第一天就撤回申请?目前,联想集团对终止上市的原因并没有公开回应。不过,一些专业人士认为,联想集团不符合在“科创板”上市的要求:包括联想研发费用占比不足3%且主要为人员薪酬和折旧的研发费用,科创板要求至少为5%;联想融资目的45%为再投资和补充流动性资产等,而科创板要求募集资金应当投资于科技创新领域。其保荐人中金公司在其中究竟发挥了什么作用,也被打上一个问号。
此外,联想过高董监高薪酬等也饱受质疑。北青-北京头条记者梳理发现,联想集团CEO杨元庆在2021财年拿到高达1.68亿元的薪酬包,但还有另外两名未披露的高管比他更高薪,最高为1.97亿元。联想27名高管一年的总薪酬就高达9.33亿元,占公司税前利润的7.77%。
与此同时,联想集团的财务状况也并不健康。近三年,联想的资产负债率维持在90%左右的高位,流动比率低于1,偿债能力堪忧。而在其资产中,有超过300亿元的资产为“商誉”,包括Motorola和NECPC等,也被认为其资产总额可能比想象中更低。
融资目的受质疑,近一半资金被用来补充流动资金和投资?
9月30日,也就是国庆假期前最后一个工作日,上交所网站披露,联想集团有限公司科创板上市申请成“已受理”状态。
据联想公司已提交的科创板公开发行存托凭证招股说明书(申报稿),联想集团本次拟公开发行不超过13.38亿份中国存托凭证(CDR),占发行后股份总比例不超过10%,拟募集资金100亿元。本次发行的保荐机构为中金公司,联席主承销商为高盛证券和中信证券。
值得注意的是,联想集团计划融资金额为100亿元,实施周期为3年。其中55%用来投资新产品及解决方案研发项目,10%用于产业战略投资项目,35%用于补充流动资金。
北青-北京头条记者注意到,此前证监会发布的《科创板上市公司证券发行注册管理办法(试行)》中规定,“募集资金应投资于科技创新领域,符合国家产业政策及土地环保法规要求。……发行可转债的募集资金不得用于弥补亏损和非生产性支出。”
也就是说,联想在科创板融资的百亿元中,有450亿元是要用来再进一步投资,以及补充流动资金的,而这也与联想集团的高负债紧密相关。
流动资金是企业维持正常经营活动的一项重要指标,它的用途包括为员工支付工资、购买原料及生产用品等,它也是判断企业财务健康程度的重要指标。根据此前联想财报,公司连续3年的“流动比率”为0.82倍、0.81倍、0.85倍,远低于联想横向对比的小米、浪潮信息等公司1.61的平均值,也就是说联想集团的流动负债持续多年超过流动资产,偿债能力堪忧。
背后原因或为高资产负债率,今年已超90%负债
联想的高负债率一直以来被认为公司是发展不健康的指征。截止2021财年,联想的资产负债率已超90%。
从近三年的财务指标看,2019年资产负债率为86.34%,2020年为87.37%,2021年为90.50%,其资产负债率及负债金额总额不断增加,也就是说,联想集团的总负债几乎逼近于其总资产。
从其披露的负债结构分析来看,联想集团2021年负债高达2259.22亿元。这一数据连续三年以高于10%的速度不断增加,2019年负债金额为1743.40亿元,2020年增长14%,至1988.71亿元,2021年继续增长13.6%,至2259.22亿元,其中流动负债高达1798.67亿元,占比79.6%;非流动负债460.55亿元。
联想集团解释称,截至2019年3月31日、2020年3月31日和2021年3月31日,公司流动负债占负债总额的比重分别为79.14%、82.86%和79.61%,公司流动负债占比较高,主要原因是报告期内公司经营性负债和其他应付账款及应计费用占比较大,公司负债结构与公司的资产结构及实际经营情况相符。
这一数字远高于同行业公司。有媒体此前列出的数据显示,科创板与创业板行业2018年度资产负债率中,互联网和相关服务行业的资产负债率是39.5%,计算机、通信和其他电子设备制造业的资产负债率是55.7%,均远低于联想集团的90%的数字。
公司负债不影响高管高薪酬,27名董监高人均年薪3455万元
那么联想的经营状况如何?从其招股书来看,联想公司近三年的收入分别为3423亿元、3526亿元、4116亿元;净利润为44亿元、55亿元和89亿元;利润率今年为2.8%,这一数字比去年翻了一倍还多。可见,联想的利润率一直保持在1%-3%的低值区间内。
不过,联想高管的薪资却非常高,且曾大幅上涨。据招股书显示,3年报告期内,公司董事、高级管理人员及核心技术人员在公司领取的税前薪酬为9.33亿元,这一数字去年是9.09亿元,在前年只有5.64亿元,也就是说,高管总薪酬在2年间上涨幅度超过65%。
目前,联想共有27名董监高人员,包括9名董事:杨元庆、朱立南、赵令欢、WilliamOttoGrabe、WilliamTudorBrown、YangChih-YuanJerry、GordonRobertHalyburtonOrr、胡展云、杨澜;13名高级管理人员:首席执行官杨元庆、总裁及首席运营官GianfrancoCarloLanci、人力资源高级副总裁高岚、高级副总裁、联想创投集团总裁贺志强、高级副总裁及首席技术官YongRui、执行副总裁兼基础架构解决方案集团总裁KirkSkaugen、执行副总裁兼中国区总裁刘军、高级副总裁、首席战略官及首席市场官乔健、高级副总裁及首席法务官LauraG.Quatela、高级副总裁兼智能设备集团总裁LucaRossi、高级副总裁兼解决方案及服务集团总裁黄建恒、执行副总裁兼首席财务官WongWaiMing、高级副总裁兼国际销售组织总裁MatthewDavidZielinski;7名核心技术人员:高级副总裁及首席技术官YongRui、联想消费业务及先进创新中心高级副总裁贾朝晖、联想集团副总裁兼研究院技术战略与创新平台负责人王茜莺、消费电脑事业部副总裁欧阳峻、副总裁、PCSD首席技术官及首席产品安全官DarylCarvisCromer、副总裁、基础设施解决方案集团发展和质量首席技术官、首席战略官GregoryLynnHuff、MBG产品副总裁DanDery。
照此计算,27名高管人员领取税前薪酬9.33亿元,人均3455万元。他们拿到的薪酬占据公司税前利润的7.77%。这一数据相比去年高管拿走公司税前利润的12.85%的比例已经下降不少,这与联想的整体利润率提升有关。
从2021年联想最新财报来看,作为联想集团的CEO,杨元庆去年拿到的薪酬总包为2616万美元,约为1.68亿元人民币。其中,他的薪金为130万美元,酌情奖金为585.5万美元,长期激励奖励为1844.8万美元,退休金计划供款13.7万美元,其他福利42.5万美元。
实际上,拿到1.68亿元的杨元庆并非联想发放最高酬金的员工,甚至还有2人比他更高。财报披露,联想有一位董监高2021年酬金为3037万美元或更多,合人民币约为1.95亿元;另一位董监高2021年酬金为2870万美元或更多,合人民币1.84亿元。还有3位高管,其年薪也能达到800多万美元每年,至少在人民币5000万元以上。财报并未披露这几位高管的具体信息。
独董杨澜一年拿走200多万,比A股最高薪独董还多一倍
联想集团为独立董事每人提供的薪酬和股票奖励也十分不菲。比如2020年5月成为联想独立董事的前主持人杨澜,她获得的年度董事酬金为33万美元(约234万元人民币),包括现金10万美元及价值23万美元的股权权益。
杨澜是独董中得到酬金最少的,目前联想集团共有6名独董,其余5名独董的持股权益占比均在0.01%以上,最多的WilliamOttoGrabe拥388万股普通股和401万股奖励股份,其总价值(按照昨日收盘价格)在6951万港元,约为人民币5754万元。
联想财报显示,2021财年,8位独立非执行董事拿到的总薪酬为243万美元,约为1565万人民币,包括袍金和长期激励奖励,平均薪酬近200万元/年,2020年的数据也较为接近。
与之相比,在A股,根据各公司2019年报整理数据显示,独董薪酬排名第一的民生银行,平均年薪95万元,排名第二的分众传媒,平均年薪85万元,排名第三的万科A,平均年薪60万元。此前2017年的数据显示,上市公司当年支付独立董事的薪酬平均为22.6万元。
“商誉”资产价值300多亿元?联想提示存在风险
高资产负债率的另一端是联想的总资产问题,最饱受诟病的是,在总资产中,有611亿元是无形资产,其中“商誉”就超过300亿元。
根据招股书披露,联想集团截止2021财年,总资产合计2496.48亿元。联想集团认为,报告期各期末,公司资产总额分别为2019.27亿元、2276.31亿元和2496.48亿元,总体呈平稳上升趋势,报告期内公司资产构成较为均衡,与公司的实际经营需求相符。不过,外界却认为这一数字“水分”较大。
仅以2021年的最新数据来看,联想集团的流动资产为1533.44亿元,其中占比较高的是应收账款,占比57%;存货,占比27.34%;现金及等价物,占比13%。这其中,“存货跌价准备金额”的占比由2019年的11%降至如今的7%,但仍高于行业2%-4%的平均值。联想表示,主要系公司产品更新迭代速度较快,对于长账龄的过季产品及保修部件等存货,公司计提存货跌价准备比例较高所致。
在非流动资产中,联想集团的非流动资产主要为无形资产,在无形资产中,最主要部分为“商誉”,2019年-2021年联想集团商誉的账面值分别为332.79亿元、334.08亿元和318.54亿元。
具体来看,Motorola手机业务、IBMPC业务、SystemX服务器业务、NECPC业务占据了主要商誉份额,如仅Motorola手机等移动设备业务的商誉就价值95.28亿元。
对此,联想集团也认识到这一问题。其表示:报告期各期末,公司无形资产账面价值分别为560.54亿元、565.72亿元和552.32亿元,其中商誉的账面值分别为332.79亿元、334.08亿元和318.54亿元,金额较大,主要系公司过往收购产生。公司于每财年末均对商誉是否发生减值进行评估,尽管报告期内公司未对商誉计提减值,但不排除未来收购的资产因经营不善、宏观经济环境变化等原因导致包含商誉的相关现金流量之最低层次组合(或现金产生单位组合)账面值出现高于可收回值,产生商誉减值,从而降低公司的盈利水平的风险。
研发费用不足3%,而进半科创板公司研发强度高达12%
联想集团想冲击的科创板,对“科创”属性比较看重,上交所和证监会多次发布文件,对科创企业的指标进行细化,其中对研发能力非常看重。比如《科创属性评价指引(试行)》就规定,企业最近三年研发投入占营收的比例在5%以上或者最近3年研发投入累计在6000万元以上,并形成主营业务收入发明专利5项以上才符合要求。
而联想的研发比例过低被指不符合科创板规定。联想集团的招股书显示,2019年、2020年、2021年,联想集团研发投入分别为102.03亿元、115.17亿元以及120.38亿元,占各期收入的比例分别为2.98%、3.27%和2.92%。也就是说,联想集团的研发费用平均为3%。
这些费用主要用来支出职工薪酬以及折旧摊销费用,其中研发人员的薪酬占了近60%、折旧摊销费用占了14%。招股书将这一数据与惠普公司、小米集团、浪潮信息等公司进行横向对比,认为最近三年累计研发投入和研发费用绝对金额较高,与可比公司相比处于较高水平。
但是,此前科创板的统计数据显示,近半数科创板公司研发强度高达12%,且以每年2%的速度递增,一些公司的研发投入甚至高达40%。
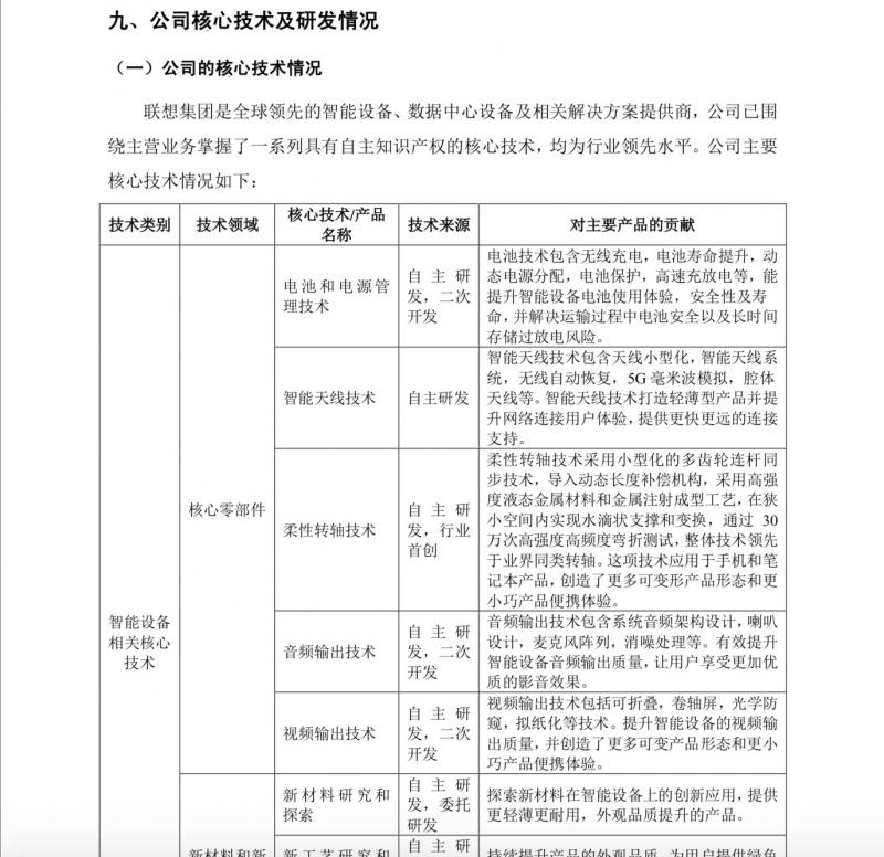
那么联想集团的研发成果主要是什么呢?据招股书,其核心技术包括智能设备的电池和单元管理技术、智能天线技术、音频输出技术、行业智能的语音识别技术、机器学习预测分析、工业物联网等31项技术。其中,二次开发的有4项、委托开发的有3项。
对于近年来联想获得的奖项,招股书中罗列了24项,其中包括“量子位”颁发的“中国人工智能领航企业TOP50”,而“量子位”只是一家自媒体账号。
中金今年第九次IPO保荐失败被质疑
本次联想IPO发行的保荐机构为中金公司。
据统计,中金公司今年以来共计有包括联想集团在内的九个科创板IPO保荐项目审核终止,申报企业包括吉利汽车、云知声、天广实生物、吉凯基因、天地环保等。
9月30日,联想集团打出“红筹CDR回A第一股”的旗号,在上交所递交招股书并被受理,但时隔7天的国庆长假,其申请就被撤回。
因此有业内人士质疑,部分指标未达到科创板要求、时隔一个工作日便撤回申请等操作太不专业,为何中金公司没有尽早做出专业尽职的判断?
目前,对于联想撤回科创板IPO申请的原因,尚未有公开回应。
责编:唐煜斯
来源:北京头条客户端

湖南日报新媒体



