记者丨李文晴
9月30日,湖南高速集团ETC客户服务中心网点在高速集团总部一楼正式开业运营。开业活动中,网点通过抖音同步直播、在线解答业务办理各项知识,收到热烈反响,前来咨询、办理ETC业务的客户络绎不绝。
此次开业的ETC客户服务中心网点位于湖南省高速公路集团公司总部一楼。该网点以“诚信为本、客户至上”为服务宗旨,旨在为ETC客户提供高标准、高质量服务,全面提升客户体验,打造ETC服务行业新标杆。
据了解,湖南省ETC发行、客户服务、拓展应用、系统建设与维护等相关业务目前由湖南高速集团旗下信息科技公司负责。截至目前,全省发行ETC用户累计超过750万,客车ETC使用率超70%,货车ETC使用率超60%。
为完善ETC发行及售后服务体系,信息科技公司已在全省建立25家ETC客服网点,可办理ETC发行、ETC安装激活、ETC异常设备处理及回收、客户信息查询及更改、投诉受理、ETC行业信息发布及咨询受理等业务,覆盖全省所有市州。
高速公路ETC电子不停车收费系统除用于收取高速公路通行费外,还可拓展应用到城市停车场、加油站等涉车场景使用,成为新的费用支付途径。目前,已在黄花机场、湘雅医院(附一、附三)等多家大型停车场和服务区加油站开通ETC“无感支付”服务,后续将在更多涉车场景拓展ETC应用,充分挖掘和开发ETC的便民作用,打造“智慧出行”新生态。此前报道:不上高速也能用ETC?没错,你的ETC在这些地方也能秒过!
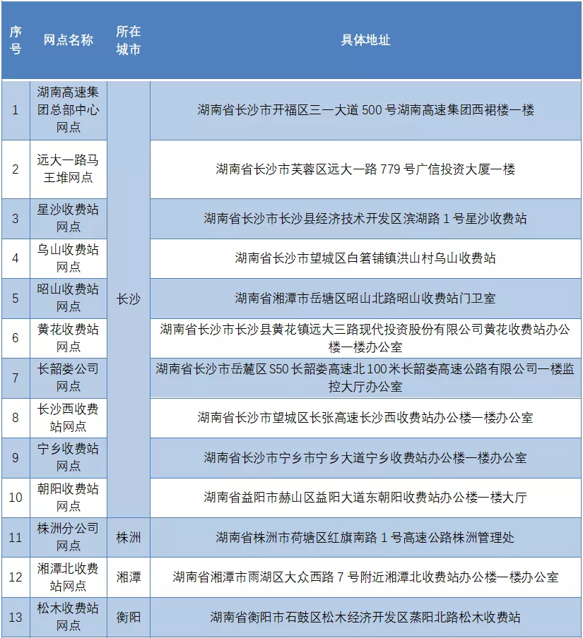
附:湖南高速ETC客服网点分布
可以办理的车辆类型:
客车(仅一二类)、货车(仅一二类)
ETC办理证件要求:
个人用户办理:有效身份证原件、机动车辆行驶证原件、办理银行的银行卡。
单位用户办理:单位统一社会信用代码证复印件(加盖公章)、单位委托函(加盖公章)、委托人有效身份证、机动车辆行驶证原件、办理银行的银行卡或单位账户。
湖南高速ETC客户服务渠道:
微信公众号:湖南高速公路ETC
微信小程序:湖南高速ETC
手机APP:湖南高速通
客服热线:0731-12328/0731-96528
责编:万枝典
来源:905交通广播

湖南日报新媒体



