湖南日报·新湖南客户端6月2日讯(记者 王为薇 通讯员 肖强)今天,长沙市公安局交警支队发布了高考期间城区道路交通状况进行研判分析。
今年长沙市共设高考考点39个,其中内六区考点17个,四区县市设考点22个。根据研判,预计今年高考期间城区全天活跃车日均126万辆左右,全天及早晚高峰活跃车均低于往常工作日。
预计高考期间,早高峰主要拥堵路段如下:
2021年高考长沙市内六区考点分布图
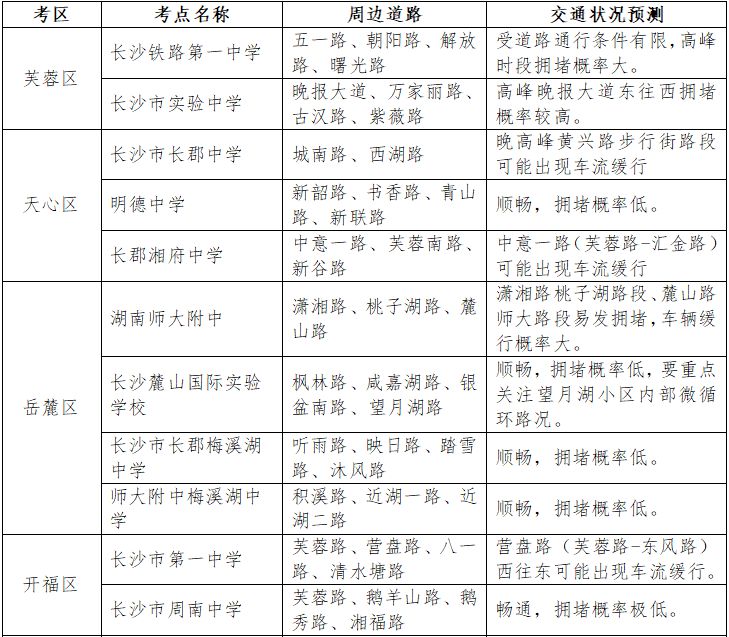
今年高考考点周边道路交通状况预测如下表所示:

考点周边交通管控措施如下:
1)长沙铁路第一中学
6月7日至9日每天的7:00—12:00,13:30—18:00,对东方大酒店西侧支路长铁一中路口至曙光路向韶村路口路段实行临时性交通管制,只允许机动车辆由东往西行驶,禁止机动车辆从曙光路向韶村路口由西往东行驶。在五一路曙光路口安排警力对地铁二号线袁家岭站的出口加强管控和交通疏导,并对五一路入长铁一中口至学校门口路段、长铁一中老校门前路段及进曙光路通道周边路段停车实施管控,占道停车影响通行的车辆予以拖移。
2)长沙市实验中学
视情况在高考时间段内对学校周边进行临时性交通管制。6月7、8、9日每天早上6:30时,对学校正门前古汉路、紫薇路、龙柏路停车进行管控,禁止任何车辆停靠。
3)长沙市长郡中学
6月7日至9日7:00-12:00,13:30-18:00,长郡中学周边道路实行临时性交通管制,分别在人民路黄兴中路后街口、劳动新村口,城南路长郡中学路口,长郡中学南门外小巷以东60米和长郡中学南门外小巷以西300米巷口设立卡车点,禁止除持高考通行证以外的车辆驶入;长郡中学南通道禁止一切车辆停放;前1小时至考后半小时,禁止与高考无关的车辆驶入城南路南门口至书院路口路段。
4)明德中学
6月7日至9日7:00-12:00,13:30-18:00,书香路青山路口至新韶路口路段实行临时性交通管制,考前1小时至考后半小时,禁止除高考通行证以外的车辆驶入;禁止车辆在明德中学门前通道内停放。新韶路新姚路口至书院路口路段允许送考车辆停放在南北两侧的道路上;书香路新韶路口以北路段允许送考车辆平行路沿停放在东西两侧的道路上。
5)湖南师大附中
高考期间,对麓山路桃子湖路口、潇湘大道桃子湖路口实行临时性交通管制,禁止与高考无关的机动车辆通行,接送考生车辆即停即走。
6)长沙麓山国际实验学校
高考期间,对潇湘大道望月湖路口实行临时性交通管制,禁止与高考无关的机动车辆进入。对望月湖小区道路按照已制定的微循环单向交通组织实施交通管理措施。
7)长沙市长郡梅溪湖中学
高考期间,对踏雪路的映日路口至沐风路口实行临时性交通管制,禁止与高考无关的机动车辆通行,接送考生车辆即停即走。
8)师大附中梅溪湖中学
高考期间,对积溪路的近湖一路路口至近湖二路路口实行临时性交通管制,禁止与高考无关的机动车辆通行,接送考生车辆即停即走。
9)长沙市第一中学
高考期间,在营盘路清水塘路口、清水塘路炮后街设置卡点,禁止所有与高考无关车辆进入清水塘路,接送考生车辆即停即走。
10)长沙市周南中学
高考期间,将在芙蓉路天鹅大道路口设置卡点,禁止所有与高考无关车辆进入天鹅大道;在天鹅大道鹅秀路口设置卡点,禁止车辆驶入周南中学校门路段。
11)雅礼中学
上下考时间警力在学校前疏导,警用摩托车劳动路不间断巡逻,劳动路韶山路口由民警执守管控。
12)长沙市南雅中学
上下考时间警力在学校前进行疏导,警用摩托车在香樟路沙湾路路口至京珠跨线桥不间断巡逻,沙湾路香樟路口由民警执守管控。
13)长沙市第二十一中学
上下考时间警力在学校前进行疏导,警用摩托车在韶山路赤黄路口至桔园立交桥不间断巡逻,韶山路新建路口、韶山路桔园桥北口、赤黄路雨花路口由民警执守管控。
14)长沙市雷锋学校
雷高路谷苑路口禁止大型货车和与高考无关的大型客车绕道通行;警用摩托车对雷锋中学周边道路进行不间断巡逻管控,确保主干道畅通。金洲大道雷高路口禁止考试期间一切无关车辆(送考车、公交车可通行)进入管制区(学校门口第一幅车道)。雷锋中学校门口警力疏导,指挥车辆即停即走。枫林三路的麓云路口、桐梓坡路的玉兰路口、岳麓大道麓谷大道路口摆放巡逻摩托车,处突保畅。
15)长郡湘府中学
6月7日至9日7:00-12:00,13:30-18:00,中意路新谷路至芙蓉路路段实行临时性交通管制,考前1小时至考后半小时,禁止除高考通行证以外的车辆驶入;禁止车辆在长郡湘府中学门前通道内停放;新谷路中意路至黄谷路路段允许送考车辆停放在南北两侧的道路上;果子园路段允许送考车辆平行路沿停放在东西两侧的道路上。
16)长沙市稻田中学
上下考时间警力在学校前进行疏导,警用摩托车在砂子塘路韶山路口至曙光路口不间断巡逻。曙光路口、韶山路口由民警执守管控。
17)长沙市财经学校(环保科技园职教城)
上下考时间警力在学校前进行疏导,警用摩托车在环保科技园周边不间断巡逻,黄谷路口、兴安路口由民警执守管控。
作者:王为薇
责编:唐亚新
来源:湖南日报·新湖南客户端

湖南日报新媒体
