高考体检的依据是教育部、卫生部和中国残疾人联合会印发的《普通高等学校招生体检工作指导意见》(教学〔2003〕3 号)、《教育部办公厅、卫生部办公厅关于普通高等学校招生学生入学身体检查取消乙肝项目检测有关问题的通知》(教学厅〔2010〕2 号),报考军事院校的考生体检执行中央军委政治工作部、中央军委后勤保障部、中央军委训练管理部颁发的《军队院校招收学员体格检查标准》(军后卫〔2016〕305号)。文件对高考体检标准和具体要求进行了说明,明确了录取受限专业,对不宜就读专业提出了指导性建议。招生高校在《普通高等学校招生体检工作指导意见》的基础上,可根据本校的办学条件和专业培养要求,提出对考生身体健康状况的补充要求。补充要求必须合理、合法,要有详细的说明和解释,并在招生章程中向社会公布。
下面,小编将普通高校招生体检工作的有关规定进行整理,供考生填报志愿时参考。考生还可通过查看高校招生章程,了解各高校不同专业对考生身体状况的特殊要求。
(1)考生患有下列疾病,学校可以不予录取
①严重心脏病(先天性心脏病经手术治愈,或房室间隔缺损分流量少,动脉导管未闭返流血量少,经二级以上医院专科检查确定无需手术者除外)、心肌病、高血压病。
②重症支气管扩张、哮喘、恶性肿瘤、慢性肾炎、尿毒症。
③严重的血液、内分泌及代谢系统疾病、风湿性疾病。
④重症或难治性癫痫或其他神经系统疾病;严重精神病未治愈、精神活性物质滥用和依赖。
⑤慢性肝炎病人并且肝功能不正常者(肝炎病原携带者但肝功能正常者除外)。
⑥结核病除下列情况外可以不予录取。a.原发型肺结核、浸润性肺结核已硬结稳定;结核型胸膜炎已治愈或治愈后遗有胸膜肥厚者;
b.一切肺外结核(肾结核、骨结核、腹膜结核等)血行性播散型肺结核治愈后一年以上未复发,经二级以上医院(或结核病防治所)专科检查无变化者;c.淋巴腺结核已临床治愈无症状者。
(2)考生患有下列疾病,学校有关专业可以不予录取
表1 有关疾病情况对应不予录取专业
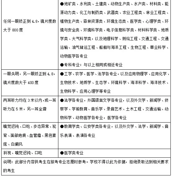
(3)考生患有下列疾病不宜就读的专业
表2 有关疾病情况对应不宜就读的专业
相关链接:
招考问答⑭丨如何从众多高校中筛选出比较适合自己填报的院校专业组?
招考问答⑦丨考生如何评估自身条件与竞争力?与选报专业相关的心理因素有哪些?
招考问答⑥丨学科和专业如何区分?如何准确把握一个专业的内涵?
招考问答③丨今年我省高考招生分哪几个录取批次?各批次志愿是怎样设置的?
招考问答②丨我省今年普通高校招生计划公布的渠道和时间是怎样的?
责编:王铭俊
来源:湖南考试招生

湖南日报新媒体

