近日
国家住房和城乡建设部
发布了关于开展2021年城市体检工作的通知
涉及直辖市、计划单列市、省会城市
以及部分设区城市
全国共有59座城市
被列入“城市体检样本城市名单”
湖南两地(长沙市、常德市)位列其中
一起来看看通知详情
关于开展2021城市体检工作的通知
总体目标
立足新发展阶段,坚持新发展理念,构建新发展格局,牢固树立以人民为中心的发展思想,统筹发展与安全,以推动城市高质量发展为主题,以绿色低碳发展为路径,建设宜居、绿色、韧性、智慧、人文城市,把城市体检作为统筹城市规划建设管理,推进实施城市更新行动,促进城市开发建设方式转型的重要抓手,建立发现问题、整改问题、巩固提升的联动工作机制,精准查找城市建设和发展中的短板与不足,及时采取有针对性措施加以解决,努力建设没有“城市病”的城市。
样本城市名单
城市体检主要内容
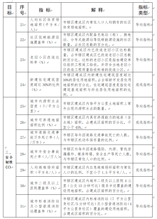
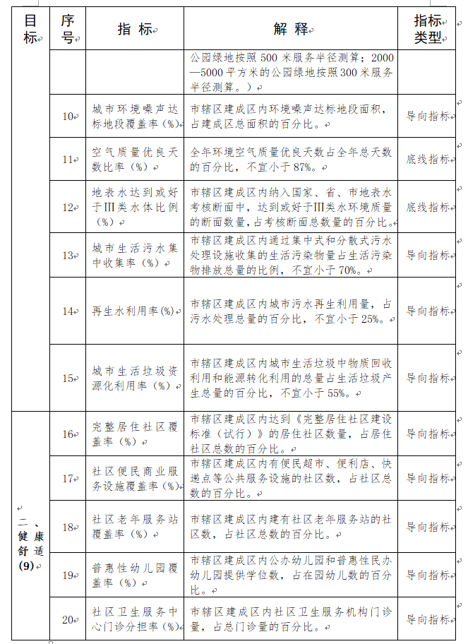
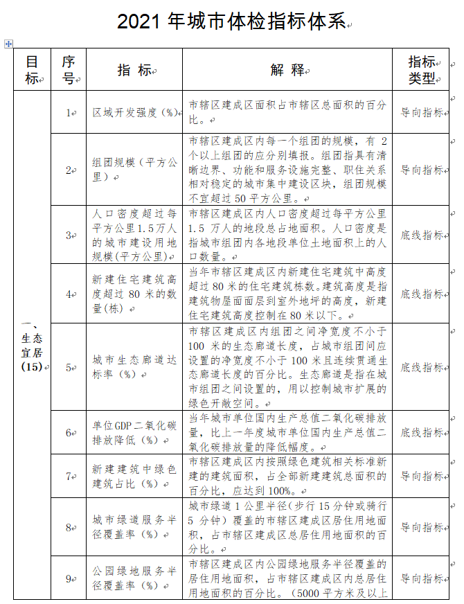
由生态宜居、健康舒适、安全韧性、交通便捷、风貌特色、整洁有序、多元包容、创新活力8个方面、65项指标构成城市体检指标体系。(如下图)
样本城市可结合实际,适当增加城市体检内容。
城市体检工作方式
围绕城市体检各项指标,采取城市自体检、第三方体检和社会满意度调查相结合的方式开展。
城市自体检。由样本城市人民政府组织开展,以官方统计数据为主要依据,对城市体检各项指标测算分析,查找城市人居环境质量及存在的问题,提出对策建议。
第三方体检。由住房和城乡建设部组织第三方机构开展,对城市体检各项指标测算分析,综合评价样本城市人居环境质量,查找存在的问题。
社会满意度调查。由住房和城乡建设部组织第三方机构开展,全面了解群众对城市人居环境质量的满意度,查找群众感受到的突出问题和短板。
城市体检工作步骤
城市体检工作包括数据采集、分析论证、问题诊断、形成体检报告等环节。
数据采集。以公开发布的统计数据为基础,结合现场采集数据和互联网大数据等,建立城市体检基础数据库。采用数据截止时点为2020年12月31日。
分析论证。针对城市体检各项指标,根据采集的各类数据,按照定性与定量、主观与客观相结合的原则分析论证,综合评价城市人居环境质量,查找城市建设发展存在的问题。
问题诊断。对于底线指标,不达标的列为严重城市问题。对于导向指标,根据指标测算结果与目标值的差异,确定城市问题的严重程度。
形成体检报告。城市自体检报告由样本城市组织编制,经省级住房和城乡建设主管部门汇总后,于2021年10月31日前报送住房和城乡建设部。
第三方体检报告由第三方机构编制,经评审验收后,于2021年10月31日前报送住房和城乡建设部,由住房和城乡建设部反馈省级住房和城乡建设主管部门和样本城市人民政府。
成果应用
城市体检结果反映样本城市的人居环境质量状况,也在一定程度上反映所在省(区)的人居环境质量状况。各地要根据查找出的城市问题提出有关对策建议和整改措施,作为编制“十四五”城市建设相关规划、城市建设年度计划和建设项目清单的重要依据,加强整改工作,确保城市体检成果落地见效。
各地要按照建立国家、省、市三级城市体检评估信息平台要求,充分利用现有城市规划建设管理信息化基础,加快建设省级和市级城市体检评估信息平台,与国家级城市体检评估信息平台做好对接,加强城市体检数据管理、综合评价和监测预警。
住房和城乡建设部将定期督促指导城市体检工作进展情况,及时总结推广好经验、好做法。组织第三方机构综合评价我国城市发展状况和水平,梳理当前存在的主要问题,发布年度城市体检报告。
看着很不错的样子
期待城市体检会让长沙变得更好
大家拭目以待吧~
责编:姚茜琼
来源:长沙晚报微信公众号

湖南日报新媒体

