湖南日报·新湖南客户端5月2日讯(通讯员 夏文辉 邓黎之 记者 聂沛)近日,南华大学经济管理与法学学院2017级辅导员欧雷写给2021届毕业生的一封信在朋友圈和空间被纷纷转发、评论,迅速在全网传播来开,央视新闻、中央广电总台中国之声等多家主流媒体转发报道,阅读量破亿,登上微博热搜榜第7名,引得众多网友共鸣。
△去年疫情期间,欧雷(左三)与南华大学其他辅导员一起为学生晒被子
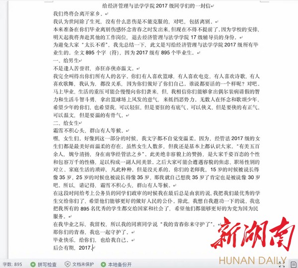
4月26日晚,因工作调动,欧雷提前发布自己写给毕业生的信,作为送达毕业生离校前的一份祝福。他说全文895个字,是因为2017级有895个毕业生。他写给男生“可以轻狂,但是要狂的有底气,可以侠义,但是要侠的有正气”;写给女生“大家可能会遭遇容貌焦虑、职场性别对立、家庭生活的琐碎,请记得,霜雪不积心头,群山有人等候”。
欧雷在辅导员岗位工作了4年,是南华大学“十佳优秀辅导员”。在岗位上,欧雷与学生同吃同住,是学生口中亲切的“雷雷”。他认为辅导员是鼓励大学生勇敢做梦、勇于做梦的职业,可以引导学生少走弯路,确立人生的目标,朝着更好的方向发展。对于登上热搜,欧雷很意外,看到网友的评论,他表示:“我很感动,我会再接再厉,继续做好本职工作,服务好学生。”
△欧雷(左三)与学生在一起
“看完这封信,十分感动。平日里叫老师并不多,我们总是亲切的叫欧总或者是雷哥。其实雷哥年纪与我们差距并不大,他陪伴我们走过大学4年,我们895人也陪雷哥走过了他4年宝贵的青春。对雷哥更多的是感谢,4年的接触里从他身上学习到了很多优秀的品质,学习到了热情、真挚、责任和无私。”经济管理与法学学院17级电子商务专业的张迪森说。
△信件全文
“‘在平凡中成就伟大,在伟大中坚守平凡’这是我能够想到描述他的一句话了。他是平凡的,因为他在我心中像无数的学长、辅导员一样,默默奉献在最基层、最一线,用心守护着他的‘弟弟妹妹’们;他也是伟大的,工作上的春风化雨,从班助到辅导员,基本上无一差评。”已毕业一年的经济管理与法学学院电子商务专业的林为诚说。
责编:聂沛
来源:湖南日报·新湖南客户端

湖南日报新媒体
