湖南日报·新湖南客户端6月16日讯(记者 聂沛)近日,衡阳市城区小学招生划片范围相继“出炉”,你家小孩可以读哪个小学,快来瞧一瞧。
2020年衡阳市城区公办小学招生服务区划分
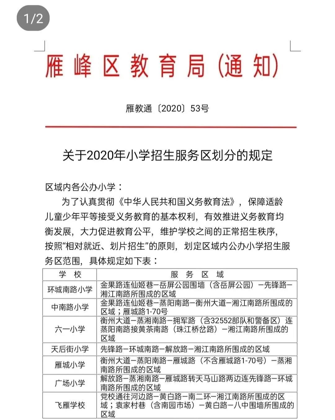
雁峰区
石鼓区
人民路小学:解放路以北、蒸阳北路以东、司前街以南、中山北路转胜利路(柴埠门)接湘江北路以西围成的区域和环城北路以东、朝阳巷以南、蒸阳北路以西、常胜中路以北所围成的区域(除常胜中路以北4号、6号、8号、10号楼房外)。
都司街小学:蒸湘北路以东、常胜中路以南、蒸阳北路以西、解放路以北所围成的区域和常胜中路以北4号、6号、8号、10号楼房。人民路朝阳小学:北二环(石鼓路)以北、蒸湘北路延伸路以西、衡邵高速以南、南岳高速以东所围成的区域及未在此区域内的朝阳村其他组;青石村的肖老屋组、肖前塘组、下乐塘组、王高岭组、龙王皂组、肖家祠组、陈家垅组、团结组、长塘冲组、新根塘组、净主塘组、朱家塘组、青石桥组、新塘湾组。都司街华耀小学:杨岭安置小区;杨岭村;前进村的毛家冲组、三板桥组、猫形山组三个村民组;华耀城商铺、碧桂园·十里江湾、气象局家属房、奥园铂誉府。
五家巷小学:中山北路以东、草桥以南、湘江北路以西、胜利路以北所围成的区域。
荷池路小学:蒸阳北路接古汉大道以东、明翰路以南接中山北路以西、司前街以北所围成的区域。
下横街小学:蒸湘北路以东、明翰路以南、古汉大道接蒸阳北路以西、朝阳巷接环城北路转常胜西路以北所围成的区域。
演武坪小学:蒸湘北路以东、蒸水河以南、中山北路到草桥以西、明翰路以北所围成的区域。
草后街小学:五一路以东、电厂(含电厂)以南、湘江河以西、草桥以北所围成的区域。
建设新村小学:雁栖桥以东、蒸水河以北、逸夫中学以南接五一路以西;五一路63号、65号、67号(6、10、11、19、21、28、37、40、41栋);建设路2号(1、2、3、4、5栋),3号(1、2、3栋);长江花园1—3栋;逸夫中学家属房1、2栋,衡南县水利局家属房;五一大市场内住户;团结村一、二组(未搬迁的原住户);湖景水岸电梯房。
五一路小学:团结村以东,五里牌以南(含五里牌单双号)、五一路以西(69号至107号)、建设路以北(除长江花园小区、五一路63号、65号、67号部分栋数),建设大队1至7组,望城路单双号、衡长街(非衡长路)单双号;五一路67号招生栋数:7、8、9栋、18栋、22—27栋、29—36栋、38、39栋。
同兴路小学:电厂(五一路32号)以北至衡化安置房、北城明珠(五一路111号)至同兴路(同心路)所围成的区域。
合江小学:五一村、友爱村、江霞村、天雁厂区所在区域。
进步小学:蒸水北堤以北、蒸湘北路以西、华源支路以南、蔡伦大道以东所围成的区域以及团结村4组、5组,进步村3—8组。
团结小学:华源支路以北、蔡伦大道以东、北二环(石鼓路)以南转原107国道接蒸阳北路以西所围成的区域;桔子山安置小区、雁栖湖耀江花园、进步村1—2组。
前进小学:前进村唐家皂组、曾大屋组、折龙塘组、周家冲组、胡陂塘组、段家湾组、新塘垅组、马斯塘组、晏家湾组、樟木塘组、老子塘组、桐花冲组、荷叶塘组。
明德小学:和平村塘高头组、阳竹院组、阳大屋组、草木塘组、水口山组、刘其湾组、羊角冲组、梁家湾组、梁新屋二队、边子塘组、吴公塘组。
云旭山联校(云山校区):和平村董家咀组、杉木坪组、菜家冲组、董细老屋组、董老屋组、梁新屋组、梁老屋组、上增坪组、下增坪组、唐家祠组、唐松山组、古稀桥组、腊子塘组、冷水塘组、海坡塘组、羊乃桥组、旦子桥组。
云旭山联校(旭东校区):旭东村杨新屋组、麻元组、刘家湾组、老丫塘组、上塘组、下塘组、炎徳楼组、余民冲组、王泥牌组、小洪塘组、六子托组、姚塘组、肖老屋组、元家湾组、包家嘴组、万家垅组、新冲组、前冲组、聂家坳组、立介塘组。
云旭山联校(莲花校区):利民村唐老屋组、银杯塘组、黄家祠组、官达岭组、朱砂塘组、使余塘组、小范垅组、罗家桥组、扒泥塘组、下马塘组、大范垅组、钟新屋组、下老屋组、谭家冲组、松柏塘组、年王塘组、清水塘组、朱松山组、高老屋组、刘家排组、莲花塘组。
三星小学:角山村王泥塘组、寺门前组、肖大屋组、杨老湾组、任老屋组、梁新屋组、雷公塘组、交禾冲组、王世塘组、增家冲组、台冲组、鲤鱼塘组、颜家塘组、夏坳组、贺母塘组、胡湾组、杨泗井组;三星村祖头山组、毛元组、旦家湾组、三字墙组、高岭组、下岭组、何湾组、正湾组、何新屋组、何大老屋组、何细老屋组、井头湾组、八槽门组、上塘组、下塘组、山塘组、马头山组;居民组。
松梅小学:北二环以北,蒸湘北路延伸路以东,衡邵高速以南,107国道以西围成的区域;鑫源安置小区;鑫源社区的堰塘组、红冲组、李家湾组、八斗丘组、花叶塘组、三角塘组、朱大屋组、七里井组、罗老湾组、马史塘组、松梅村的罗老屋组、红星组、十方塘组、星子岭组、向阳组、朱家湾组。
金源小学:金源安置小区;金源社区;新竹社区;新安社区;金兰社区;三里社区;鑫源社区的上游组原住民、松梅村的朱堰头组、东风组、麻雀塘组、吕老屋组、宋家湾组、香炉坵组、抄子塘组、杉木塘组、胜利组、黄家垅组、新建组、朱瓦屋组、西牛嘴组、周坳组、刘家湾组、金星组、林场组、建新组、先峰组。
灵官庙小学:灵官庙村;松木村的王冲组、洪塘组、湾塘组、庙山岭组、祠堂组;原建新村的大花塘组、燕子冲组。
珠晖区
划片暂无
蒸湘区
高新区
大图详情可点链接击查看
注意事项:
1.蒸湘区平湖社区范围内的沐林美郡、新华名筑、锦绣湘城等楼盘不属于高新区服务范围。
2.西外环日鑫建材市场对面仅限长胜管理处安置居民子弟入读衡州小学,其他居民不属于高新区公立小学服务范围。
3.如范围内报名人数超过学校招生计划,则由高新区教文体局统一进行调剂,确保符合入学条件的适龄儿童在高新区内小学就读。
4.蒸德家园不属于高新区服务范围。
上述划定的服务区是相对稳定的划分,在实际招生工作中,根据招生计划和生源状况可能作一些微调,具体以预分名册和调节通知为准。
责编:聂沛
来源:湖南日报·新湖南客户端

湖南日报新媒体



