请查收!雨花区、岳麓区、天心区校外培训机构的白名单来啦!
新湖南 • 教育资讯
2020-06-09 11:23:31
首页头条收录
正规校外培训机构哪里寻?
小编来帮您!
今天,小编帮您收集了长沙市雨花区、岳麓区、天心区校外培训机构的白名单,小编建议您通过正规的途径选择合法的学校哦!
雨花区
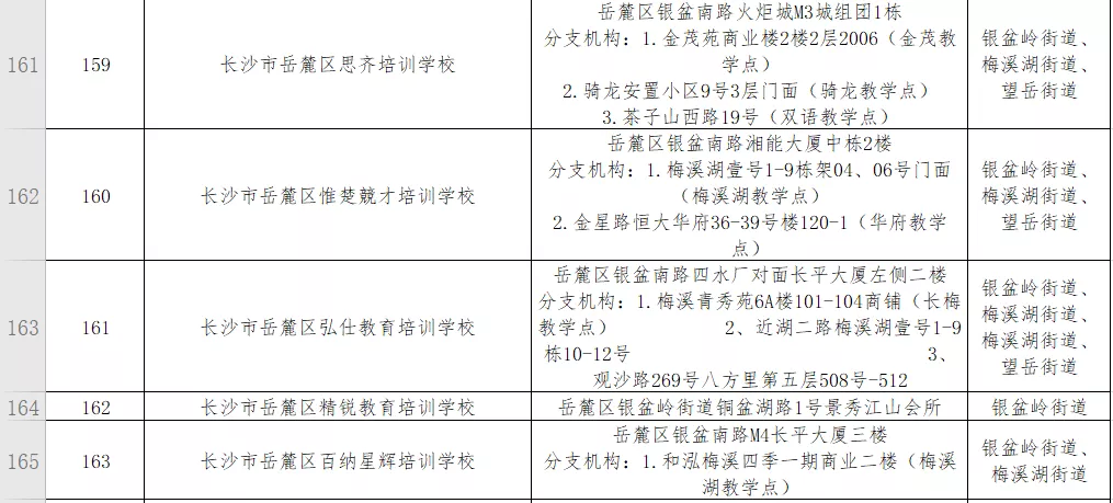
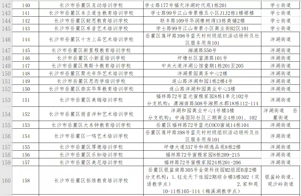
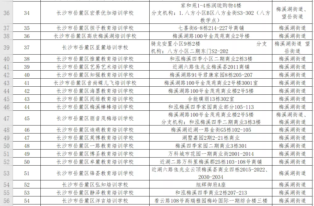
岳麓区
天心区
天心区合法校外培训机构基本信息公示 (统计截至2020年5月30日)
教育培训机构五花八门,
家长在为孩子挑选培训学校时
千万要擦亮眼睛,
选择合法、正规的培训学校
责编:徐凯琦
来源:政法频道

湖南日报新媒体
