快看!明年高考网上报名信息如何采集
新湖南 • 都市帮手
2019-10-22 15:33:08
首页头条收录
三湘都市报·新湖南客户端10月22日讯(记者 黄京)10月28日-11月8日,是我省明年高考报名的时间。今日,湖南省教育考试院公布《湖南省2020年普通高等学校招生网上报名信息采集工作实施方案》。根据《方案》,考生到报名点提交报名材料、缴纳普通高考报名考试费后,报名点对考生进行资格审查等工作,并将登录卡发放给相关考生。考生本人登录采集报名信息的网站,凭登录卡上的报名顺序号和密码,进入网上采集系统,按照有关要求输入本人的基本信息(身份证上的信息除外)。高考报名期间,考生可随时登录系统修改本人的信息,逾期不能再做修改。选择参加艺术、体育类专业全省统一考试(以下简称专业统考)的考生还须在规定的时间内上网填报好本人报考的专业考试类别、报考主辅项、考试期间联系电话等信息,并通过网上缴纳专业统考考试费,未在规定时间内完成专业统考网上缴费的,不能参加艺术、体育类专业全省统一考试。上网地点由报名点统一安排或考生自行选定。报名点及招考机构工作人员可即时上网查看报名进度等情况。
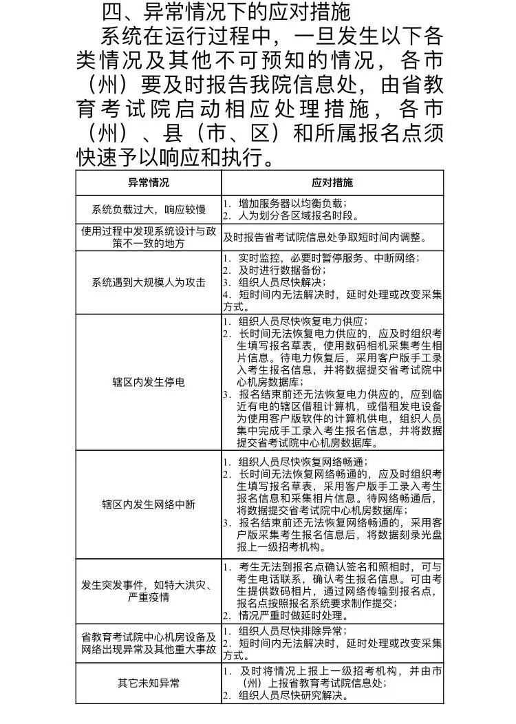
一起来看看具体实施方案吧。





作者:记者 黄京
责编:陈香云
来源:三湘都市报

湖南日报新媒体

