弗洛伊德曾经说过:某种无意识才是最真实的世界本源。真正的无意识,是自己在混沌状态中最真实的表达,其投射到建筑师身上便是:真正的建筑行为具有某种自治性。
“图形、图像、图式”
图式是存在于记忆中的认知结构或知识结构,做设计我们少不了会研究图形、图象、图式这三者的关系。下图中,最左边的是五个点,它是一个很直白的“图形”,人脑可以直接反应出来;当人们将这5个点转化为摹写性的图像时,它就成为了“图象”。
而促使从“图形”到“图象”转化的这个思维过程就是由“图式”来主导的,它涉及到人们认知社会的深层结构。因为5个点的数量不多,我们可以在大脑中直接形成具象的5个点的视觉印象,但是如果眼前有更多的点,例如1000个点时,我们就只能利用一种图式——“抽象的数理思维”来形成概念了。
△图形、图像、图式
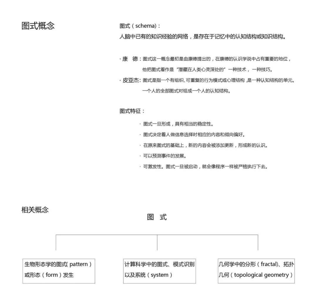
图式,指的是人脑中已有的知识经验的网络,是存在于记忆中的认知结构或知识结构。在西方理性谱系中,提出图式这一概念的康德,将图式看作是一种“潜藏在人类心灵深处的技巧”。
而认知心理学的代表人物让·皮亚杰认为,图式是指一个有组织、可重复的行为模式或心理结构,是一种认知结构的单元,一个人的全部图式将组成一个人的认知结构。在当代科学中,与图式相关的概念有许多,比如计算机科学中的系统(system),或者是几何学中的分形(fractal)等。
△图式概念
“投射”
图式语言,是设计思维中存在的某种深层结构的东西,它们是如何反映在历史建筑和当代建筑之中的呢?
在建筑史上,许多建筑在建造时都是相对独立的,但后来的研究者发现它们有着共同的几何形式:最早的曼陀罗图式原型,由近代瑞士心理学家荣格发提出,强调其以中心点、十字、圆形、方形等几何形式相互结合,并共享一中心的抽象完形,而其通过“投射”过程,在不同的历史建筑中得到再现。
△通过一种再现媒介对一个被再现的对象产生一个再现的行为
“投射”原本是一个心理学术语,它指的是认知个体把自身的价值观和内心情感暗射到客观存在的对象上的一种心理学现象。瑞士精神科医生、精神病学家罗夏在其著名的“罗夏墨迹”实验中表明,不同的实验者面对此图像会产生不同的联想。
比如下图的图案中,性格浪漫的人看到的是一个天使,但有的人看到的是一个长着翅膀的魔鬼,也有人看到了一只煽动翅膀的蝴蝶。这个很有意思的实验证明了一点:即便是简单的投射行为,一个人的自我认知与其心理图式是不一样的。
△“罗夏墨迹”实验
柯布的“图式语言”
在建筑学的范畴内,柯布是大家很熟悉的建筑师。我们尝试着从他的作品出发,解读他的图式语言。在柯布早期的作品加歇别墅中,如果我们只是从现代主义的教育角度出发来看,那它代表的仅仅是水平长条窗、架空开放的地面、屋顶花园等要素。
柯布提出的新建筑五点:底层架空、自由立面、水平长条窗、开放平面、屋顶花园。
△新建筑五点的代表作品:萨伏伊别墅
但加歇别墅在深层结构上对应的是什么呢?
△柯布早期设计的加歇别墅
柯布在1920年代的一幅画中,将许多东西挤压并置在了一起。我们如果把画中内容的结构打开,利用柯林·罗的透明性解读这幅画的图式语言,可以看出图中被拉开的各种层次。
事实上,柯布的画作里有着自己的某种建筑原型,正如画家在创作时,实际上描绘的是自己心里的图式,而不是简单的摹写。依照这个逻辑,我们可以将加歇别墅拆解成为不同的结构层次。
△柯布绘画与建筑的投射关系
正如弗洛伊德曾经说过:某种无意识才是最真实的世界本源。真正的无意识,是自己在混沌状态中最真实的表达,其投射到建筑师身上便是:真正的建筑行为具有某种自治性。
责编:王铭俊
来源:行走中的建筑学

湖南日报新媒体



