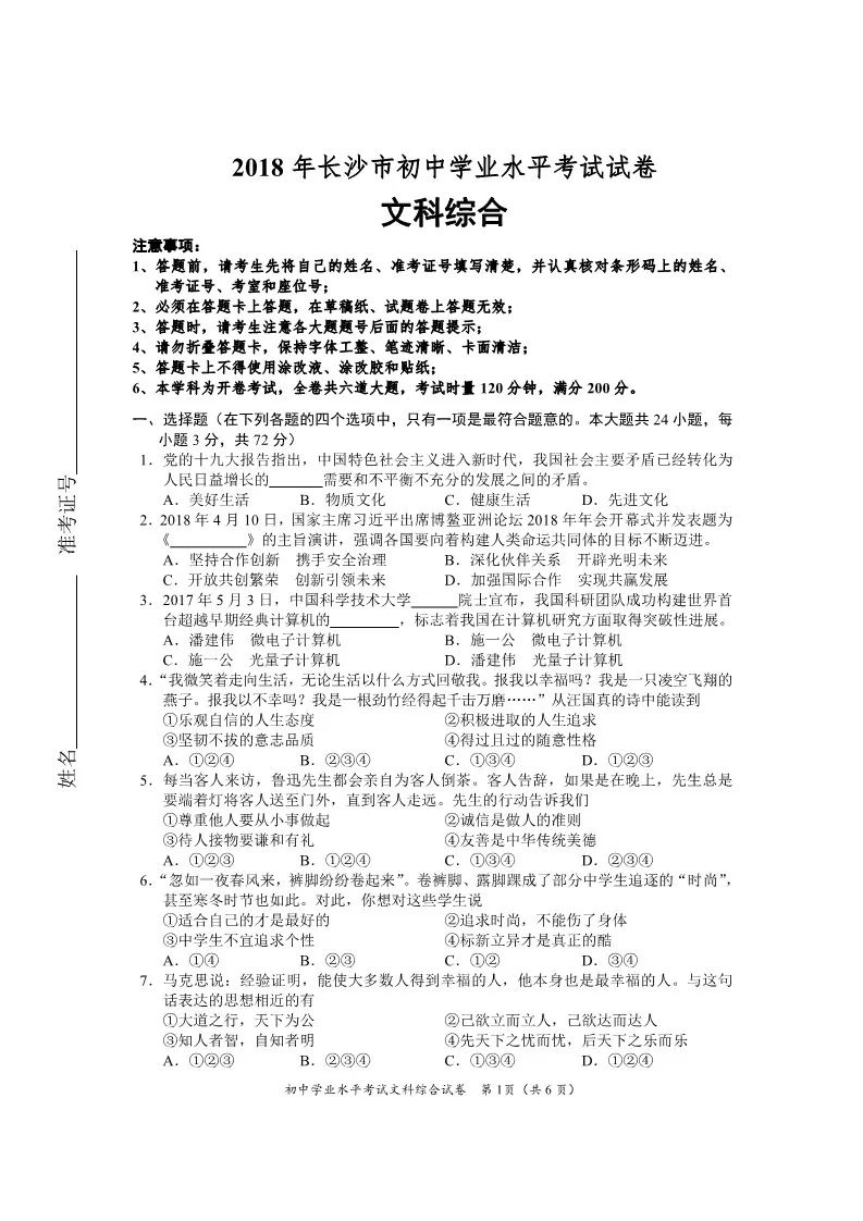
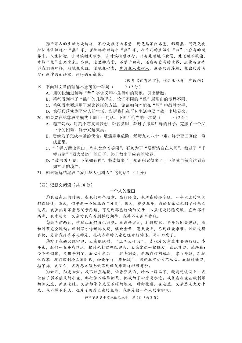
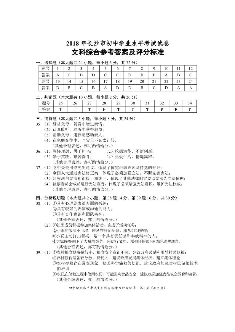
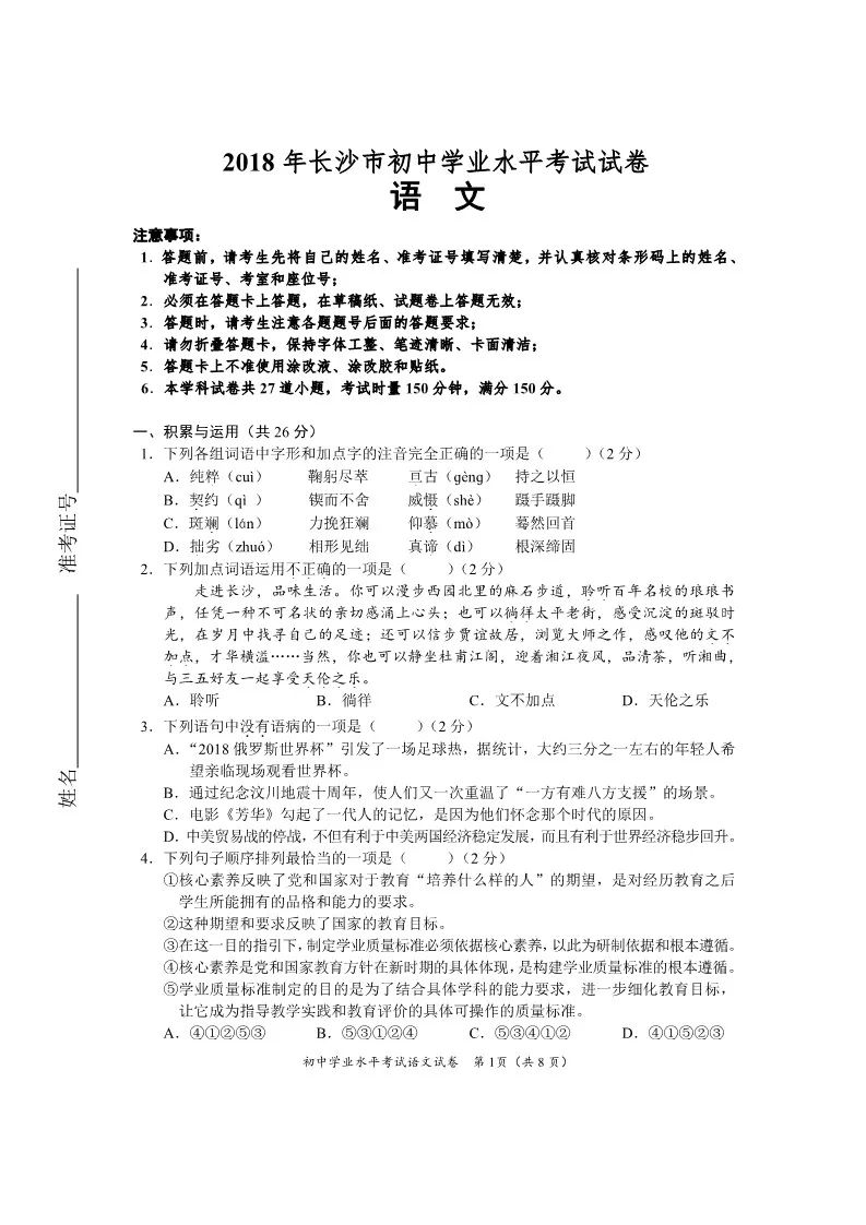
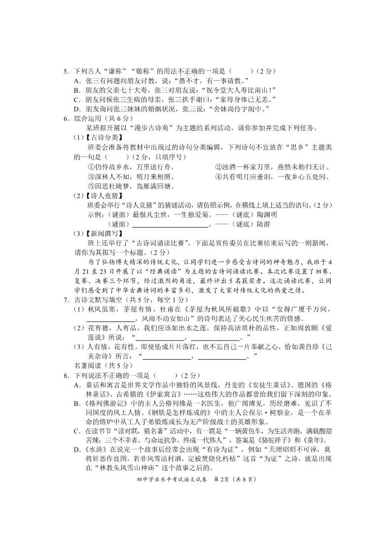
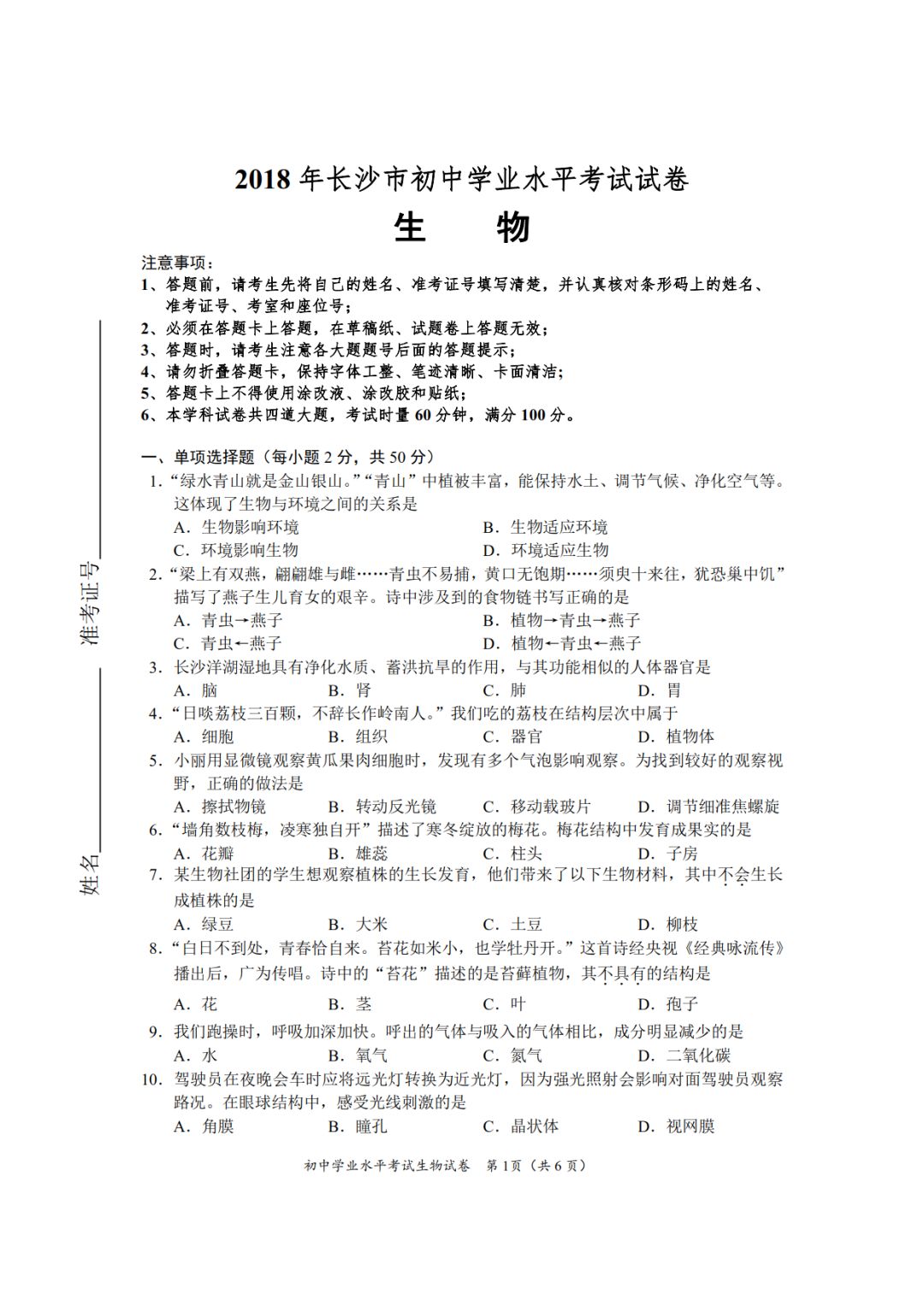
权威发布 | 2018长沙中考试卷答案(完整版)
新湖南 • 招考信息
2018-06-21 16:14:46
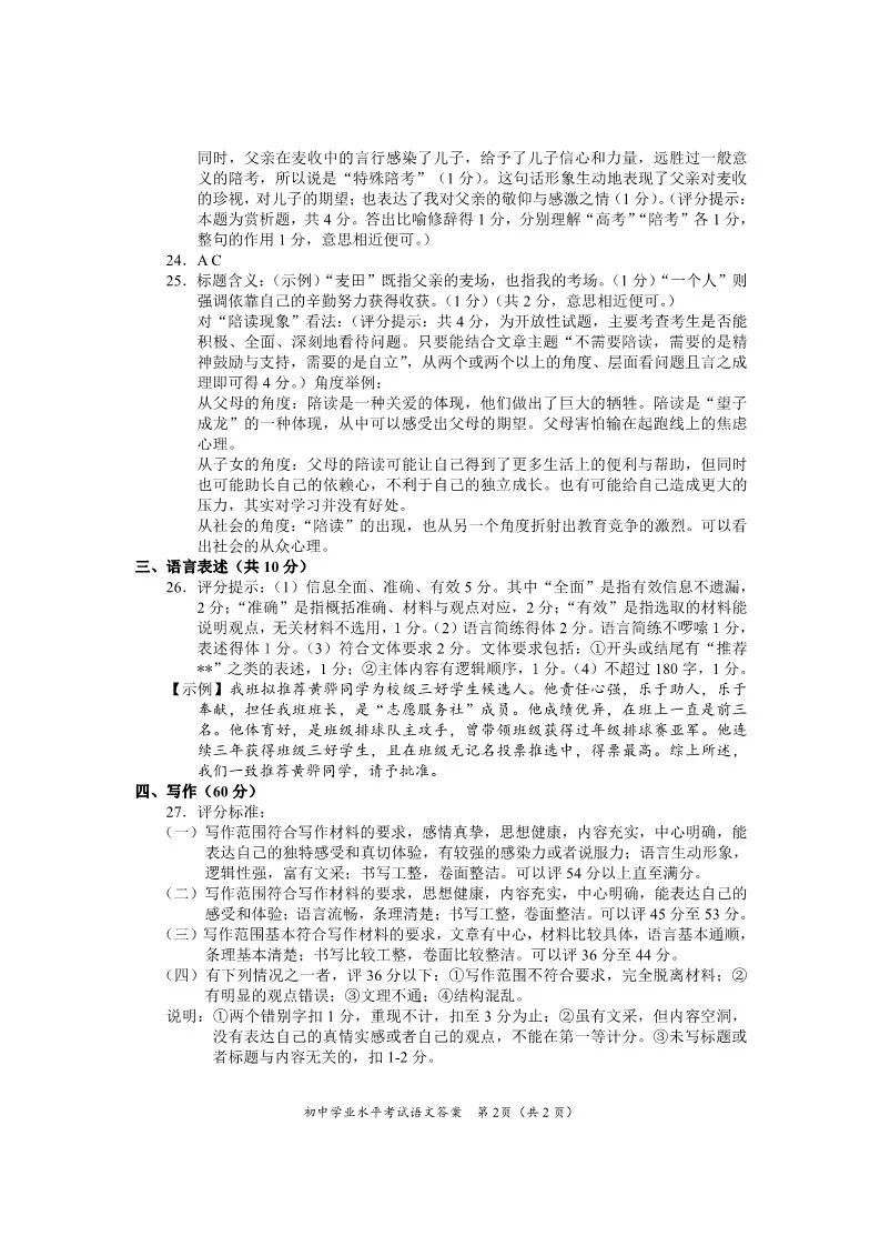
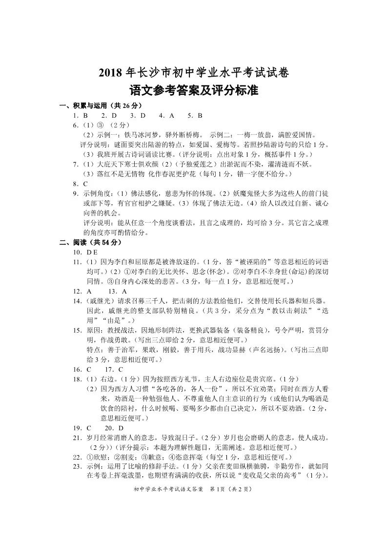
参考答案
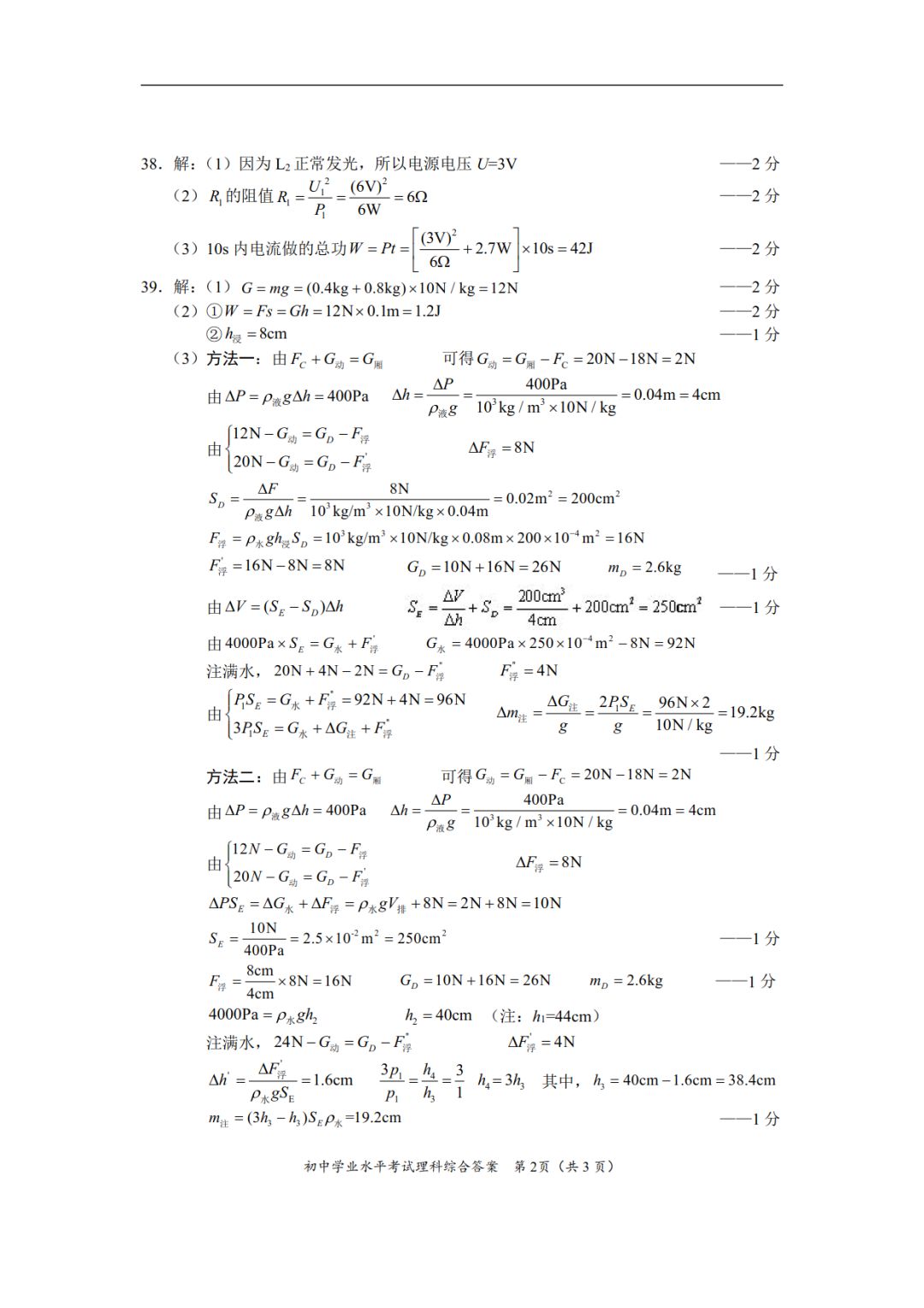
参考答案
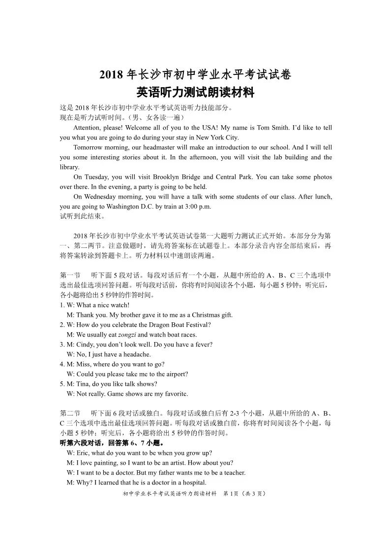
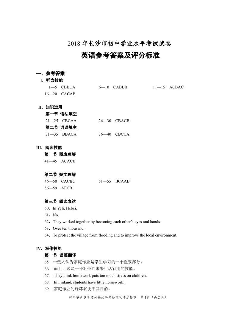
英语听力
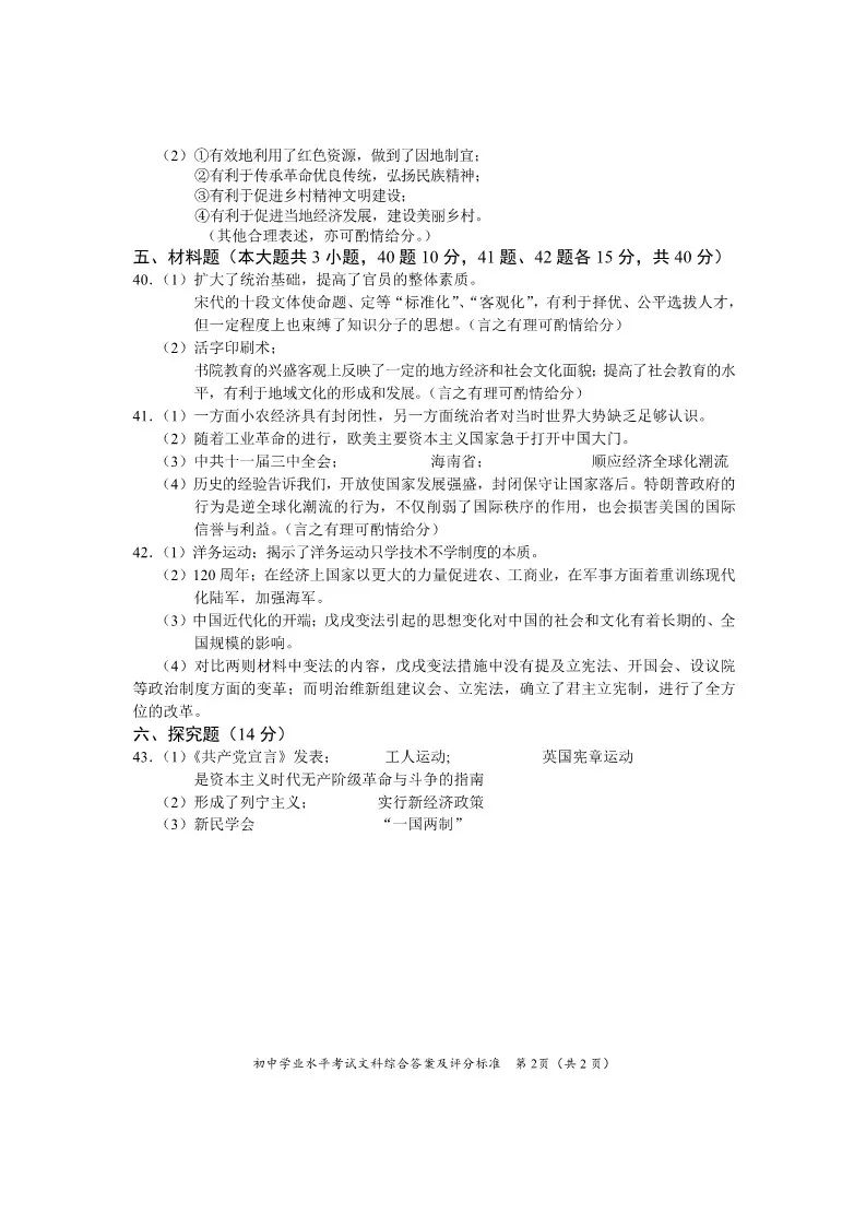
参考答案
参考答案
参考答案
参考答案
参考答案
责编:王铭俊
来源:红网

湖南日报新媒体



