住宅地价提升10%-14.5%!长沙市公布新一轮市区基准地价
新湖南客户端.基层动态
2021-11-29 12:13:14

经省自然资源厅批复和长沙市人民政府同意,长沙市市区城镇基准地价更新成果正式公布实施。此轮更新,市区城镇基准地价的覆盖范围、地价内涵、土地级别和地价水平均有新变化。

基准地价内涵由“五通一平”调整为“六通一平”

本轮更新成果覆盖总面积为1286.68平方公里,包括岳麓区、天心区、雨花区、芙蓉区、开福区所辖行政区范围,将原独立定级的坪塘、雨敞坪、莲花、暮云跳马片区整合到主城区,另望城区雷锋镇、廖家坪街道因划归高新区托管也纳入更新范围。此外,基准地价内涵由原来的“五通一平(供水、排水、通路、通电、通讯、土地平整)”调整为“六通一平(供水、排水、通路、通电、通讯、通气、土地平整)”。

具体有哪些调整?

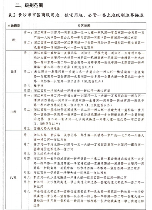
根据长沙市市区城镇基准地价更新成果一览表显示,本次更新成果按商服、住宅、工矿仓储、公共管理与公共服务用地四种用途类型定级,商服、住宅、公共管理与公共服务一类共划定8个级别,工矿仓储、公共管理与公共服务二类共划定7个级别。

各级各类用地的基准地价与平均容积率、法定最高使用年限和“六通一平”等建设开发成本相关。其中,I级商服用地,容积率为3,使用年期40年,基准地价为13000元/平方米;VI-3级商服用地,容积率为1.0,使用年限40年,基准地价为1050元/平方米;根据片区范围、容积率和使用年期,Ⅱ级至Ⅵ-2级商服用地的基准地价介于13000元/平方米至1050元/平方米之间。I级住宅用地,容积率为2.8,使用年限70年,基准地价为9900元/平方米;VI-3级住宅用地,容积率为1.0,使用年限70年,基准地价为970元/平方米;根据片区范围、容积率和使用年期,Ⅱ级至Ⅵ-2级住宅用地的基准地价介于9900元/平方米至970元/平方米之间。工矿仓储和公共管理与公共服务用地基准地价也相应有小幅提高。

从价格上涨幅度来看

本轮更新成果的估价期日为2021年5月1日。长沙市上一轮市区城镇基准地价更新估价期日是2016年5月1日(其中公共管理与公共服务用地估价期日为2019年5月1日),基于近五年土地市场的合理变化,本轮成果各级别基准地价较上一轮价格有适当增加,地价水平整体保持正常稳定增长。

与2018年相比,本轮更新价格上浮几百到1000元不等。商服用地基准地价增长幅度为7.14%-9.27%,住宅用地增长幅度为10%-14.5%。其中,Ⅰ级商服用地基准地价同比增长7.44%,Ⅰ级住宅用地基准地价同比增长10%。

2018年长沙市基准地价

2021年长沙市基准地价

与中部其他城市相比,根据中国地价监测网站的最新数据显示,2018年武汉市Ⅰ级商业用地区片地价为9160~11132元/平方米,2019年郑州市Ⅰ级商服用地A类基准地价为9160~11132元/平方米,2020年合肥市Ⅰ级商服用地基准地价为11400元/平方米,2020年南昌市Ⅰ级商务金融用地基准地价为11105元/平方米。

2018年武汉市基准地价
2020年合肥市基准地价

从土地级别的划分情况来看

本轮更新中,长沙老城区和滨江新城,均为第一档地块。梅溪湖、洋湖则一部分划入二级、一部分划入三级。

基准地价的显著特点就是反映城市内不同区域土地收益的平均水平,并将一定期限土地使用价值以货币形式反映出来,从而为土地使用权的合理出让、出租、转让或作价出资以及政府管理和调控地价提供指导依据。

为什么要进行市区城镇基准地价更新?

基准地价,即土地初始价,是完成拆迁、平整等一级开发后政府确定的土地区域平均价格。2015年,原国土部办公厅发出通知,要求要求各地市县国土部门要每三年全面更新一次基准地价,而且在国有建设用地使用权出让前,市县国土主管部门要组织对拟出让宗地的地价进行评估,出具土地估价报告。

开展基准地价更新目的在于建立科学合理的基准地价体系,科学管理和合理利用土地,提高土地使用效率。合理调控土地市场,促进正常交易,为长沙市土地招标拍卖挂牌出让、土地储备、土地利用规划、土地供应计划、土地税费征收等提供依据,也为长沙市实行基准地价公示制度和基准地价平衡与更新制度奠定基础,为全面建设以“三高四新”为引领的现代化新长沙提供保障。


[责编:郭芝桃]

[来源:湖南自然资源微信公众号]

精彩推荐