【核心推荐】
● 在生命的各个阶段都应做好健康膳食规划。
● 认识食物,选择新鲜的、营养素密度高的食物。
● 学会阅读食品标签,合理选择预包装食品。
● 学习烹饪、传承传统饮食,享受食物天然美味。
● 在外就餐,不忘适量与平衡。
认识食物和会挑选食物是健康生活的第一步。了解各种食物营养特点,学会看懂营养标签,比较和选择食物,学习传统烹调技能,做到按需备餐、营养配餐,维护健康生活。生命的各个阶段都应该重视膳食计划,把食物多样、能量平衡放在首位,统筹好食物选购,设计好菜肴,合理分配三餐和零食茶点。
膳食宝塔的结构图及食品标示量,满足了能量在1600~2400kcal/d的成年人的能量和营养素需要,见表1。
表1 平衡膳食宝塔的各类食物量


【实践应用】
(一)如何选购物美价廉的食物
1. 认识食物营养特点
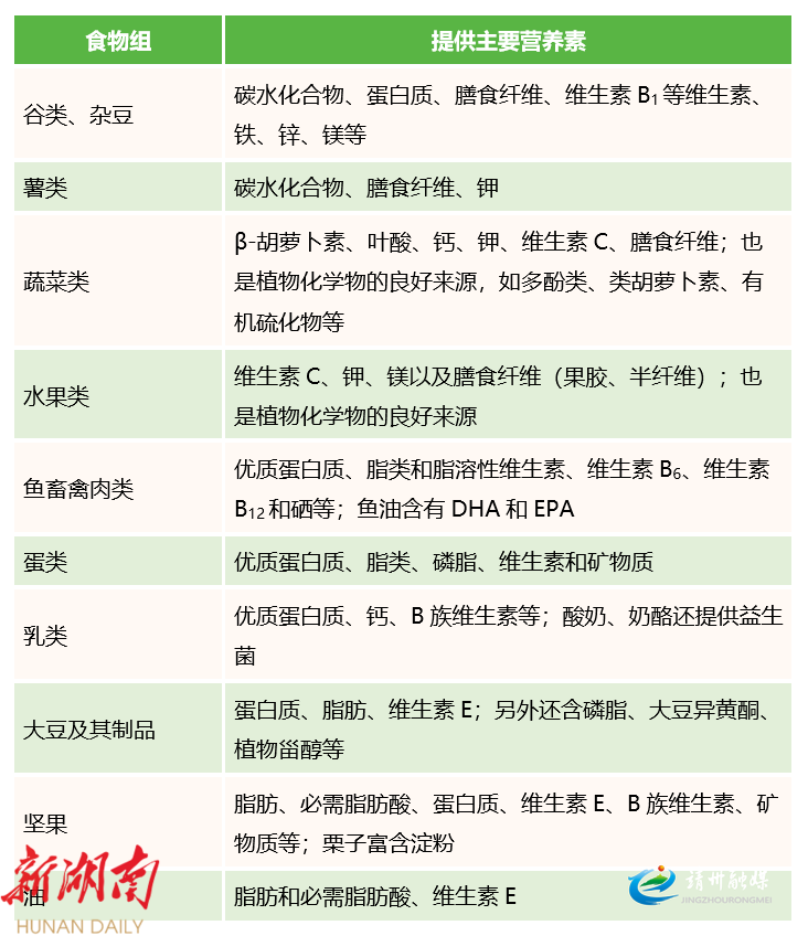
不同的食物营养特点有所不同(表2),了解食物主要营养特点,按类选择食物是合理膳食的第一步。
表2 各类食物提供的主要营养素


2. 了解食物营养素密度
人们对各种营养素的需求应首先考虑从天然食物中获取。营养素密度通常指食物中某种营养素含量与其能量的比值。营养素密度高的食物指多种维生素、矿质物(钠除外)、膳食纤维以及植物化学物质或必需脂肪酸含量较高的食物,但同时也应含有相对较少的脂肪、糖和能量。少选空能量的食物。
贴士:
“空白能量”食物提供较高能量,蛋白质、维生素、矿物质含量很低。一般应注意控制这类食物的摄入,如糖果、油炸面筋等。
3. 利用当季、当地食物资源
不同区域的食物资源和膳食模式具有一定差异。因地制宜地选取当地、当季食物资源。一方面食物在自然成熟期可以最大限度保留营养,新鲜且口味更好;另一方面有利于节约动能和保护环境。
(二)选购食品看食品营养标签
1. 看配料表
配料(表)是了解食品的主要原料、鉴别食品组成的最重要途径。按照“用料量递减”原则,配料(表)按配料用量高低依序列出食品原料、辅料、食品添加剂等。
2. 看营养成分表
营养成分表说明每100g(或每100ml)食品提供的能量以及蛋白质、脂肪、饱和脂肪、碳水化合物、糖、钠等营养成分的含量值,及其占营养素参考值的百分比。
3. 利用营养声称选购食品
如高钙、低脂、无糖等;或者与同类食品相比增加了膳食纤维,或减少了盐用量等。
(三)如何设计一日三餐
1. 了解和确定膳食能量摄取目标
参照膳食营养素参考摄入量,简单地根据年龄、性别和身体活动水平确定能量需要量范围,如表3,据此明确一天需要的食物品类和数量。
表3 不同年龄轻体力劳动者的能量需要量(EER)

2. 挑选食物和用量
根据膳食宝塔,选择谷薯类、蔬菜水果、鱼禽肉蛋、乳/豆/坚果及烹调用油盐等。具体到每种食物怎么选择,可以根据日常生活习惯进行调配。为了好记、易操作,可以将每类食物用量化简为“份”,方便交换和组合搭配,轻松做到食物多样化。
3. 合理烹饪、分配餐食
根据食物特点、饮食习惯等,确定适当的烹调方法。通过营养配餐,享受美食、快乐与健康。水果、茶点等也应计入能量的组成部分,零食摄入量不要超过全天能量的15%。
4. 膳食营养的确认与核查
通过一段时间内自我观察体重和体脂成分变化状况对能量需要量进行微调。
(四)学习烹饪,享受营养与美味
1. 食物原料处理
烹饪前食物原料要进行必要的清洗,切配时不要切得过细过碎,且不要搁置太长时间。处理生食或即食的食物,要注意所用刀具、案板与生肉分开。
2. 学习烹调方法
(1)多用蒸、煮、炒
(2)少用煎、炸
(3)烹调油用量控制
3. 用天然香料
厨房中食盐、酱油、醋、味精、鸡精、咸菜、豆酱、辣酱等都是钠的主要来源,应统计在盐(钠)的用量下。学会使用天然调味料,清淡饮食,享受食物自然美味。
4. 选择新型烹饪工具
选择能源消耗减少,碳排放减少,快捷、方便、节能环保的新型烹饪工具。可以减少油脂的使用,以及高温所引起的致癌物质的产生。
(五)如何实践健康饮食
健康饮食的关键在于“平衡”。同样的食物,加工方法不同,会有不同的营养素密度和健康效益。鼓励“多吃”的食物多为简单加工食品和营养素密度高的食物;应少吃深加工的食品。
表4 建议“多吃”和“少吃”的食物举例


(六)外卖及在外就餐的点餐技巧
1. 外卖及在外就餐应纳入膳食计划
2. 挑选主食,不忘全谷物
3. 挑选菜肴,少用油炸,注意荤素搭配
4. 不要大份量、适量不浪费
5. 提出少油、少盐健康诉求
【关键事实】
■ 当前饮食行为的变化,为实行平衡膳食提出了挑战;保持传统文化,在家吃饭最容易做到平衡膳食。
■ 经常在外就餐或选购外卖食品的人,油、盐、糖摄入量相对较高,长期高频率下,超重、肥胖发生风险增加。
■ 学习食物知识,强化预包装食品营养标签和标识的学习和使用,是促成健康选择食品的有效手段。
责编:禹宇
湖南日报新媒体