邵东市2022年度严怪愚新闻奖评选结果公示
来源:新湖南客户端.邵东新闻
阅读:1
2023-12-04 16:13:32
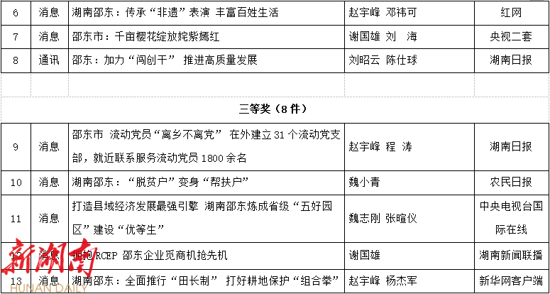
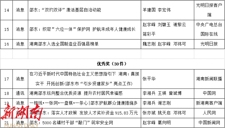
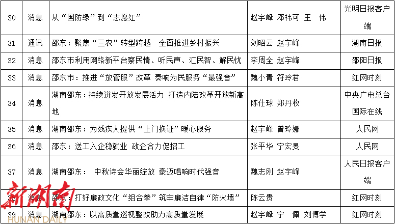
根据《邵东市严怪愚新闻奖评选奖励办法》(邵办文〔2019〕66号),市委宣传部部务会研究决定组织开展2022年度严怪愚新闻奖评选。按照初评、复评、终评程序,共评选出拟获奖作品46件,其中拟获一等奖作品3件,拟获二等奖作品5件,拟获三等奖作品8件,拟获优秀奖作品30件。
现将拟获奖作品公示一周,公示日期为2023年12月4日至12月11日。公示期间社会各界可通过电话发表意见。公示期间收到的举报意见,由市委宣传部新闻组受理。提倡实名举报,匿名举报应当尽可能据实提供被举报作品的违规事实,包括具体情节和证据,不得捏造事实,诬告陷害。对没有提供违规线索或证据的,将不予受理。新闻组将按照《邵东市严怪愚新闻奖评选奖励办法》对有关举报进行认真核查,并提出处理建议,报评委会主任和市委宣传部决定。
举报电话:0739-2722259
中共邵东市委宣传部
2023年12月4 日






责编:彭月娥
来源:邵东市委宣传部

版权作品,未经授权严禁转载。经授权后,转载须注明来源、原标题、著作者名,不得变更核心内容。
湖南日报新媒体