衡东县城中心地标建筑名称征集【入围名单】公布!快来看看有没有你!
来源:新湖南客户端.民生
阅读:15875
2023-11-21 16:57:55



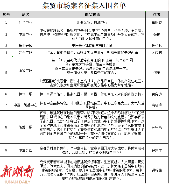
为推动衡东商贸业高质量发展,湖南中嘉置业有限公司在原衡东老集贸市场地段(衡岳北路以西,交通路以南,县城黄金十字路口)重新倾情打造现代化商住综合体,并在此前面向社会公开征集地标名称。

在长达半个多月的时间
收到来自全国各地的踊跃投稿达800余件
经过评审组委会慎重考虑
确定了10件入围作品
最终确定 “汇金中心” 为该项目命名
【入围名单】现已新鲜出炉
快来看看都有哪些好听又有意义的命名吧!

★★★

★★★

一审:肖浩宇
二审:廖婷婷
三审:刘晓钰
责编:廖婷婷
来源:衡东县融媒体中心

版权作品,未经授权严禁转载。经授权后,转载须注明来源、原标题、著作者名,不得变更核心内容。
湖南日报新媒体
