近年来,户外直播成为带动各地文旅的新方式之一,但也存在一些户外低俗、粗俗表演,这类行为不仅扰乱社会公共秩序,也造成了不良社会影响。各地政府部门以及线上平台开始联动治理相关行为。
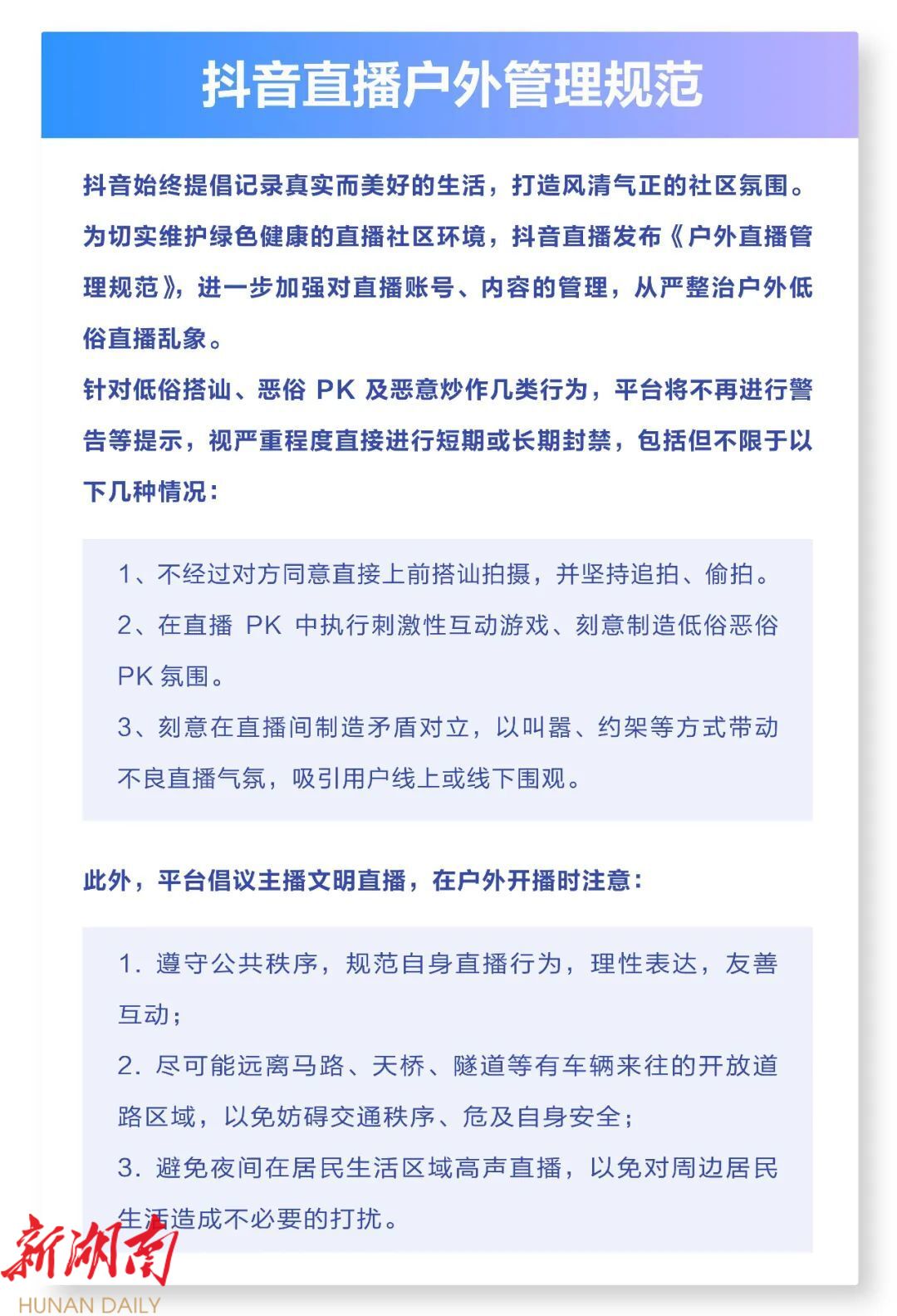
8月2日,抖音直播发布《户外直播管理规范》。新规提到针对低俗搭讪、恶俗PK及恶意炒作几类行为, 平台将不再进行警告等提示 ,视严重程度直接进行短期或长期封禁直播权限。
抖音发布户外直播新规
当众打屁股、往身上浇凉水……一些主播上演着类似“剧情”。

涉案户外直播画面
极目新闻记者注意到,这类直播或视频场地通常选择在繁华商业街区、旅游景区等人流量较大的场所,通过制造言语冲突、刺激性互动游戏、搭讪追拍路人,来达到引流的目的。
8月2日,抖音直播发布《户外直播管理规范》,进一步加强对直播账号、内容的管理,从严整治户外低俗直播乱象。
针对低俗搭讪、恶俗PK及恶意炒作几类行为
,平台将不再进行警告等提示,视严重程度直接进行短期或长期封禁直播权限。

相关行为包括但不限于不经对方同意搭讪拍摄,并坚持追拍、偷拍;在直播PK中执行刺激性互动游戏、刻意制造低俗PK氛围;以约架等方式带动不良直播气氛,吸引用户线上或线下围观等。
新规中,抖音直播也发起了文明直播倡议
,提醒主播在户外开播时注意遵守公共秩序,尽可能远离马路、天桥、隧道等有车辆来往的开放道路区域,避免夜间在居民生活区域高声直播等。
20余万低俗直播账号被处罚
依靠“低俗、庸俗、媚俗”走红的“网红”,一直是网络整治的重点。
7月5日,中央网信办发布《关于加强“自媒体”管理的通知》,其中提到,对打造低俗人设、违背公序良俗网红形象,多账号联动蹭炒社会热点事件进行恶意营销等的“自媒体”,网站平台应当取消或不得赋予其营利权限。
据抖音直播处罚公示显示,2023年5月至今,抖音直播采取定时巡查、集中整治等方式,共处罚涉及户外低俗直播行为的账号20余万。此次抖音户外直播新规的发布,采取“不警告、直接封”的有力措施,将进一步有效遏制户外直播乱象。
同时,为更有效治理户外低俗直播等问题,各地政府部门也尝试与平台构建线上线下联动治理机制。以长沙为例,近年来一些网络主播在五一商圈、湘江风光带等地开展“户外直播PK”,其中存在以低俗、粗俗等举动博人眼球换取流量的不文明行为。长沙通过健全网络生态治理联席机制,联动抖音共同整治户外直播乱象。

长沙户外直播画面
例如,今年3月,长沙市有关部门在巡查过程中,发现两名网络主播在户外直播时存在低俗行为。该线索提交到抖音直播后,平台方立即对两名主播的8个账号做出永久封禁处理。
据统计,今年3月至今,抖音直播配合长沙有关部门,无限期回收230名户外主播直播权限。
对此,网友也纷纷表示支持封禁!

责编:方卉
来源:极目新闻、新浪微博
湖南日报新媒体